知名央企突然宣布“一把手”辞职,上任仅33天!
扫描到手机,新闻随时看
扫一扫,用手机看文章
更加方便分享给朋友
原标题:知名央企突然宣布“一把手”辞职,上任仅33天!年薪曾超2000万,当了10年CEO才升职…
每经编辑:段炼,盖源源
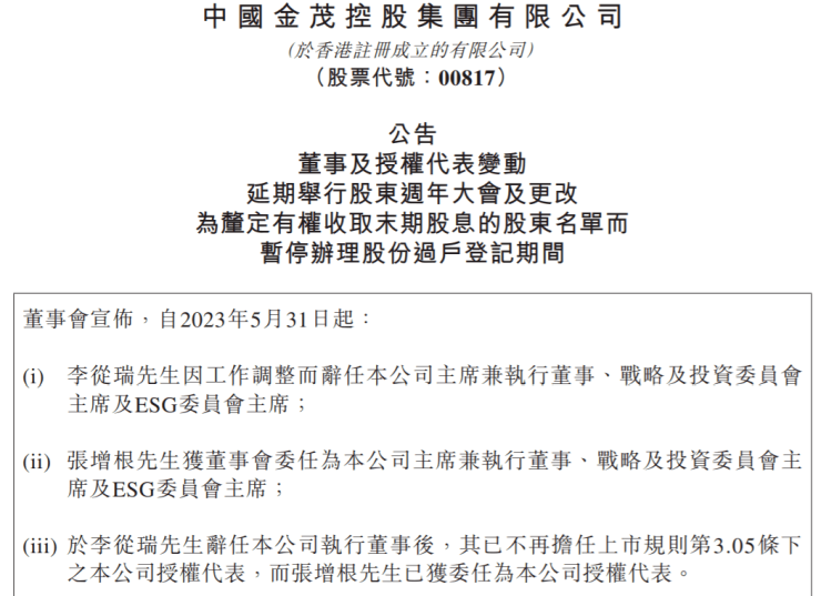
今年4月28日,担任中国金茂控股集团有限公司(股票代码:00817.HK,下称“中国金茂”)首席执行官10年的李从瑞终于高升,坐上了公司主席的位置。所有人都在等着他的“新官上任三把火”,然而万万没想到的是,仅仅33天后,李从瑞就辞职了……
5月31日,中国金茂发布公告称,因工作调整,李从瑞辞任中国金茂公司主席、执行董事、战略及投资委员会主席及ESG(环境、社会及管治)委员会主席。此外,李从瑞将不再担任在中国金茂任何附属公司的职务。不过,公告并未明确李从瑞的具体去向。
公告显示,张增根被董事会委任为中国金茂主席,以及中国金茂执行董事、战略及投资委员会主席及ESG委员会主席。

来源:中国金茂公告
当了10年CEO,辅佐了4任“一把手”上任董事长33天就“光速”辞职
一个月前的4月28日,中国金茂公告称,原任首席执行官的李从瑞接任该公司主席,在所有人都期待着他大展拳脚的时候,李从瑞却“光速”辞任。
据此前《每日经济新闻》报道,李从瑞不仅仅是接任了董事长这一职务还兼任执行董事,而此前的中国金茂主席除何操外,蔡希有、宁高宁、李凡荣3人均未担任执行董事。从这一点看,李从瑞在金茂内部的权重要超过他的前任们。
李从瑞从2013年1月起担任中国金茂首席执行官,至今已经10年有余,先后辅佐了何操、蔡希有、宁高宁、李凡荣4任主席。

李从瑞 图片来源:视频截图
1971年3月生出生的李从瑞,现年52岁,于2009年4月加入中国金茂(前身为方兴地产)出任副总裁,2011年6月起出任中国金茂执行董事,2013年1月起出任中国金茂执行董事兼首席执行官。
据中房网,彼时,李从瑞说:“石油和地产是两个完全不同的行业,但管理是相通的”。对于其自身定位,这位央企首席执行官希望被评价为:一个职业经理人,一个比较接地气的职业经理人。
据界面新闻,实际上,在中国金茂上市这16年以来的发展史上,从一家央企直属小公司成长至行业千亿房企,有不少李从瑞个人的印记。
2009年4月,38岁的李从瑞从浙江北上进京,出任中化方兴地产(中国金茂前身)的副总裁,兼任北京公司总经理。
当年7月份,他就出现在北京土拍市场,带领方兴以40.6亿元拍得“绝版好地”广渠路15号地块,当时这块地引来了万科、远洋、SOHO中国、华润等11家房企激烈竞争。此时以“黑马”之资拿地的方兴相比其他房企,还是货真价实的“小公司”。

图片来源:中国金茂官网
两年后,该地块项目品牌名沿用了方兴在上海地标“金茂大厦”的名称,以“金茂府”问世,并连续两年稳居北京住宅的年度“销冠”,成了金茂最重要的产品线“府系”的开端,李从瑞也依靠该项目成功杀入地产圈。
李从瑞刚担任首席执行官的2013年,中国金茂实现签约销售金额210亿元,同比增长33%,在房企里还只是个“小企业”。
2015年10月14日,方兴地产更名为中国金茂,从而确立了“两轮两翼”战略(以地产开发与持有为双轮,以科技与服务构成两翼),推行“两驱动、两升级”(资本驱动与规划驱动、城市升级与产业升级)的城市运营模式,如今是“致力于成为中国领先的城市运营商”。
2015年~2018年,中国金茂多次竞得“地王”,并于2018年新晋千亿阵营,到了2019年,更是仅用4个月金茂就完成了从1000亿元到1500亿元的跨越。
而到了2020年,中国金茂实现签约销售额已达2311亿元,突破2000亿元大关,由此也进入房企第一梯队行列。
据第一财经,与此同时,李从瑞的年薪也从2013年的490万元增长至2019年高峰时期的2054万元。不过,2022年,在房地产行业整体下行的背景下,中国金茂的销售额也回落至1550亿元,李从瑞的年薪也回落至407万元。
2022年,中国金茂拆分金茂服务(HK00816,股价3.230港元,市值29.21亿港元)港交所主板上市。

2018-2022中国金茂营收及溢利情况 来源:中国金茂年报
2022年,中国金茂实现全口径销售金额1550亿元,同比下降34.21%。截至2022年12月31日,中国金茂所有者应占溢利为19.841亿元,较上年度46.89亿元下降58%;若扣除投资物业公平值收益(已扣除递延税项),中国金茂所有者应占溢利为9.101亿元,较上年度的48.26亿元下降81%。
两周多前曾到青岛考察调研
据界面新闻,5月30日晚间,有消息称李从瑞疑似正在接受调查,但中国金茂方面并未对此作出回应。
据了解,上一次李从瑞出现在公开报道中,还是他5月12日到青岛考察调研,与青岛市相关领导会见。

据青岛广电蓝睛新闻,5月12日上午,青岛市委副书记、市长赵豪志在八大关宾馆会见了中国金茂控股集团董事长李从瑞一行。
赵豪志对客人来青表示欢迎。他说,青岛地理位置优越,交通条件便利,产业基础雄厚、体系完备,经济发展充满活力。当前,青岛正全力推进城市更新和城市建设。三年攻坚行动,加快实施重点低效片区开发建设,进一步推动产业转型升级,拓展产业发展空间,为城市发展注入新动能。中国金茂在城市开发建设、运营方面拥有丰富的经验和强大的品牌影响力,双方此前合作取得了良好效果,未来在推动片区开发建设、集聚优质产业资源等方面有着更为广阔的合作空间。希望中国金茂充分发挥资源优势,深度参与青岛城市更新建设,加快现有项目建设进度,努力打造更多标志性项目,推动双方合作取得更大成果。
李从瑞介绍了中国金茂在青岛业务开展情况。他表示,青岛经济社会发展良好,发展潜力巨大,中国金茂将继续深耕青岛市场,积极拓展业务布局,深化双方互利合作。
接任者是他
自2023年5月31日起,张增根获董事会委任为中国金茂主席,以及公司执行董事、战略及投资委员会主席及ESG委员会主席。
公告资料显示,张增根生于1965年1月生,于1993年3月取得清华大学机械工程系焊接技术与工程专业硕士学位,于2005年9月获得中欧国际工商管理学院高级管理人员工商管理硕士学位(EMBA),并拥有高级国际商务师专业技术资格,在化工和石油仓储贸易、风险管理、企业经营管理、安全生产等方面有30年丰富经验,被称为“老中化”。
自1993年4月加入中化集团后,张增根曾担任中化集团人力资源部副总经理、中化兴中石油转运(舟山)有限公司总经理、中化国际石油公司副总经理,中化集团风险管理部副总经理、总经理,中化国际(控股)股份有限公司党委书记、总经理及董事长,中化集团和中国中化股份有限公司总经理助理、安全总监等职务。
2022年11月至2023年5月,张增根任中国中化控股有限责任公司氯碱事业部党委书记。
此外,同样在一个月前获任为中国金茂执行董事、战略及投资委员会委员及首席执行官的陶天海,此次职务没有变化。
据中国金茂公告,今年4月份中国金茂的签约销售额约144.02亿元,签约销售建筑面积约903591.44平方米。截至2023年4月末,中国金茂累计取得签约销售额约586.32亿元,累计签约销售建筑面积约3399169.05平方米。
中指研究院统计的数据显示,今年前5月,中国金茂的销售额为728亿元,在一众房企中排名第11位。
编辑|段炼 盖源源
校对|程鹏
每日经济新闻综合自每经网(记者:王佳飞)、中国金茂公告、第一财经、界面新闻、青岛广电蓝睛新闻、中房网、公开资料等
声明:本文由入驻焦点开放平台的作者撰写,除焦点官方账号外,观点仅代表作者本人,不代表焦点立场。


