坪山区2022年秋季小一、初一学位申请指南
扫描到手机,新闻随时看
扫一扫,用手机看文章
更加方便分享给朋友
一、温馨提醒
家长需在规定时间内登录坪山区教育局基础教育科网站:
https://www.szpsq.gov.cn/psjyjjcjyk/
点击“公办小一报名”“公办初一报名”“民办小一报名”“民办初一报名”通道,或登录“深圳坪山教育”微信公众号报名通道报名。请家长务必在规定时间内上传所有材料,未按规定时间上传所有材料的,视为自动放弃学位申请。
(一)公办学校志愿填报
坪山区公办学校学区划分为:单享学区、大学区两类。单享学区指学区内仅有1所公办学校,填报志愿时只能填报该公办学校;大学区指学区内有多所公办学校,填报志愿时学区内的多所公办学校必须全部选填,按平行志愿原则录取。报名时,按照提供的住房地址选择所属学区内公办学校,不能跨学区选择公办学校。
申请公办小一、初一学位时,可在“公办小一报名”或“公办初一报名”通道内同时填报全区任意1-3所民办学校。
(二)民办学校志愿填报
已在“公办小一报名”“公办初一报名”通道填报民办学校志愿的,无需再次在“民办小一报名”“民办初一报名”通道填报。申请坪山区民办学位的,需符合坪山区民办学校就读条件,在民办学校招生报名结束前,直接登录“民办小一报名”“民办初一报名”通道,填报全区任意1-3所民办学校。
自2022年起,坪山区不具备跨区招生条件的民办学校一律不得招收非坪山区居住的适龄儿童、少年。2022年秋季民办学校招生将验核适龄儿童、少年父母(或法定监护人)的人口居住信息,填报民办学校的人口居住信息登记必须在2022年5月29日前(含当日)完成。
坪山区民办学校将按照适龄儿童、少年的户籍类型(坪山区户籍、深圳市其他区户籍、非深户籍)的先后顺序进行录取,非深户籍按照适龄儿童、少年父母在深缴纳社保时长从高到低录取。
(三)关于二次补录
1.全区申请学位的适龄儿童、少年均需参加排名前列次报名;如排名前列次报名被录取,不能参加二次补录;如排名前列次报名被录取但自愿放弃学位,视为已安排学位,不能参加二次补录。
2.二次补录的名额为全区公办学校招生计划排名前列次录取后剩余的学位数,可跨学区申请。二次补录的对象为全区排名前列次报名通过公办学校学位申请资格审核,但未被录取的学生。二次补录仍按照“先学位类型、后积分,不同学位类型之间不比较积分”的原则进行录取,直至二次补录名额录满为止。
(四)关于学位供给情况
2022年秋季学期坪山区小一、初一公民办学校学位总供给充足。但部分学区公办学位紧张,无法满足全部需求。家长在填报志愿时,要同时考虑填报合适的民办学校。
二、学位申请条件
小学一年级的招生对象为年满六周岁(2016年8月31日及此日前出生)在学区内居住的适龄儿童,初中一年级招生对象为在学区内居住的小学六年级学生,并符合以下条件之一者:
1.深圳市户籍儿童、少年;
2.享受市、区政府相关优惠政策人员子女;
3.父母双方或一方具有深圳户籍的非深户籍儿童、少年;
4.父母双方或一方持有具有使用功能的深圳经济特区居住证,且在深圳居住满1年、连续参加社会保险(养老保险和医疗保险)满1年的非深户籍儿童、少年。
备注:已在各类学校就读小学、初中的,不得重复申请小一、初一学位。
三、学位申请流程
四、各类学位申请人须提供的材料
(一)深圳户籍儿童、少年:户籍材料,住房材料。
(二)非深户籍儿童、少年:户籍材料,住房材料,社保材料,居住证材料。
(三)台湾籍儿童、少年:适龄儿童、少年及其父母的《中华人民共和国台湾居民居住证》或五年期《台湾居民来往大陆通行证》,住房材料。
(四)港澳籍儿童、少年:参照深圳市非深户籍人员子女接受义务教育相关规定,需提交以下材料:
1.适龄儿童、少年出生证明,香港(澳门)永久性居民身份证,香港(澳门)居民居住证,港澳居民来往内地通行证(回乡证);
2.父母双方或者一方为深圳户籍:父母的户口本、身份证(或其他身份证明材料);父母双方均为非深户籍:具有使用功能的《深圳经济特区居住证》,父母身份证(或其他身份证明材料);
3.住房材料;
4.社保材料;
5.由深圳市公证部门出具的父母与子女间的亲属关系公证书。
(五)外籍人员子女:外籍人员子女申请学位需持有《外国人永久居留证》,申请学位时按照非深户籍人员类型对待。
(六)享受政府优惠政策人员子女:属于享受政府优惠政策人员的适龄子女不列入积分对象,需在规定时间内按照相关要求,统一在网上报名,并将学位申请材料(含享受政府优惠政策的相关材料)拍照或扫描上传至招生报名系统。
(七)军人子女:军人子女申请坪山区小一、初一学位,需在规定时间内按照相关要求,统一在网上报名,将学位申请材料拍照或扫描上传至招生报名系统。
申请坪山区小一、初一学位的军人子女,其父亲或母亲需在2022年5月31日前到坪山区人武部政治工作科(地址:坪山区金牛路12号行政服务大厅三楼,联系电话:0755-89322257)登记备案,备案材料包括:
1.《深圳市军人子女教育登记表》;
2.《军人子女申请就读深圳市义务教育学校备案表》;
3.相关证明材料:
(1)军人身份证明:军人身份证,军官或士官证;
(2)户籍证明:适龄儿童、少年及其父母的户口本(含户主页),子女出生证,子女身份证;
(3)居住证明:房产证(不动产权登记证)、《房屋租赁凭证》、居住信息登记和《房产学位申请授权书》(含相关附件)、单位宿舍证明等任意一类;
(4)单位证明:军人现役情况,子女关系,享受特殊待遇情况说明等。
五、学位申请材料具体要求
(一)户籍、居住证材料
1.深圳户籍适龄儿童、少年,提供适龄儿童、少年及其父母(或法定监护人)户口本(含户主页)。
2.非深户籍适龄儿童、少年,父母双方或其中一方(或法定监护人)为深圳户籍,提供适龄儿童、少年及其父母(或法定监护人)户口本(含户主页);父母双方(或法定监护人)为非深户籍,提供父母双方或其中一方(或法定监护人)具有使用功能的《深圳经济特区居住证》,以及适龄儿童、少年及其父母(或法定监护人)户口本(含户主页)。
(二)住房证明材料
1.属于自有合法产权住宅类别:
(1)提供适龄儿童、少年父母(或法定监护人)在排名前列志愿公办学校招生地段内,具备家庭居住条件且合法有效的住房材料(自有房产份额>50%),申请学位住房材料所标注的土地用途必须是居住用地,所标注的房屋用途必须是住宅或商住两用,不能是公寓、商铺、厂房、仓库、办公等。
(2)提供深圳市国土部门出具的真实有效房产证(不动产登记证),产权人需是父亲、母亲或父母共有;如果房屋产权登记人是爷爷、奶奶或外公、外婆,适龄儿童、少年(或其父母)需与爷爷、奶奶或外公、外婆在同一户口本上。若不在同一个户口本,需提供适龄儿童、少年出生证明原件和村委出具的亲属关系证明。
(3)已购商品住宅但房产证(不动产登记证)原件在银行抵押的,提供加盖银行公章的房产证(不动产登记证)复印件。
(4)已购新售商品住宅但房产证(不动产登记证)尚未办理的,提供国土部门统一样本的购房合同原件(需完成合同备案手续)、缴款发票原件以及入伙通知书(商品住宅楼盘需通过住建等相关部门竣工验收程序后,发放的入伙通知书才视为有效申请学位材料,入伙通知书提交时间截止至网上报名结束前)。
2.属于租房类别:
(1)提供适龄儿童、少年父母(或法定监护人)在排名前列志愿公办学校招生地段内的合法有效租房材料,申请学位住房材料所标注的土地用途必须是居住用地,所标注的房屋用途必须是住宅或商住两用,不能是公寓、商铺、厂房、仓库、办公等。
(2)租住合法产权住宅,必须提交坪山区房屋租赁部门出具的学校招生地段内合法有效的《房屋租赁凭证》(红本),“初始发证日期”(签发日期)需在2021年4月30日(含当日)以前,有效期超过2022年9月30日(含当日),不能以人口居住信息登记申请学位。
(3)租住无合法产权住宅,需在所租赁房屋进行人口居住信息登记,登记日期需在2021年4月30日(含当日)前,并提供《房产学位申请授权书》(详见附件)、授权书中所要求的房屋权属人身份证复印件及房屋权属证明材料。房屋权属证明材料提供以下其中一种即可:合作建房协议(股份公司或社区盖章)、社区开具的房屋权属人证明、房屋购买合同(股份公司或社区盖章)、房屋的水费或电费清单、历史遗留回执(土地规划监察部门出具)等,以上证明均需有房主姓名、身份证号等信息。
非深圳户籍市民人口居住信息登记查询,可在“深圳公安”微信公众号、深圳市公安局门户网站,找到“政务服务-户政业务-居住登记信息服务-深圳经济特区居住证、居住登记信息查询”栏目进行查询,打印《深圳经济特区居住登记查询单》,并上传到招生报名系统。深圳户籍市民人口居住信息由家长本人在招生报名系统如实填写,验核时将通过系统后台进行匹配。
(4)公租房需提供与住保部门签订的正式租赁合同。单位(非个人)向住保部门承租的公租房视为集体宿舍,须按集体宿舍类申请学位的要求提供相应材料。
3.属于原住居民祖屋类别:
属于原住居民祖屋类别的,如果没有合法产权住宅证明,必须提供以下材料。
(1)股份公司股份证;
(2)由股份公司开具的祖屋证明;
(3)至少提供该住宅2022年2、3、4月份的水费或电费缴费单据。
4.属于特殊房产类别的,包括军产房、集体宿舍、个人产权单身宿舍、集资房、统建楼、自建房、回迁房及其他无合法产权的住宅:
(1)属于军产房类别的,提供住房军产证或军产房所属部门开具的证明,以及社区工作站出具的居住证明。
(2)属于集体宿舍类别的,适龄儿童、少年父母(或法定监护人)须与该宿舍权属人或承租人(以下简称雇主)具有雇佣关系并提供以下材料(提交材料时请按照下面顺序排列)。
①适龄儿童、少年的父母(或法定监护人)与雇主签订的有效劳动合同。
②雇主为适龄儿童、少年父母(或法定监护人)购买社保的相关证明,即社保卡和社保清单。
③集体宿舍的权属证明。权属属于雇主的,提供雇主的房产证(不动产登记证);属于雇主租用有合法产权住宅房屋的,提供坪山区房屋租赁部门备案的《房屋租赁凭证》(红本),“初始发证日期”(签发日期)需在2021年4月30日(含当日)以前,有效期超过2022年9月30日(含当日);属于雇主租用无合法产权住宅的,需进行人口居住信息登记并提供《房产学位申请授权书》、授权书中所要求的房屋权属人身份证复印件及房屋权属证明材料;属于公租房的,提供雇主与住保部门签订的正式租赁合同。
④雇主和居委会出具的适龄儿童、少年的父母(或法定监护人)居住在该宿舍的集体宿舍证明。
以集体宿舍类住房材料申请学位,适龄儿童、少年父母(或法定监护人)须在该单位集体宿舍实际居住满1年,即2021年4月30日(含当日)前入住,需通过劳动合同、社保缴纳证明、集体宿舍权属证明、集体宿舍证明相互印证,要求上述四种证明材料所体现的工作单位及其公章必须一致,如不一致的,则须出具所涉及单位、公司之间100%控股的工商证明。
(3)个人产权单身宿舍。指产权属于个人,房产证(不动产权登记证)所标注的土地用途为“工业用地”、房屋用途为“单身宿舍”的房屋。①若产权属于适龄儿童、少年父母(或法定监护人)的(自有房产份额>50%),提供房产证(不动产权登记证);②若为适龄儿童、少年父母所在公司的集体宿舍,需按集体宿舍类申请学位要求提供相应材料。
(4)属于集资房、统建楼类别的,应出具加盖社区公章的购房收据或合同,并提供社区工作站开具的住房证明材料。申请学位住房材料所标注的土地用途必须是居住用地,所标注的房屋用途必须是住宅或商住两用,不能是公寓、商铺、厂房、仓库、办公等。
(5)属于自建房类别的,应提供居委会开具的住房证明并提前到土地监察部门开具不属于“查违拆违”对象的证明材料,并且至少提供该房屋2022年2、3、4月份的水费或电费缴费单据。申请学位住房材料所标注的土地用途必须是居住用地,所标注的房屋用途必须是住宅或商住两用,不能是公寓、商铺、厂房、仓库、办公等。
(6)属于回迁房类别的,需提供回迁房户主与房地产开发商签订的相关合同或协议。
5.其他说明:
(1)住房材料须为申报坪山区排名前列志愿公办学校招生地段内具备家庭居住条件的合法有效的住房材料。
(2)如果申请学位住房的产权人或承租人不是适龄儿童、少年父母,而是爷爷、奶奶或外公、外婆,适龄儿童、少年(或其父母)需与爷爷、奶奶或外公、外婆在同一户口本上。若不在同一个户口本,需提供适龄儿童、少年出生证明原件和村委出具的亲属关系证明。
(3)适龄儿童、少年申请学位,若涉及提供无房证明或坪山区无申请学位资格房产证明,家长可在深圳市内任一不动产登记中心网点、“深圳不动产登记”微信公众号或“i深圳”APP自行打印家庭成员(含适龄儿童、少年及其父母或法定监护人)个人房屋信息记录(打印时间在2022年5月1日后)。其中,坪山区无申请学位资格房产证明指的是打印的家庭成员(含适龄儿童、少年及其父母或法定监护人)个人房屋信息记录,显示有房产,但这类房产是新售商品住宅未发放入伙通知书,或房产用途是公寓、商铺、厂房等无法用于申请学位的房产。
(三)社保材料
适龄儿童、少年父母(或法定监护人)持有本市社会保险基金管理部门出具的连续满1年有效参保证明(可自行在网上打印),即在2021年4月30日-2022年4月30日期间需连续有社保缴交记录,具体险种为养老+医疗(必须同时参保满1年),且学位申请时为在保状态。
1.非深户籍适龄儿童、少年至少提供父母其中一方的深圳市社保卡和社保缴纳清单。
2.适龄儿童、少年随法定监护人在深圳生活,提供法定监护人的社保卡以及法院出具的法定监护人的法律文书。属于法定收养关系的,需提供民政部门出具的收养关系证明。
3.适龄儿童、少年父母(或法定监护人)双方或一方在深圳参加社会保险,已达到法定退休年龄而终止社保的,需提供适龄儿童、少年父母或法定监护人参保单位开具的相关证明。
备注:
以上要求提交的各项材料,家长必须按照系统要求将原件拍照或扫描上传至招生报名系统。若涉及商品房购房合同,拍照或扫描上传个人信息页、房屋信息页和签署页即可。
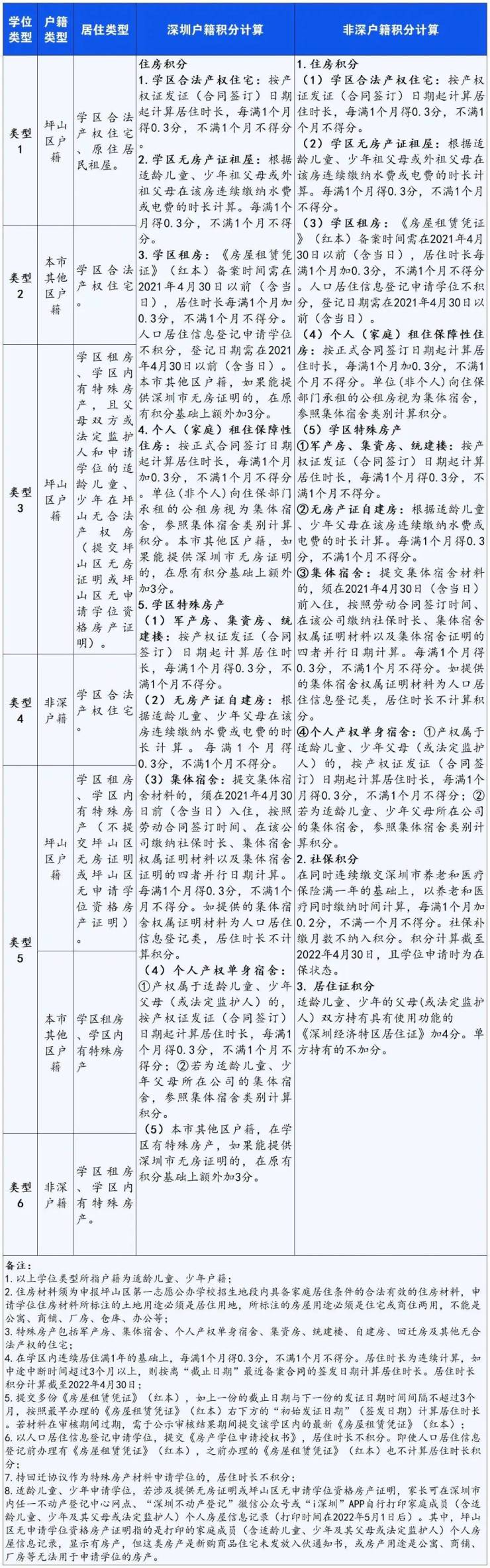
六、学位类型划分和积分办法
(一)学位类型划分与积分计算
(二)积分办法
深圳户籍和非深圳户籍儿童、少年,均在划分学位类型的基础上,根据不同类型积分项目得分情况合计积分。
1.深圳户籍儿童、少年按照其父母(或法定监护人)在学区的居住情况和加分情况进行积分。
2.非深圳户籍儿童、少年按照其父母(或法定监护人)在学区的居住情况、社保情况和加分情况积分。
3.积分实行百分制,满分为100分,若实际得分超过100分按100分计算。录取计划排名最后一位出现同分情况,录取办法如下:
(1)录取计划排名最后一位多人达到满分100分,按各项目累计积分从高到低录取,如排名最后一位继续同分,录取原则为:
①深户,居住时长长者优先;如继续同分,儿童、少年落户深圳户籍时间长者优先。
②非深户,居住时长长者优先;如继续同分,社保累计时长长者优先。
(2)积分未达到满分100分而录取计划排名最后一位出现同分,录取原则为:
①深户,居住时长长者优先;如继续同分,儿童、少年落户深圳户籍时长长者优先。
②非深户,居住时长长者优先;如继续同分,社保累计时长长者优先。
七、公办学校志愿填报及录取办法
(一)志愿填报
1.公办学校填报要求:报名时,按照提供的住房地址选择所属学区内公办学校,不能跨学区选择公办学校。
2.志愿类型及填报范例
(1)大学区:
2022年小一实行大学区招生学校
①坪山实验学校、东北师范大学深圳坪山实验学校组成大学区;
②六联小学、东北师范大学深圳坪山实验学校组成大学区;
③金田小学、锦绣实验学校组成大学区;
④坑梓中心小学、锦绣实验学校组成大学区;
⑤龙田小学、锦绣实验学校组成大学区;
⑥同心外国语学校、外国语文源学校、东部湾区实验学校、南方科技大学附属坪山学校、锦绣实验学校组成大学区;
⑦坪山中心小学、第二外国语学校组成大学区;
⑧坪山第二小学、东纵小学组成大学区;
⑨中山小学、新合实验学校、锦龙小学、日新小学组成大学区;
⑩汤坑小学改扩建项目(规划名)、科悦实验小学组成大学区。
2022年初一实行大学区招生学校
①坪山实验学校、东北师范大学深圳坪山实验学校组成大学区;
②光祖中学与锦绣实验学校组成大学区;
③同心外国语学校、外国语文源学校、东部湾区实验学校、南方科技大学附属坪山学校、锦绣实验学校组成大学区;
④坪山中学、第二外国语学校组成大学区;
⑤中山中学、新合实验学校、汤坑小学改扩建项目(规划名)组成大学区。
在志愿填报上,如果A、B两所学校组成大学区,那么这两所学校招生范围内的学生,可以选择2个公办志愿,志愿顺序由家长选择;如果A、B、C三所学校组成大学区,那么这三所学校招生范围内的学生,可以选择3个公办志愿,志愿顺序由家长选择。以此类推,填报志愿时,学区内的多所公办学校必须全部选填,按平行志愿原则录取。
(2)单享学区:只能选择住房所在学区范围内的一所公办学校。
注意:家长务必提前仔细了解网上申请、学校初核、部门审核、录取办法等相关规定,根据子女的积分情况合理填报志愿,以免因志愿填报不合理没有被意向的学校录取。
(二)录取办法
学位申请材料审核合格的适龄儿童、少年才能参与积分排位。录取按照“先学位类型、后积分,不同学位类型之间不比较积分”的原则进行。
1.实行大学区招生的学校,按照“平行志愿”的规则录取。
大学区遵循“先学位类型、后积分”,再结合志愿顺序的录取规则。如大学区范围内有A、B、C三所公办学校,则大学区范围内符合申请公办学位条件的学生须填报A、B、C三个公办志愿,计算机系统将大学区范围内所有审核合格的学生按照一类至六类的类别及积分进行总排序。在总排序基础上按类别积分从高到低顺序对每个学生所填报的A、B、C三个平行志愿依次检索。根据学生所填报A、B、C三个平行志愿顺序,首先将学生投给志愿A学校,如A学校没有录满,则被A学校录取;如果A学校已经录满,则投给B学校,B学校未录满则被B学校录取;如B学校已录满,则继续投给C学校。如此类推,直至各学校录满为止。
2.单享学区的学校,按照“先学位类型、后积分”的原则,从高到低顺序录取。
八、重要提示
当前仍处于常态化疫情防控期间,请家长积极配合,做好网上提交资料的相关准备,并按时完成提交。如因特殊情况无法进行网上报名的,请及时与所申请学校的招生工作人员取得联系,联系电话及招生工作咨询点地址见文末表格。招生工作咨询点于5月30日启用,“材料初核”期间(6月7日-6月15日)不受理现场咨询,其余时间(工作日)对家长开放,具体工作时间、截止咨询日期以招生工作咨询点现场公布的信息为准。
家长在网上填报的信息将直接影响最终验核结果和学位安排,请务必确保录入信息准确无误;如果由于家长填写错误导致审核不合格等问题,由家长自行负责。
(一)时间提示:申请义务教育公办学校学位的学生必须在规定时间内进行网上报名、填写志愿、拍照或扫描上传申请学位材料原件,否则将无法参加公办学校积分排位。
(二)申请材料提示:
1.拍照或扫描上传申请学位材料原件至招生报名系统。
2.申请材料不齐的,招生报名系统不予受理;申请材料虚假的,何时发现何时取消学位申请资格。
3.在提交材料前,请家长们认真核实材料,如居住证、《房屋租赁凭证》(红本)、人口居住信息登记、社保等是否过期或停交。如果材料由于家长个人原因造成资料审核不合格,将无法参加积分排位。
4.申请材料审核通过,意味着具备了参加公办学校积分排位资格条件,并不代表最终能够被公办学校录取。最终是否被公办学校录取,由公办学校提供学位数、学位类型及积分等因素综合决定。
5.家长报名申请材料提交后,审核结果公示期间如对结果有异议,可在公示审核结果期间内上传提交复核材料。公示审核结果期内,除户籍材料能替换更改类别信息外,其他材料均不得替换,只能在原材料基础上修改信息有误部分。错过复核申请时间,将不受理任何信息修改申请。
6.对使用《房屋租赁凭证》(红本)、人口居住信息登记申请学位的家庭,将核查材料的真实性及是否真实居住。使用虚假材料或非真实居住造成无法被公办学校录取,后果由家长自行承担。
7.根据《深圳市保障性住房条例》相关规定,利用擅自转租、互换、出借的保障性住房申请学位的,将取消该学位申请人义务教育阶段公办学校学位申请资格,并将相关信息报送住建部门严肃处理。
8.2023年申请坪山区义务教育阶段公办学位,以租房类别申请的,办理《房屋租赁凭证》(红本)、人口居住信息登记时间需在2022年4月30日(含当日)以前。
(三)学位房锁定提示:坪山区2022年秋季义务教育阶段公办学校招生录取将继续实行学位锁定政策。一套住房只允许一户家庭申请学位,如适龄儿童、少年成功被坪山区公办学校录取并到录取学校注册报到后,将对该适龄儿童、少年申请学位所用住房进行学位锁定,小学锁定6年,初中锁定3年。如学位已锁定,该房屋不能被其他的家庭用于申请公办小学或初中。
(四)民办学校学费补贴提示:符合市政府《深圳市非深户籍人员子女接受义务教育入学管理办法》规定的,在坪山区民办学校就读的适龄儿童、少年,可享受相关文件规定的学费补贴;就读学校学费高于补贴标准的,由家长补齐差额。
(五)残疾适龄儿童、少年报名提示:具有接受普通教育能力的残疾适龄儿童、少年应以普通学校随班就读为主。不能适应普通学校学习生活但能适应特殊教育学校学习生活的智力障碍、精神障碍(自闭症)、肢体障碍(脑瘫)类的坪山区户籍儿童、少年,凭户口本、住房材料、出生证、医院证明、《残疾人证》和《接种免疫证》到坪山区特殊教育学校(坪山区坑梓街道人民西路139号,电话:0755-89459932,15118810856)报名,具体招生公告由坪山区教育部门另行公布,届时以公告为准。视障、听障类适龄儿童、少年请前往深圳市元平特殊教育学校(深圳市布吉街道西环路138号,电话:0755-89468816)报名。深圳市适龄残疾儿童、少年义务教育能力评估咨询时间为5月-7月,相关要求详见市元平特殊教育学校网址(https://www.szyptx.net/),咨询电话:0755-89468832。
(六)收取儿童、少年预防接种证提示:按《转发省教育厅卫生厅<关于印发广东省儿童、少年入学查验预防接种证工作实施方案的通知>的通知》(深教〔2007〕117号)要求,新生报到注册时,学校需收取《深圳市儿童、少年入学入园预防接种证查验证明》,请家长自带儿童、少年《预防接种证》到居住地就近社康中心接种点查验并开具查验证明;深圳本地接种的儿童、少年也可在“深圳卫健委”公众微信号,点击便民服务,进入打疫苗,选择入学查验进行查询打印。
(七)学位申请所需材料的相关模板:请关注“深圳坪山教育”微信公众号,在新生入学指南中扫描二维码下载,或在坪山教育局基础教育科官方网站(https://www.szpsq.gov.cn/psjyjjcjyk/)“文件下载”栏目进行下载。
本指南内容最终解释权归坪山区教育局。
九、公办学校招生范围及联系方式
坪山区2022年公办小学招生范围电子地图:
https://zsbm.szpsq.org.cn/visitpsgbxyxqdt
(备注:如电子地图与文字表述不一致时,以文字表述为准)。
坪山区2022年公办初中招生范围电子地图:
https://zsbm.szpsq.org.cn/visitpsgbcyxqdt
(备注:如电子地图与文字表述不一致时,以文字表述为准)。
十、民办学校及结对帮扶公办学校信息一览表


十一、便民通讯录
来源: 坪山发布
声明:本文由入驻焦点开放平台的作者撰写,除焦点官方账号外,观点仅代表作者本人,不代表焦点立场。


