地一线| 宝安沙井A301-0602宗地花落招商,成交价为22.18亿+竞配20250㎡
扫描到手机,新闻随时看
扫一扫,用手机看文章
更加方便分享给朋友
今年首轮土拍在3月31日15:00时正式开拍。
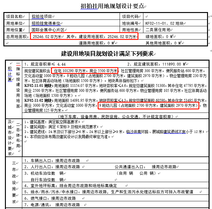
本批次5宗宅地的总用地面积约10.58公顷,总建筑面积约47.48万平方米(其中,初始建设公共住房总建筑面积约5.35万平方米),挂牌起始总价约65.38亿元。


位于宝安沙井A301-0602宗地吸引了招商、华润等6家房企竞价,该地块一开始表现平平无奇,进入后期保利和招商开始你追我赶,经过19轮报价后达封顶价,进入竞企业自持的保障性租赁住房面积阶段。一开始由招商、保利胶着,随后海信加入“战局”与招商升级竞价,经过43轮“竞价”后,招商一举触顶。随后招商、海信进入摇号环节,最终花落招商,成交价为22.18亿+竞配20250㎡

该地块位于沙井南环路与展城路交汇处西南侧,位于12号线海上田园南站地铁口。地块东侧是在售的会展湾雍境花园,而本地块也被视作会展湾雍境花园的二期。

项目住宅体量超10万㎡(含约1万㎡无偿移交政府的保障性租赁住房、约2万㎡企业自持的保障性租赁住房),配套有5500㎡商业,以及近3千㎡的12班幼儿园。

价格方面,项目普通商品住房销售价格不高于4.94万/㎡。
隔展城路相望的会展湾雍境花园项目,是去年7月成功出让的A301-0586地块,由招商集团竞得,限价是4.795万/㎡。
周边待入市的新盘项目还有云海臻府,限价4.61万/㎡。
由此可见,本轮土拍限价再次上调,较去年提高了近1500元/㎡。
配套方面:
🚄 交通配套:项目距离12号线一期海上田园南站非常近,西侧约500米就是冰雪文旅城,北侧约500米是海上田园,地铁一站之隔即达国际会展中心。
🏢教育资源:目前周边教育资源匮乏,未来周边规划有3所学校,其中包括2所九年一贯制学校,具体入学以当年区教育划分为准。
🏬商业配套:除了自带的5500㎡商业外,未来主要依托冰雪城约10万m²主题商街。
声明:本文由入驻焦点开放平台的作者撰写,除焦点官方账号外,观点仅代表作者本人,不代表焦点立场。


