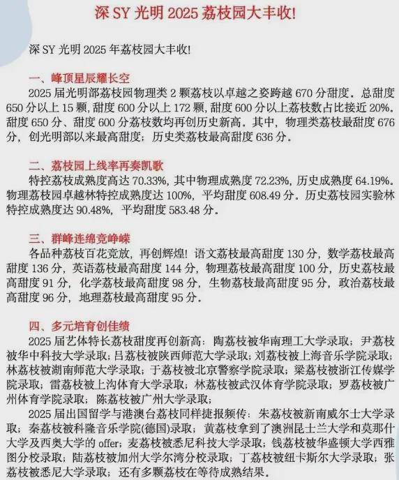
2025深圳高中高考成绩汇总!多所新校首届高考情况曝光
扫描到手机,新闻随时看
扫一扫,用手机看文章
更加方便分享给朋友
高考分数放榜后,网络上开始曝光深圳部分高中的高考成绩,我们在这里做一个整理。
(由于消息来自网络的不完全统计,非各校完整数据,数据仅供参考、欢迎指正,真实完整成绩情况以各高中官方公布为准。)
物理696,省排30;物理695,省排33;
物理692,省排61;物理690,省排85;
物理681,省排318;物理678,省排420;
物理675,省排620;物理668,省排1112;
物理664,省排1530;物理660,省排2000;
物理646,省排4600;物理636,省排7545
历史662,省排81;历史633,省排886。
1个物理屏蔽生;物理677,省排446;历史652,省排177。
695,省排 38;有3个达到清北线。
2个历史屏蔽(同班),历史661分省排 85(历史类省排30,物理类省排 70 名)。
物理最高分 680多,据说特优班均分650。
宝安中学历史类665,省排54,另外,物理类最高688,省排121。
695分,省排39;676省排544。
物理692分省排68,687分,还有一个685分,682分省排282,600分率44%。
本届共有957名考生参加高考,其中重点本科上线人数高达645人,重点本科率攀升至67.4%;本科上线人数更是达到了937人,本科率高达97.9%;文化类考生中,772人参考,特控线上线人数激增至468人,特控率高达60.6%。
600分以上的高分考生多达86人,最高分更是高达673分,省排名跃居775名。
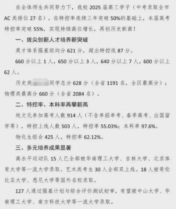
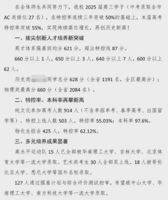
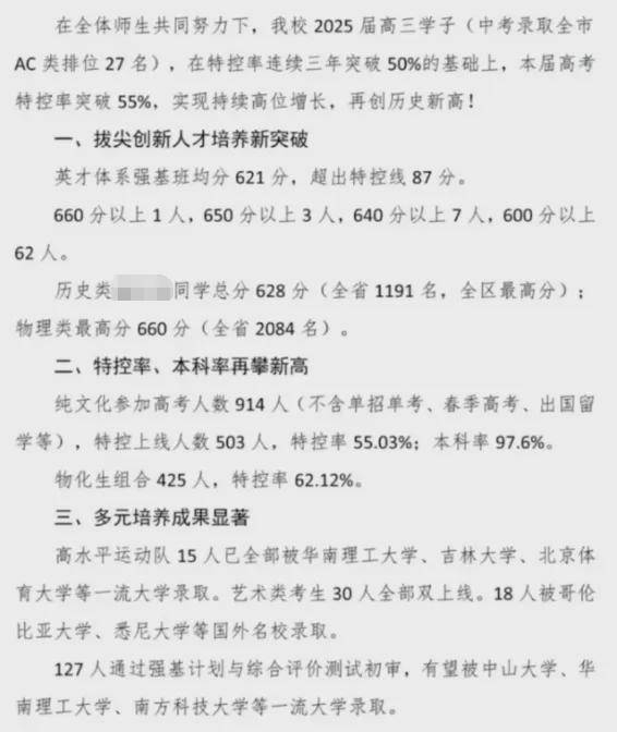
纯文化参加高考人数914人(不含单招单考、春季高考、出国留学等),特控上线人数503人,特控率55.03%;本科率97.6%。
物化生组合425人,特控率 62.12%;强基班均分621分,超出特控线87分;640分以上7人,600分以上62人。
2025年首届高考成绩:物理类最高分662分;历史类最高分632分。600分以上32人。
深外高中园首届高考:
弘知高中:物理类最高分 664分,特控线以上人数230+,特控率约为27%。本科率超过90%。
博雅高中:物理类最高分615分;历史类最高分650分。
2025年首届高考成绩:物理类最高621分,整体本科率60%-70%。
来源:教育大件事
声明:本文由入驻焦点开放平台的作者撰写,除焦点官方账号外,观点仅代表作者本人,不代表焦点立场。


