深圳租房上学发生“巨变”?据传户口不可挂靠朋友房产了
扫描到手机,新闻随时看
扫一扫,用手机看文章
更加方便分享给朋友
据网络爆料,深圳对于市内迁移做出了新规定,以后不能用朋友的房子挂靠了,只能挂靠直系亲属。该消息仅为传闻消息,真实性有待相关部门公布。

另外,近日在深圳政府在线,有市民咨询户口挂靠问题。
这位市民表示,“新政策户口不允许挂靠亲朋好友,由于户主把户口从龙华转移到龙岗区,像咨询市民这样朋友(非直系亲属)的,是否可以一起随迁?”
深圳市公安局对该名市民的咨询做了回复:非直系亲属不可随户主一起迁移至龙岗。
前述消息若属实,则这意味着,今后入户深圳只有三个“去处”:
第一,买房,挂在自己或者配偶的房产名下;
第二,挂在直系亲属的房产名下;
第三,无房状态,需要挂在单位集体户或者派出所公共户。
户口挂在朋友房产名下的漏洞正式堵死,该政策影响最大的,是通过租赁凭证申请入学积分的租房上学家庭。
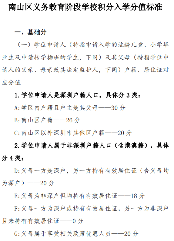
我们以南山区小学入学积分为例,如果有人挂靠了朋友的房产:
如果朋友是户主,可以拿到30分最高积分,不是户主也可以拿到第二高的分数26分,南山以外深户20分。
而非深户孩子的积分,如果父母均为非深户且只有居住证的是18分。
购房积分在15-40分之间。
租房积分在7-20分之间。
社保积分,非深户5-10份,深户孩子10分。
另外还有积分项,独生子女1分;户籍时长加分项:南山户籍最高7.5分,深圳非南山户籍最高5分;社保加分项:深户11.5分。
因此,挂靠朋友房产,积分可以多出至少十几分。
因此不能挂靠朋友房产入户,实际上堵住了一些通过挂靠朋友房产增加积分或者业主倒卖挂靠落户的一些路子。

来源:深圳房网
声明:本文由入驻焦点开放平台的作者撰写,除焦点官方账号外,观点仅代表作者本人,不代表焦点立场。


