利好频出,深外落地&限购再松绑,御湖境火出圈
扫描到手机,新闻随时看
扫一扫,用手机看文章
更加方便分享给朋友
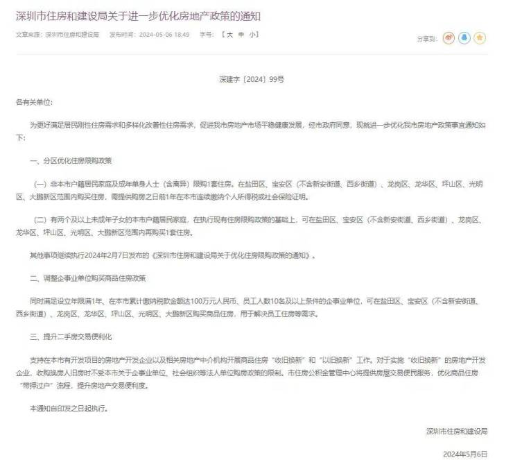
5月6日,深圳市住房和建设局发布《关于进一步优化房地产政策的通知》。总结来说,限购松绑的深圳7区,非深户3年改1年,2孩深户多1套。
(数据来源于深圳市住房和建设局、乐有家)
限购再次松绑,不仅优化在深工作人员以及多子女户籍家庭在部分区域的住房限购政策,有利于更好满足居民刚性住房需求和多样化改善性住房需求,而且更有利于促进深圳房地产市场平稳健康发展。
虽然限购放松政策是6号才发布的,但限购松绑的风,可是在五一前几天就开始频频吹向楼市。“春江水暖鸭先知”,一些有远见的购房者在五一期间就开始挑选心仪的楼盘了。
“五一”小长假期间,深圳虽然接连几天下着大雨,却依旧挡不住购房者的看房热情,各区楼盘售楼处坐满了看房者。其中,光明区的楼盘营销中心更加人气爆棚。除了开发商力度足够大的优惠外,五一假期前光明区官宣落地的三所教育集团,成为深圳各区置业者五一看房的重要因素。
4月28日上午,光明区举行教育集团揭牌仪式,揭牌新成立的3个中小学教育集团,为光明教育高质量发展进一步夯实了根基。

揭牌落地的3个教育集团里面,其中最值得关注的是深圳外国语学校光明学校(集团),作为深圳“四大”名校,深外的教学实力一直在教育界赫赫有名。
到底有怎样的实力,我们看看它的荣誉榜。
“全国示范性外国语学校”、“广东省一级学校”、“广东省教育集体先进单位”,曾获20余项省部级荣誉称号,甚至被誉为“清北的摇篮”,深圳外国语学校(集团)的实力有目共睹。同时它还是教育部确定为全国首批13所可保送20%毕业生上重点大学的外国语学校之一,国内保送数年全省第一,初中部中考成绩连年稳居全市第一。
(信息来源深外学校官网及网络公众号)

深圳外国语学校去年8月首度落子光明科学城,成立深圳外国语学校光明学校(集团)。此次再度携手光明区,一举连落三所学校,将卓越的办学实力再次带到光明。
其中,择址公明片区两块九年一贯制教育用地,落子光明区薯田埔第二学校(暂定名)和光明区薯田埔第三学校(暂定名),分别是规模60班/2790学位和54班/2520学位的九年一贯制学校。两所学校的落定,将为光明教育可持续发展注入了雄厚师资力量。

而与两所深外学校一路之隔的光明顶流红盘—龙湖御湖境,如此TOP级教育资源的加持,这里的小业主可以说是成长就赢在起点了。

龙湖御湖境不负众望,再深外官宣后3天后的五一黄金小长假里,业绩再度飘红,每天客户来访爆满,人气非常火爆,5天累计劲销超6000万,用实力印证“现象级”爆款楼盘的地位。


屡次领销光明区的龙湖御湖境,如此引得深圳置业者的热捧与关注,不仅是拥有深外教育资源优势,还有着领先光明人居的品质。
优学名教资源仅仅是御湖境众多强大配套的其中之一,其周边的醇熟配套圈也早已实景呈现。

约300米(百度测距)直达地铁6号线薯田埔站,两站换乘13号线(在建中),三站换乘11号线,轻松通达南山科技园等深圳各中芯区。

龟山儿童公园、麒麟山公园、裕湖公园、合水口公园等六大公园环绕,亿万方负氧离子充盈生活。项目还自带华尔道夫精奢园林,居家就可以感受国际奢华酒店的自然品位。

家楼下就有约7.5万㎡商业,惬享大仟里、天虹商场等醇熟商圈,吃喝玩乐购一站式全维消费,家门口轻松满足。
不论从哪个生活维度看,这都是个集万千宠爱于一身的地段,不同的居住需求都可以满足!
如果说仅仅只看外在配套,就已经足够令人心动,那御湖境的高定产品,能给你带来更多意外惊喜。
御湖境作为龙湖全新高定产品系,是凝结龙湖31载豪宅造诣的大成之作。龙湖光明御湖境作为“全国第八座,深圳第一座”的进阶迭新奢宅,将臻选城央、臻奢选材、臻品美学、臻享圈层四大基因全维融入。凭借着高端的定位和卓越产品力,屡创热销奇迹,成为深圳精英圈层的一致青睐之选。

从极致造园到户型的研磨,从高奢选材到TOP级奢装,龙湖产品线的迭代,从来都是行业膜拜的样板。
——华尔道夫精奢园林
一廊五境园林,复刻华尔道夫奢华度假场景,归家每一步,不仅极具仪式感,层层迭进的景观设计,更是满满的意境与臻奢。

臻选全球八国奢石、名贵罗汉松等20多种臻稀名木,一整面的Prada绿奢石,定制质感生活品味。汉白玉月亮徽装点光明惟一沉浸式浮光水院,更有无边际繁星泳池、风雨连廊、五大主题会所等,以毫米级的细节雕琢,打造媲美深圳湾豪宅的高定立序之作。



——建面约80-120㎡全能户型
循迹位于北京和上海等全国各地的龙湖御湖境,其多以120㎡以上大户型为主。但本次龙湖御湖境深刻洞察深圳精英的置业需求,打造建面约80-120㎡三房/四房的全能户型。所有户型都做到了宽绰的面宽,保证室内采光的充足。其中80㎡产品登场即为爆款,据了解目前已售罄。
建面约89㎡户型也深受深圳精英追捧,四开间朝南约11米超长采光面、带衣帽间行政主卧套房。在市场同类户型中,更低的总价轻松置业改善范本。

89㎡户型图赏析

建面约120㎡奢享户型,设计了中西双厨,五开间朝南约14米超长采光,主卧转角大飘窗,享受270°环幕景观视野,打造无界奢宅。


——一线德系精装,源于世界的生活品位
尤其值得一提的是,户型均带进口TOP级奢装,让豪奢质感融入每一个细节。
7大进口一线德系臻装,采用汉斯格雅、杜拉维特、林内、弗兰卡、GE、恩仕等全球一线品牌,是光明区难得一见的高端住宅配置。
深圳限购松绑利好加持下,集深外TOP教育、光明黄金地段、丰盛城市配套和硬核产品力于一身的龙湖·御湖境,将会再次引发深圳楼市新的热度。
现在正值龙湖御湖境钜惠超燃返场,错过了五一的朋友,可以抓住这次福利机会。现场限时折扣87折(仅限前8名,三天内签约),成交更有云南双飞游(直减房款)和品牌家电好礼(珑珠兑换)。
抓住限购松绑新政黄金期,抢占深外旁,地铁口精装奢宅。
声明:本文由入驻焦点开放平台的作者撰写,除焦点官方账号外,观点仅代表作者本人,不代表焦点立场。


