较大建面275万平,深圳较新“巨无霸”旧改盘点!
扫描到手机,新闻随时看
扫一扫,用手机看文章
更加方便分享给朋友
深圳接下来住宅还是以旧改供应为主,但旧改项目往往建设周期比较长,一个项目从立项到建成入市基本都要好几年以上;深圳通过土拍拿地一直都不太容易,所以旧改也是开发商拿项目的一个主要途径,尤其是对于想拿大项目的开发商来说,只能通过城市更新来获取。
本文,着重盘点一下较新公示的建面百万平以上的旧改项目,快看看有没有你家旁的?
牛湖南片区城市更新单元
拆除面积81.8万平
最近,龙华2022年排名前列批城市更新计划公示,其中包括牛湖南片区城市更新单元;项目位于龙华区观澜街道观天路,拆除范围用地面积约81.8万㎡,拟更新方向为居住、商业、新型产业、普通工业等功能,新型产业用地不超过67160㎡,具体面积在更新单元规划阶段研究。
拟拆除范围内法定图则覆盖区域应落实用于城市基础设施、公共服务设施、政府公益性项目不少于252580㎡用地(含不少于29952㎡教育设施用地,不少于62248㎡绿地),法定图则未覆盖区域的公共利益用地面积按相关法定规划要求落实。
该城市更新单元涉及外部移交公共设施用地130496㎡,计入合法土地面积71772.8㎡。
项目申报主体为深圳市牛湖新城房地产开发有限公司,成立于2014年,查询工商信息可知,该公司由鸿荣源集团控股。
龙华商业中心更新单元
建面约161万平
龙华区龙华商业中心城市更新单元属宝安龙岗两区2004年10月28日以前自行开展的70个旧城旧村改造项目之一,于2010年转入《2010年深圳市城市更新单元规划制定计划》,项目城市更新单元规划已经深圳市城市规划委员会建筑与环境艺术委员会2020年第16次会议审议并获通过。申报主体为深圳市龙华区龙华街道办事处。
龙华街道龙华商业中心城市更新单元位于龙华街道人民路与建设路交汇处南侧。
更新单元用地面积346190.3㎡,拆除用地面积343258.8㎡,其中开发建设用地面积195562.1㎡。规划容积为1615135㎡,规划容积率8.26。
其中住宅902500㎡(含公共租赁住房225125㎡),商业、办公及旅馆业643260㎡(含商业文化设施不低于32840㎡),地下商业13530㎡,公共配套设施(含地下)55845㎡(含2所9班幼儿园;1所12班幼儿园;1所18班幼儿园5800㎡等),社区级公共配套用房6315㎡。另配建社区体育活动场地占地面积10690㎡。物业服务用房按照《深圳经济特区物业管理条例》予以核定。
(项目效果图,具体以政府公示为准)
该更新单元整体规划,含北、中、东、南一、南二共五个片区,各个片区均整体实施。更新单元南一片区项目,拆除用地面积30836.8平方米,实施主体为深圳市亿年投资有限公司;更新单元南二片区项目拆除用地面积50239.9㎡,实施主体为深圳市鸿龙达投资有限公司。项目东片区实施主体为深圳市汕源新实业有限公司。
龙华观城排名前列期项目
规划建面275万平
龙华区观湖街道观城排名前列期城市更新单元已列入《2020年深圳市龙华区城市更新单元计划第四批计划》,2021年9月23日,项目规划(草案)公示。
项目位于观湖街道观澜大道与梅观高速公路交汇处东南侧。
更新单元用地面积811183.4㎡,拆除范围用地面积726468.7㎡,开发建设用地面积379994.5㎡(含3000㎡零星出让土地)。
规划总容积2750810㎡,其中住宅1330120㎡(含公共租赁住房180810㎡、土地整备安置房10000㎡),商业、办公及旅馆业建筑633970㎡,地下商业36200㎡,厂房329950㎡,产业研发用房130000㎡(含创新型产业用房15600㎡),产业配套用房187530㎡(含商业服务设施32690㎡,配套宿舍154840㎡);
公共配套设施(含地下)103040㎡(含9班幼儿园建筑面积4500㎡、占地面积2700㎡,15班幼儿园2处,每处建筑面积6810㎡、占地面积4500㎡,18班幼儿园2处,每处建筑面积7800㎡、占地面积5400㎡等)。另配建社区体育活动场地占地面积15100㎡。物业服务用房按照《深圳经济特区物业管理条例》予以核定。
项目申报主体为深圳市鸿荣源企业发展(集团)有限公司。鸿荣源集团创立于1991年,现已发展成为以地产全产业链综合开发、商业运营、产业发展三大板块为核心,多元化经营的大型综合性企业集团。
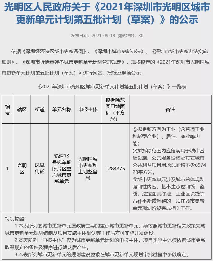
凤凰街道轨道13号线车辆段片区项目
拆除面积128万平米
2020 年 5 月 12 日,光明区城市更新和土地整备局发布了关于政府购买“光明区轨道 13 号线车辆段片区重点更新单元项目前期服务”的公告。2021 年 2 月 23 日,光明区城市更新和土地整备局发布深圳市光明区凤凰街道轨道 13 号线车辆段片区重点城市更新单元更新意愿公示;现已纳入《2021年深圳市光明区城市更新单元计划第五批计划(草案)》。
该项目拟拆除范围用地面积1284375平方米,拟更新方向为工业(含普通工业和新型产业)、居住、商业等功能;拟拆除范围内应落实用于城市基础设施、公共服务设施及其它城市公共利益项目用地总面积不少697428平方米。
该项目申报主体为光明区城市更新和土地整备局。
根据股东大会决议,项目前期服务商为深圳市宏发房地产开发有限公司(宏发集团下属公司)。
正山甲片区城市更新单元
规划建面约148.8万平
正山甲片区城市更新单元位于坪山大道与龙坪路交汇处以北。
批准更新单元的拆除用地面积为453215.3㎡,开发建设用地范围面积为261460.5㎡,规划总建筑面积为1488340㎡,共分八期实施。财富城投资主导,2021年6月24日对地上空间、地下空间及分期规划指标等内容进行了相应的修改。
2021年6月24日,项目规划较新修改(草案)公示。
本次规划调整内容:
在总经营性建筑面积不变且不改变地块主导功能的情况下对部分地块规划建筑面积及分项指标进行微调。修改二层架空连廊布局;修改五期地上空间控制要求;修改部分居住地块绿化覆盖率。
垃圾转运站(包括公共厕所、环卫工人作息房和再生资源回收站)由04-02地块调整至04-01地块。
修改地下车行通道、地下空间整体开发范围。
三期03-01地块幼儿园建筑面积由2500平方米调整到3200平方米;八期08-01地块幼儿园建筑面积由5200平方米调整到6000平方米。调整四期各地块人行出入口;微调五期和七期拆除范围。
项目由深圳市财富城投资有限公司进行主导,该公司为深圳市时代财富集团旗下子公司,深圳市时代财富集团是创立于1994年的民营企业,涉及房地产开发、物业管理、酒店管理、城市更新、石化和金融投资等产业领域。
蔡屋围城市更新统筹片区项目
规划建面约255.6万平
罗湖区桂园街道蔡屋围统筹片区城市更新单元位于罗湖区桂园街道,主要包括蔡屋围城中村(清庆、南村、新围)、晶都酒店、寰宇酒店、大剧院、农业银行、城建集团、滨苑小区等区域。
更新单元用地面积336760.5㎡,拆除用地面积266729.5㎡,开发建设用地面积180404.0㎡(其中不含移交政府的商业用地6500㎡),地上计容积率总建筑面积2556700㎡。
其中,商业、办公及酒店1506200㎡,商务公寓295000㎡,住宅629800㎡(含保障性住房70000㎡及滨河中学拆迁安置用房),行政办公用房75600㎡,公共配套设施50100㎡(含一所15班幼儿园4500㎡、占地4500㎡,一所15班幼儿园4000㎡、占地4500㎡,一所15班幼儿园4000㎡、占地4500㎡,公交首末站7200㎡,社区健康服务中心5000㎡,110KV变电站(贴建式)3000㎡等)。另外,允许地下商业面积177100㎡,地下公共配套建筑面积6000㎡。
2021年6月21日,项目一期子项目A地块实施主体确认公示,即深圳市京基房地产股份有限公司。
深圳市京基房地产股份有限公司成立于1994年,为国家房地产开发一级资质企业,中国房地产50强企业。累计开发面积超过200万㎡。先后开发了碧海云天、御景东方、碧华庭居等一系列大型高尚住宅。
湖贝统筹片区城市更新单元
规划建面约205.8万平
罗湖区东门街道湖贝城市更新统筹片区项目位于罗湖区东门街道,南侧为深南大道,北侧为现状中兴路,东侧为文锦中路,西侧为东门中路。
项目被列入《2013年深圳市城市更新单元计划排名前列批计划》,用地面积400701.8㎡,拆除用地面积251615.7㎡,开发建设用地面积161659.9㎡(含纳入国有未出让零星用地面积3000㎡),计容积率总建筑面积为2058370㎡。
其中住宅575240㎡(含配建保障性住房79980㎡),商业、办公及酒店1056000㎡,商务公寓205600㎡,创新型产业用房140700㎡,公共配套设施80830㎡(含社区管理用房700㎡,社区警务室100㎡,文化活动室2000㎡,区级文化设施配套44780㎡,公交首末站11000㎡;独立占地的21班幼儿园,占地面积6300㎡;独立占地的12班幼儿园,占地面积3600㎡等)。另外,允许在地下开发180000㎡商业用房,并配建地下公共配套16500㎡(含文化设施配套14000㎡,公共充电站2500㎡)。另配社区体育活动场地(屋顶)10500㎡;独立占地63班九年一贯制学校1处等。
2021年6月21日,项目一期A1地块实施主体确认公示,即华润置地(深圳)开发有限公司。
龙岗街道新生社区低山村城市更新单元
规划建面约187万平
项目位于深圳市龙岗区龙岗街道新生社区,东邻龙岗河,西接龙岗大道,南靠低山南路,北为龙坪路。
龙岗街道新生社区低山村城市更新单元,范围用地面积581437平方米,拆除范围用地面积463042.3平方米,开发建设用地面积260051.1平方米(含划入零星用地面积2509.4平方米),规划容积1870485平方米,规划住宅1208525平方米。
城市更新单元范围用地面积581437平方米,拆除范围用地面积463042.3平方米,开发建设用地面积260051.1平方米(含划入零星用地面积2509.4平方米),规划容积1870485平方米。
其中:
住宅1208525平方米(含保障性住房合计172750平方米,其中安居型商品房57583平方米,公共租赁住房57583平方米,租赁型人才住房57584平方米),
商业、办公及旅馆业建筑342190平方米(含母婴室760平方米、社区菜市场3500平方米),地下商业33500平方米,厂房58950平方米,产业研发用房91440平方米(含创新型产业用房10975平方米),产业配套用房59245平方米(含配套宿舍55745平方米,小型商业服务设施3500平方米);
公共配套设施(含地下)76635平方米(含18班幼儿园3处,共计建筑面积14400平方米,每处占地面积5400平方米,每处建筑面积4800平方米;9班幼儿园建筑面积2400平方米,占地面积2700平方米等;)
另配建社区体育活动场地2处,占地面积共计12000平方米,公共停车位250个,并结合A-04公园绿地规划小型垃圾转运站、公共厕所和社区体育活动场地。
来源:深圳房地产信息网
声明:本文由入驻焦点开放平台的作者撰写,除焦点官方账号外,观点仅代表作者本人,不代表焦点立场。


