一线城市开启买房送学位!广州南沙率先落地
搜狐焦点深圳资讯 2025-04-30 09:26:29
用手机看
扫描到手机,新闻随时看
扫一扫,用手机看文章
更加方便分享给朋友
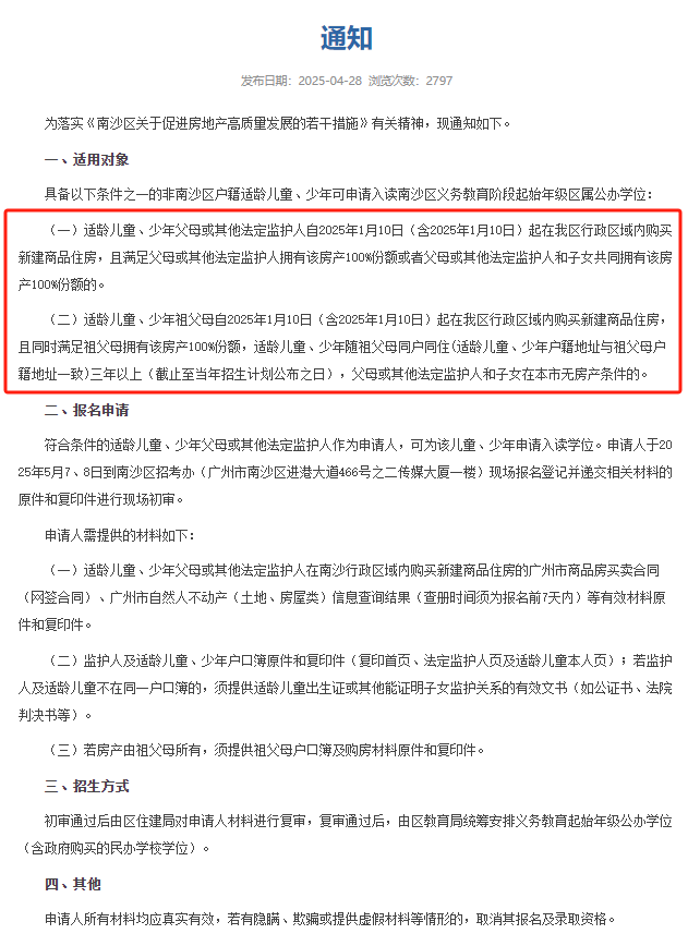
广州南沙区在4月28日发布通知,落实《南沙区关于促进房地产高质量发展的若干措施》有关精神。通知明确指出,适龄儿童、少年父母或其他法定监护人自2025年1月10日(含2025年1月10日,下同)起在南沙区内购买…
广州南沙区在4月28日发布通知,落实《南沙区关于促进房地产高质量发展的若干措施》有关精神。

通知明确指出,适龄儿童、少年父母或其他法定监护人自2025年1月10日(含2025年1月10日,下同)起在南沙区内购买新建商品住房,且满足拥有该房产100%份额或者和子女共同拥有该房产100%份额的;
及父母或其他法定监护人和子女在本市无房产,但适龄儿童、少年祖父母自2025年1月10日起在南沙区域内购买新建商品住房,且同时满足祖父母拥有该房产100%份额,随祖父母同户同住三年以上,均可实现申请入读南沙区义务教育阶段起始年级区属公办学位。
据南方都市报报道称,这是当前一线城市中,首个落地买房送学位的区域。
来源:财联社
声明:本文由入驻焦点开放平台的作者撰写,除焦点官方账号外,观点仅代表作者本人,不代表焦点立场。


