官宣!香蜜湖这里将供应4万㎡保障房
扫描到手机,新闻随时看
扫一扫,用手机看文章
更加方便分享给朋友
香蜜湖有保障房了!
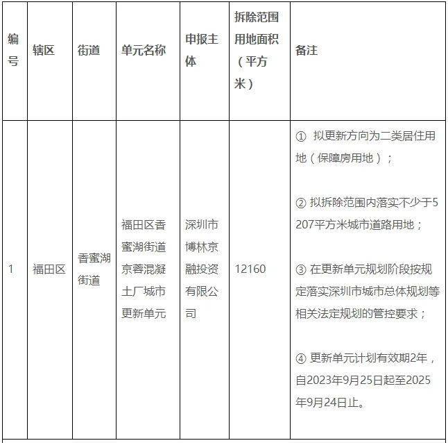
近日,深圳市福田区城市更新和土地整备局发布关于《福田区香蜜湖街道京蓉混凝土厂城市更新单元规划(草案)》的公示。
据悉,已被列入《2023年深圳市福田区城市更新单元计划第三批计划》,更新方向为二类居住用地(保障房用地),申报主体为深圳市博林京融投资有限公司。
项目拆除范围用地面积12160㎡,开发建设用地面积6953㎡,规划容积45935㎡,其中住宅40240㎡(均为保障性住房),公共配套设施5695㎡,包含3+1班幼儿园和托育。
京蓉混凝土厂城市更新单元位于深圳市福田区香蜜湖街道香安社区,侨香路与侨城东路交汇处东北侧。根据地图显示,项目临近侨香棒球场、一冶广场。
项目更新单元用地面积12160㎡,拆除用地面积12160㎡,其中开发建设用地面积6953㎡。
规划容积45935㎡,其中住宅40240㎡(均为保障性住房),公共配套设施5695㎡,包含3+1班幼儿园和托育1165+500㎡、长者服务中心(社区老年人日间照料中心)1000㎡、文化活动室1500㎡、片区汇聚机房200㎡、再生资源回收站(含垃圾暂存处)80㎡、社区级公共配套用房1250㎡等。
另配建社区体育活动场地500㎡、社区儿童游戏场地500㎡,物业服务用房按照《深圳经济特区物业管理条例》予以核定。
申报主体为深圳市博林京融投资有限公司,查询工商信息显示,该公司由深圳博林集团有限公司全资控股。
博林集团旗下有博林地产、博林金融、博林文化三大板块的战略格局。在深圳开发过住宅产品就包括有博林天瑞、博林君瑞等知名项目。
声明:本文由入驻焦点开放平台的作者撰写,除焦点官方账号外,观点仅代表作者本人,不代表焦点立场。


