规划人口550万,涉及住房、教育、产业…宝安国土空间规划来了
扫描到手机,新闻随时看
扫一扫,用手机看文章
更加方便分享给朋友
据了解,8月25日上午,区人大常委会主任于宝明主持召开区七届人大常委会第十三次会议,审议通过《深圳市宝安区国土空间分区规划(2021-2035年)》(以下简称《分区规划》)。
今年6月,区人大财经委员会组织部分专委委员、工委委员和人大代表召开会议,对《分区规划》进行了初步审查。与会人员结合各自工作领域和专业特长,围绕耕地农田保护、住房供应体系、产业空间规划、交通道路体系、公共服务设施、生态环境保护等方面发表了意见建议。同时,区人大常委会也广泛征求了人大代表对《分区规划》的意见建议。
会议认为,《分区规划》是指导宝安未来建设和规划资源管控的法定依据,具有十分重要的战略意义。
今年4月27日,市规划和自然资源局宝安管理局公示了《深圳市宝安区国土空间分区规划(2021-2035年)(草案)》。
《规划(草案)》以“战略引领明确向湾发展定位”“区域协同发挥核心引擎功能”“生态优先奠定自然山海底色”“以人为本 塑造和美幸福家园”“创新驱动 建设产业发展高地”“风貌塑造 彰显魅力特色城区”“强化支撑 构建通达韧性城区”“注重实施 提升空间治理能力”八个篇章,科学前瞻描绘宝安区面向2035年的城市发展蓝图愿景。
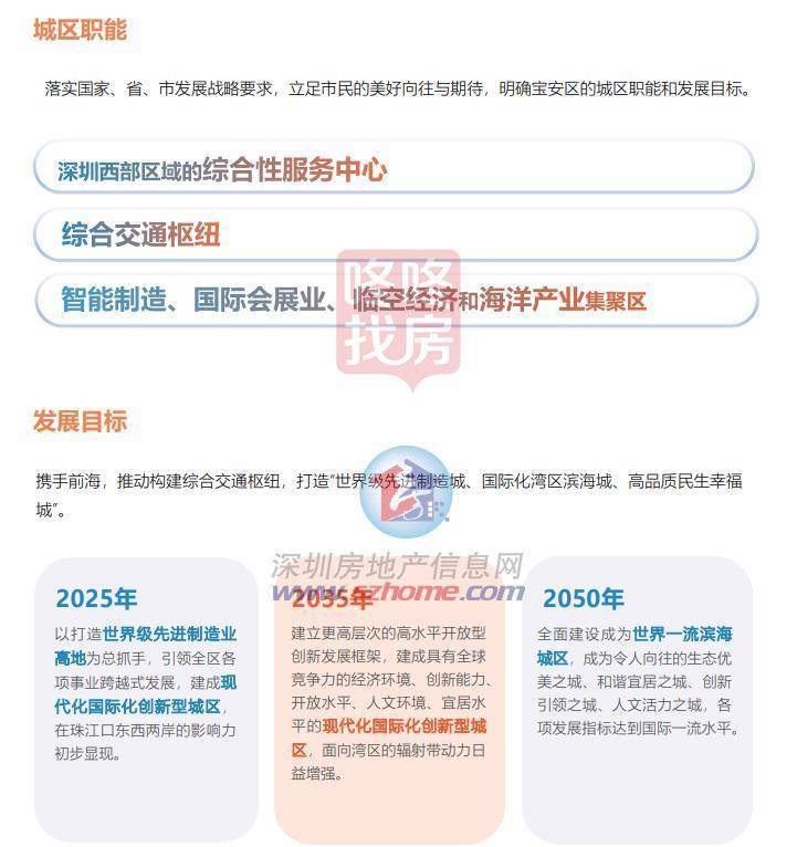
到2035年,宝安将建立更高层次的高水平开放型创新发展框架,建成具有全球竞争力的经济环境、创新能力、开放水平、人文环境、宜居水平的现代化国际化创新型城区,面向湾区的辐射带动力日益增强。
《规划(草案)》显示,至2035年,宝安区规划常住人口规模控制在445万以内,指导住房、教育、医疗、养老等公共服务设施配置;规划管理服务人口上限为550万人,有序安排城市交通、市政基础设施配置。
构建向湾发展格局
引领“西协” 发挥核心引擎作用:加快构建跨江战略通道体系,促进珠江两岸要素流动和产业转移。 提升机场国际枢纽竞争力,大力发展临空总部经济,构筑湾区协同发展示范平台。
积极“北拓”:加快培育宝安北中心,强化公共服务能力,服 务先进制造业发展,辐射带动东莞长安等外围片区,支撑深圳都市圈的建设。
落实“南联”加强深港协同发展:加快建设前海深港现代服务业合作区等重大平台,积极推动与香港基础设施的硬联通和规划制度的软联通。
强化“中优”打造向湾发展轴线:提升宝安中心区在内的南部地区能级,与南山、福田补位协同发展;推动北部地区转型升级,促进产业升级和功能提升。
《规划(草案)》按照国家要求,落实市级国土空间总体规划统筹划定的永久基本农田(3.7506平方公里)、生态保护红线(66.12平方公里)、城镇开发边界(258.71平方公里)三条控制线,作为调整经济结构、规划产业发展、推进城镇化不可逾越的红线。
城市空间结构:“两心三特、两轴四带”
《规划(草案)》显示,宝安将落实前海、临空经济区等重大空间发展战略,坚持轴带引领,深度融入“黄金内湾”发展格局,推动构建“两心三特、两轴四带”的城市空间结构,形成均衡发展、特色鲜明的城市开发格局。
居住:多主体供给、多渠道保障
《规划(草案)》提出推动城市从“住有所居”迈向“住有宜居”,到2035年,实现居住建筑建成量17800万平方米,人均居住面积40平方米。
教育:义务教育学位数53.4万座、高中学位数14.4万座
高质量建设公共服务设施,到2035年,实现幼托学位数达17.8万座、义务教育学位数53.4万座、高中学位数14.4万座。
医疗卫生机构床位数3.4万床、养老机构床位数2.38万床等。
交通:建设湾区门户交通枢纽
加快建设湾区门户交通枢纽,构建内畅外达的道路网络和坚实可靠的基础设施,搭建韧性的安全保障体系,市民生活将更便利、更舒心。
加快推进机场第三跑道、T2航站楼建设及T1 (原ABD)航站楼拆除重建等工程,全面提升宝安国际机场对外服务能级和水平。
构建横向贯通东南沿海、纵向衔接京广走廊的铁路网络,全面提升铁路系统出行服务能级和水平。
完善“三路四铁”的跨珠江口通道体系,积极推动深中城际、深珠城际建设,实现与大湾区主要城市1小时通达。
积极构建“轨道交通为主体、常规公交广泛覆盖、其它共享交通为补充”的公共交通服务体系,强化 轨道、公交、步行与非机动车交通之间的融合衔接。
优化完善轨道1、5、6、 11、12、20号线等现状线路站点的接驳系统; 加快推进轨道12号线二期、13号线等在建线路的工程进度,并做好与周边城市用地、交通设施等的衔接工作;积极推动轨道15号线、18号线、20号线二期、25号线、26号线、28号线、 29号线、30号线及9号线西延段等线路的规划建设工作。
构建等级结构合理、网络布局完善、公平高效安全的城市道路网络。到2035年,全区道路网络密度达 到8.0公里/平方公里,建设“二十横十五纵”的干线路网体系。
产业:“1引擎、2中心、3平台、4片区”为抓手
围绕产业发展,《规划(草案)》提出不断完善现代化产业体系,推动战略性新兴产业融合集群发展;以“1引擎、2中心、3平台、4片区”为抓手,通过优化布局、提升能级、创新支撑、服务赋能,加快推动全区产业高质量发展,促进先进制造业和现代服务业深度融合。
生态:形成“一心、一核、两带、多廊、多点”空间结构
围绕生态文明建设,宝安将整合生态资源,构建山、河、海、林、田相互融合的生态空间基底,形成“一心、一核、两带、多廊、多点”的生态空间结构;引领城市向海发展,规划形成生物岸线、生态恢复岸线、人工岸线3类海岸线类型;同时,积极推进生态修复,到2035年,新增生态修复面积3.8平方公里。
来源:咚咚找房
声明:本文由入驻焦点开放平台的作者撰写,除焦点官方账号外,观点仅代表作者本人,不代表焦点立场。


