新城华苑人才房2025年1月批次发车,共93套四房房源!
搜狐焦点深圳资讯 2025-01-09 11:04:56
用手机看
扫描到手机,新闻随时看
扫一扫,用手机看文章
更加方便分享给朋友
新城华苑四房人才房2025年1月批次发车了。据宝安住建局发布,项目本批次配售房源共93套,建筑面积约117平方米的四房户型,配售均价30482元/平方米(按建筑面积计算,毛坯价格),本项目住宅塔楼为装配式建筑…
新城华苑四房人才房2025年1月批次发车了。
据宝安住建局发布,项目本批次配售房源共93套,建筑面积约117平方米的四房户型,配售均价30482元/平方米(按建筑面积计算,毛坯价格),本项目住宅塔楼为装配式建筑,室内为带装修交付,交付时间2025年12月29日。
线上申请认购时间为:2025年1月8日18:00至2025年1月22日18:00。
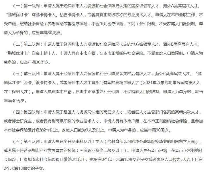
按照本批次住房户型面积标准,认购申请家庭的资格条件分为五个队列,若此前已购买本项目两房或三房户型的家庭,符合本通告规定申请条件的,可以申请认购本批次住房,并根据申请条件纳入相应队列选房。选定四房户型住房后,再向开发建设单位退回原购买的住房。
新城华苑四房人才房位于04-03地块,117㎡四房有横厅和竖厅2个格局。
声明:本文由入驻焦点开放平台的作者撰写,除焦点官方账号外,观点仅代表作者本人,不代表焦点立场。


