东莞取消二手房指导价?贝壳声明:系统升级造成
扫描到手机,新闻随时看
扫一扫,用手机看文章
更加方便分享给朋友
9月17日下午,贝壳发布声明称,贝壳后台数据显示更新核实是系统升级造成,与网上不实传言无关。
9月16日晚,许多人在中介平台发现,原来有指导价的218个小区,都正式撤销了二手房指导价,挂的是市场挂牌价,截止早上发稿,查看的多个小区,仍是真实的市场价了。目前尚未看到主管部门的正是文件公告。
价格挂牌恢复真实的市场价
以南城的万科金域华府和中信森林湖为例,参考价分别为39600元/㎡和36780元/㎡,严重偏离实际市场价。现在重新恢复展示真实放盘价,基本都在5字头。

东骏豪苑,原指导价34064元,现在贝壳显示价格为:4-5万元。
东方华府,原指导价32204元,现在贝壳显示价格为:4-5万多。
天骄峰景,原指导价36720元,现在贝壳显示价格为:近6万。
目前限购城市只有上海和深圳
事实上,东莞并不是排名前列个放松指导价的城市。
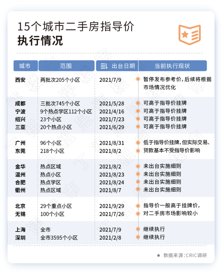
2021年,全国共有15个城市建立二手房指导价发布机制。
这15个城市分别是:深圳、上海、西安、成都、宁波、绍兴、三亚、广州、东莞、金华、温州、合肥、衢州、北京和无锡。
以上城市基本是在去年7月之后开始实行二手房指导价制度,从各个城市执行情况来看,不同城市之间又有着明显差别。
相同的是,政策出台后,上述15个城市的二手房成交量全线下跌。
但不同的是,一部分城市二手房指导价“名存实亡”,比如北京和无锡指导价偏高,不少项目指导价甚至高出业主挂牌价1万元/平方米。
然而,随着地产行业成交整体下滑,今年7月,西安成为排名前列个公开明确取消二手房指导价的城市。
东莞也在今晚实质上的取消了二手房指导价。也就说,截止到现在:除了上海和深圳以外,其他13个城市二手房指导价制度实质性取消。

附:东莞此前发布的指导价

来源:深圳房地产信息网
声明:本文由入驻焦点开放平台的作者撰写,除焦点官方账号外,观点仅代表作者本人,不代表焦点立场。


