别再犯傻了!到手的新房变烂房,他遭遇了什么!
扫描到手机,新闻随时看
扫一扫,用手机看文章
更加方便分享给朋友
验房千万套,质量排名前列条;验房不规范,收房两行泪。
简单粗暴的告诉你:新房到手,千万别急着马上装修,细心验房才是关键!

最近收房的网友非常多,朋友圈更是掀起一股“晒房潮”,拼妹深刻体会到了大家即将拿到新房钥匙的激动心情,真·钥匙到手,房子我有!但这一圈看下来,真·几家欢喜几家忧!
幸福的收房都很相似,不幸的收房各有各的不幸..
网友女神biu:我家主卫马桶原先是堵的,以为是马桶堵了,现在拆掉马桶后发现,是盖房子装马桶时水泥掉进去挺大一块,没法取出来,又不能敲碎,怕把pvc的下水管敲碎了,打电话给物业,物业的人说现在不好分清责任,先叫承建商过来看看,不知道结果会怎样?
网友大熊:房子交付后,就直接装修了,后来发现卫生间下水道居然漏水,墙面都发霉了,还有一股怪味,闻着难受,现在想起来都觉得恶心。虽然最后弄好了,可卫生间又得重弄一遍,把发霉的墙铲了,又是重新粉刷,贴瓷砖。太难了我...
网友依依:期房等了一年多,终于交付使用。但由于当时没仔细验房就先签字从物业管理公司拿了钥匙,结果发现开发商交付的房子质量问题不少,这让我陷入了两难境地:维修,开发商总是敷衍;而换房或退房,开发商更不答应,现在虽然买了房却更高兴不起来了。
花出去的是真金白银,买回来的是却是个“烂房”?
不少业主在交房时,都会被幸福冲昏头脑而忘记验房的重要性,还是那句话,人生大事必须稳!通过验房及时发现房子存在的问题,这对业主来说十分重要。若验房后,房子确实存在问题,业主此时便可以向开发商或物业公司提出异议,这对于房屋之后一系列的补偿或整改都提供了有力依据。
其实法律早有规定:业主在收房前,如果房屋出现质量问题,由开发商负责维修,及时整改;而一旦收房就代表业主认可房屋质量,之后发现的问题只能由业主自己承担 ,你实名制卖惨都没用。
少走弯路,做个精明的收房人!
交房标准一定要按照国家规范来进行,同时要记得增加8项验收质量负责内容。
比如说像住宅验收合格后,同时还要按户出具由建设、施工、监理单位负责人签字或者(签章)确认的《住宅工程质量分户验收表》,同时还要记得加盖建设、施工、监理单位这种专用工程质量验收章才行,住宅工程质量如果验收不合格的话,那么建设单位就不得组织整个工程竣工验收。
八项内容包括:建筑结构外观及尺寸偏差,门窗安装质量,地面、墙面和顶棚面以及防水工程质量,给水、排水系统安装质量和室内电气工程安装质量。如果有一些房子还有安装采暖系统也要记得检查一下它的安装质量。
话不多说,下面跟随拼妹一起来吃波验房“硬菜”~

科普验房相关问题的类别划分:
致命问题:影响房屋结构的承载力、使用安全或严重的使用功能缺陷,如地面塌陷、墙体断裂、墙体渗水等,此类问题存在较大安全隐患,易引发业主维权。且业主无法自行解决,须要求开发商整改。
严重问题:不影响房屋结构,但影响建筑耐久性及部分使用功能,如墙体、地面大面积空鼓或重大裂缝、层高缩水、管道装接错位等。该类问题可由业主自行解决,或要求开发商整改或赔偿。
一般问题:不影响房屋的正常使用,但影响建筑美观及部分功能的正常使用,增加装修成本,如墙地面小面积空鼓及细微裂纹、线路错位、阴阳角偏差、门窗歪斜等。该类问题可由业主自行解决,或协调开发商整改。
轻微问题:影响甚微,如零部件缺失或松动、收口或美缝施工粗糙、门窗划痕、地漏堵塞等。该类问题可由业主自行解决,或协调开发商整改。
验房找装修公司or专业人士?
很多业主验房时,偷懒选择装修公司,装修公司声称的免费帮你验房,但朋友们,天下没有免费的午饭!免费即应付,重点还是让你装修。装修公司的套路是,免费验房即使带不来签单,但在服务推广上可是一种长期的营销策略。
显而易见,请职业验房师对房屋上下内外做个体检,是非常明智的选择,花小钱买放心。其次,在专业的房屋质量检验人士的帮助下,验房公司可以出具专业的质量报告,让财产不受到损失、权益不受到侵占。以免入住才后发现渗水、裂缝问题,整天为了找开发商、物业维修,搬进搬出而烦恼。
但业主们也要懂得一些基础的收房验房知识,才能百战百胜,顺利收房!
不想荷包受损,验房流程是关键!
验房前做好准备
-需要用到的验房工具

这就是标准的验房工具箱啦,大概价位在600-800元不等,某宝可购~
-验房前要注意!
在验房之前,如果开发商要求交费、签署文件或者签收钥匙,业主一定不要答应,否则在验房时业主发现的质量问题,就只能自己付钱解决了,哭唧唧。
验房流程
1. 去收房前,最重要的是先拿到收房通知书,然后才可以开始走流程。收房通知书一般是收房的前2-3天以快递方式寄到当初你买房填写的那个地址,上面会详细告知你,收房时间以及要准备资料。
2. 除此之外还会收到有一张物业装修维修基金交存通知书,凭着这张单到四大行柜台缴纳就行了(建议用预存的方式缴纳,不要用现金缴纳),缴纳后凭着专项维修基金凭证以及缴费回执就可以去现场办理收楼手续了。
3. 收楼通知书上已经写清楚收楼要准备的资料,总结起来就是带上业主的身份证、购房合同、收楼通知书、以及《专项维修基金》交费回执就可以了。
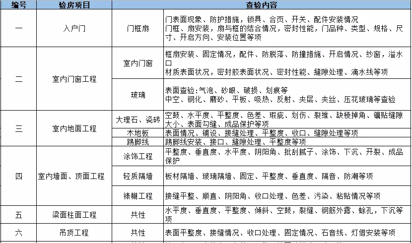
4. 收楼一般分为集中和分散式收楼,一般为一个月时间,集中收楼的一个月内,会专门设置一个收楼点,超过集中收楼的时间会在物业中心进行交楼手续,这些在收楼通知书里都会写到,收楼现场一般都有大大的指示牌和收楼流程图展示,就是以下这张表啦~(仅供参考)

5.收楼过程中,最重要的就是这一步,验房。
-毛坯验房要点

-精装房验房要点

重点我们慢慢看!

1、地板
①空鼓:空鼓是由于原砌体和粉灰层中存在空气引起的,检测的时候,用空鼓锤或硬物轻敲抹灰层及找平层发出咚咚声为空鼓;
②裂缝:地面不出现裂痕,若有裂痕则可要求整改;
③起沙:混凝土强度不够,用硬物(钥匙或镙丝刀)划地面,能轻易地划进地面则可算起沙了;
④平整度:地面不出现明显的凹凸。


2、墙体
①空鼓、裂缝、平整度、垂直度,确定无裂纹、无起泡、无凹陷、无水渍和发霉现象;
②龟裂:墙面出现大面积裂痕;
③爆灰:抹灰层表面出现鼓包并开裂脱落的现象。
④检查墙体涂料颜色是否均匀、两种颜色连接处是否自然无色差。


3、门窗
①大门是否有碰撞的痕迹;
②门窗导轨是否顺畅;
③门窗缝是否过宽或过窄;
④门窗的质量、密封性。

4、厨房
观察检查厨房的墙、地面砖的铺装是否顺畅均匀、无空响与裂纹;吊顶部分是否平整细致、安全牢靠;橱柜柜体是否周正牢固、壁柜门与抽屉是否开合流畅无异响、拉篮等五金配件是否齐全、洗菜盆出水、下水是否顺畅;另外还有要注意看照明是否安全有效、油烟机烟道是否畅通。


5、管道
①供水:打开进水开关、水龙头,查看各进水管的供水是否正常;
②排水:向厨房、浴室、阳台的排水管、地漏、蹲坑等排水口注水,若听到咕噜噜的声音说明管道通畅;
③水表空转:关闭水闸,水表依旧转动;
④防水:若是精装房,还要验收防水(在卫生间注入30cm高的水,停止至少24小时,观察是否有渗漏现象)。


6、电路
①线路是否畅通,开关插座安装是否牢固;
②强弱电的间距,一般强弱电的距离应大于50cm;
③总开关关闭后,室内各灯具、插座是否也断电。

7、检测房屋的空气质量
①查看开发商购买的材料是否符合国家标准,有害物质是否不超标。
②根据国家标准,工程竣工后,开发商会提供权威机构的室内环境检测报告,要注意,只有带有“CMA”标识才是由国家认可的最权威检测机构检测的报告,否则无效。

8、核实家电品牌
检验家具建材真伪。索要说明书、维修卡,并核对是否与合同上的型号、品牌等一致。如卫生洁具、灯具、厨房设备、家具五金、洁具五金,以及具备防盗、防火、隔音功能的多功能门等。
拼妹想说,如果没有进行验房这一步骤,业主不仅将损失期限利益,承担部分物业费的违约金,就连后续维修费用都要自行承担。而维修房屋的市场价大约在五六千到数十万二十万不等,耗费的工期最少也需两周以上,真·何等心累,这不是买房这是买了个“祖宗”...
涨知识有没有!这波硬菜够不够饱?
拼妹祝您火眼金睛,享受新房新生活
声明:本文由入驻焦点开放平台的作者撰写,除焦点官方账号外,观点仅代表作者本人,不代表焦点立场。


