新增一所27班九年制学校!大鹏南澳这些地块规划调整公示
扫描到手机,新闻随时看
扫一扫,用手机看文章
更加方便分享给朋友
近日(3月5日),深圳市规划和自然资源局大鹏管理局发布,关于〔新大-东山地区〕法定图则04-03、04-04、04-22地块规划调整公开展示的通告。
值得注意的是,该地块调整后,地块位置和范围不变,将新增一块1.4万平的教育设施用地,用于建设不少于27班的九年一贯制学校。
本次法定图则内04-03、04-04、04-22地块,位于深圳市大鹏新区南澳办事处新大片区新丰路南侧、坪山仔村西侧。
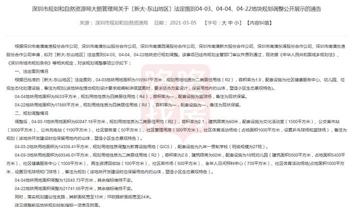
法定图则情况
根据已批准的[新大-东山地区]法定图则,04-03地块用地面积为159907㎡,规划用地性质为二类居住用 地(R2),容积率为1.0,配套设施为社区健康服务中心、幼儿园、垃圾生态化处理设施,备注为规划(该地块在提出 规划设计要求或编制详细蓝图时,要求结合方案设计,保留用地内的山体,塑造小区生态景观特色)。
04-04地块用地面积为8633㎡,规划用地性质为四类居住用地(R4),容积率为—,配套设施为篮球场,备注为现状保留。
04-22地块用地面积为17888㎡,规划用地性质为四类居住用地(R4),容积率为—,配套设施为—,备注为现状保留。
规划调整情况
调整后
04-03-1地块用地面积为60047.18㎡,规划用地性质为二类居住用地(R2),容积率为2.1,建筑 限高为60米,配套设施为文化活动室(1500㎡)、公交首末站(3000㎡)、公共充电站(1100㎡)、 社区警务室(50㎡)、社区管理用房(300平方米)、社区体育活动场地(占地面积1000平方米,设置乒乓球场 和篮球场),备注为规划(该地块开发建设时应保留用地内的山体,塑造小区生态景观特色)。
04-03-2地块用地面积为14338.41㎡,规划用地性质调整为教育设施用地(GIC5),配套设施为九年一贯制学校(班级规模为27班)。
04-03-3地块用地面积为69346.01㎡,规划用地性质为二类居住用地(R2),容积率为2.0,建筑限高为60米,配套设施为18班幼儿园(建筑面积5800㎡,占地面积5400㎡)、社区健康服务中心(1500㎡)、再生资源回收站(100㎡)、社区菜市场(800㎡)、老年人日间照料中心(750㎡)、社区体育 活动场地(占地面积1000平方米,设置羽毛球场和门球场),备注为规划(该地块开发建设时应保留用地内的山体, 塑造小区生态景观特色)。
04-04地块用地面积调整为12043.73㎡,其余指标维持不变。
04-22地块用地面积调整为21741.66㎡,其余指标维持不变。
同时,落实规划建议性支路,其断面拓宽至15米;坪欧路断面拓宽至24米。
根据深圳市南澳南渔股份合作公司、深圳市南澳东山股份合作公司、深圳市南澳西涌股份合作公司、深圳市南澳 新大股份合作公司、深圳市南澳东涌股份合作公司、深圳市南澳东渔股份合作公司申请,拟对[新大-东山地区]法 定图则04-03、04-04、04-22地块进行规划调整。
该事项已经市规划主管部门审议并原则通过,现依据《中华人民共和国城乡规划法》、《深圳市城市规划条例》等相关规定,对该规划调整事项进行公示。
本次法定图则规划调整公开展示时间为30个自然日,自2021年3月5日至2021年4月3日止。
声明:本文由入驻焦点开放平台的作者撰写,除焦点官方账号外,观点仅代表作者本人,不代表焦点立场。


