东莞:继广州、深圳、香港之后又一个高级城市?
扫描到手机,新闻随时看
扫一扫,用手机看文章
更加方便分享给朋友
资料来源:珠三角房产排名前列资讯
去年3月召开的全国“两会”上,“粤港澳大湾区”被写入国务院政府工作报告,上升到国家战略层面。进入2018年,粤港澳大湾区建设或将进入实质启动阶段,粤港澳大湾区不再是概念,开始从蓝图转为现实。

前拥深圳香港、背靠广州
三大国际都市环绕
优越的核心位置为东莞奠定了良好的发展基础
成为粤港澳大湾区核心区位担当
打造粤港澳大湾区国际制造中心
在新一轮发展中,东莞将依托粤港澳大湾区的发展战略机遇,努力打造粤港澳大湾区的国际制造中心,进一步强化城市的科技创新成果的转化功能、扩大开放合作的示范功能和现代优质生活的服务功能,形成与香港、广州、深圳更高水平协同联动发展的新格局。

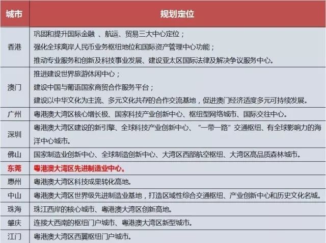
表:粤港澳大湾区各大城市规划定位
珠三角城市“1 小时生活圈”
为加深11个城市之间的密切合作,交通枢纽建设被加速推进,其中东莞的交通建设备受瞩目。根据《东莞市综合交通运输体系发展“十三五”规划》,在“十三五”期末,东莞力争实现轨道交通1、2、3号线与广州深圳的对接,穗莞深城际连通广州、东莞、深圳,多层级轨道复合走廊将东莞市融入到国家铁路网和“珠三角”一小时交通圈。

表:“十三五”期间东莞市交通建设
经济增速赶追深圳广州
2017年东莞经济运行提质提速,全市GDP达到7582亿元,同比增长8.2%,增速高于同期全国6.9%、全省7.5%的平均水平,为近4年来较高。在珠三角9市中排名第四位,与佛山同处珠三角城市第二梯队,并且相比第三梯队的惠州、中山市拥有非常大的先进优势。作为传统外贸强市,2017年东莞外贸继续高位突破,进出口总额超过1.2万亿元。

图:2017年珠三角9市GDP及增速对比
人口规模占据优势发展潜力巨大
2016年,东莞市常住人口达到826万,在珠三角9市中仅次于广州、深圳,外来人口占比75.7%,在珠三角9市中占比较高。而根据《东莞市国民经济和社会发展第十三个五年规划纲要》,到2020年,东莞市常住人口将达到850万人左右,户籍人口230万人左右。十三五期间,东莞市每年将净增常住人口6万人。未来人口高流量的进入,将为东莞城市发展提供源源不断的动力。

图:2016年珠三角9市常住人口及外来人口占比
东莞:广州、深圳、香港之后又一个高级城市
2017年和2018年,东莞连续两年晋级为中国新一线城市,主要体现在东莞市中国少有一个被三个高级都市(香港、深圳、广州)包围的城市,而东莞将是粤港澳大湾区出台获益较大的城市。
从战略位置来看东莞
如果把珠三角看成一个“A”字型,那么经济重心就在A的右边,而东莞,正好处于右边的黄金位置,这也就是说,东莞距离广州、深圳、香港的轨道交通时间都可以控制在半个小时以内,这个优势,在国内是少有的。
未来将有200万人工作在深圳,住在东莞
深圳在2016年底,曾出台了“深圳市住房建设规划(2016-2020)”,这份文件值得细读。在这份文件里,深圳住房供应量只有65万套!而住房需求有180万套,换句话说,有将近500万的深圳人将住到环深地区,而东莞,从经济半径来看,里深圳最近,也就是说,将有超过200万人将来工作在深圳,居住在东莞。
所以就目前来看,东莞临深地区的房价已经与深圳龙岗房价相差无几,因为这两个区域的经济半径(距离福田CBD)几乎是一样的。

大湾区时代,东莞是下一个深圳
2000年以前,深圳是临港。深圳最早开发的商品房,销售目标是港人,收的都是港币。所以最贵的地方在罗湖火车站附近,后来延伸到布心、布吉,那个时候布吉的房价和南山差不多。
一些在香港无力置业的港人,在深圳买房;或者有钱的港人在深圳包二奶。90年代,深圳的房价波动很大,主要原因是受香港的影响,而香港作为自由港,楼市对利率汇率非常敏感。
2000年以后,深圳大力发展福田和南山,特别是高新技术产业逐步形成、兴起。深圳经济摆脱了对香港的依赖,不再是临港了。福田、南山成为深圳地产最核心的区域,开发的楼盘也主要面向深圳人。这个时候,深圳的房价波动相对较小,仅在2008年美国金融危机时下跌较多。
目前,东莞正处在深圳差不多2010年的时期。深圳购买力外溢,造成了凤岗、塘厦、黄江、清溪等临深片区房价的暴涨。这些片区的房价紧跟深圳。同时,东莞的产业也在承接深圳的转移。等过5-10年,深圳的制造业基本上转移完成,东莞这一波产业转型也基本完成时,东莞的房价将更多地和它本身的产业相关,而不仅仅依赖深圳。
现在东莞的房价是依靠深圳客过去扫楼而涨上去的,但是等东莞的产业转型成功之后,东莞的经济发展有了源源不断的内动力,东莞的房价就会自己造血,而不再指望深圳的输血了。
反正我是坚定看好东莞,看涨东莞的楼市。坚信东莞在数年之后会成为下一个深圳。
声明:本文由入驻焦点开放平台的作者撰写,除焦点官方账号外,观点仅代表作者本人,不代表焦点立场。


