光明新政!光明农场更新项目由政府选择市场主体!
扫描到手机,新闻随时看
扫一扫,用手机看文章
更加方便分享给朋友
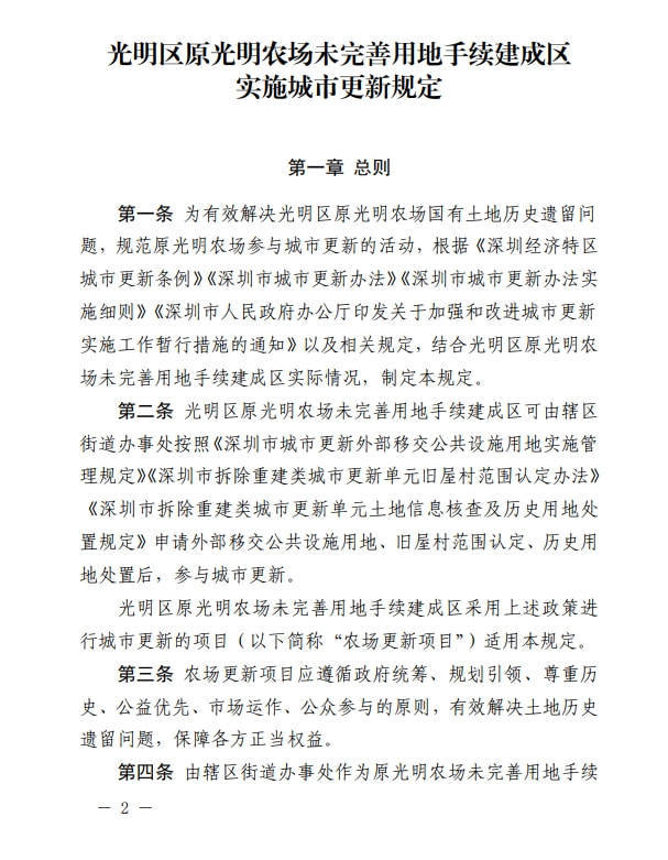
近日(4月18日),深圳市光明区人民政府发布关于印发《光明区原光明农场未完善用地手续建成区实施城市更新规定》的通知。
政策解读
一、出台背景及目的
2002年,原光明农场撤销建制成为历史,但原光明农场时期形成的旧建成区,并未全面完善用地手续,存在土地历史遗留问题,导致原光明农场未完善用地手续建成区存在“政府难开发、市场难实施、群众难受益”的困境;城市规划难以通过城市更新方式有效实施,制约了光明区整体城市品质提升和光明中心区的开发建设。
为高质量推进光明科学城建设,塑造深圳北部中心高颜值城市风貌,加快提升光明区整体城市品质,盘活原光明农场国有土地,解决原光明农场地区土地在城市更新实施过程中土地权益主体缺失、合法用地比例不足,且无法适用旧屋村范围认定、历史用地处置、外部移交公共设施用地政策等问题,特制定本规定。
二、制定依据
经市政府同意,光明区依据《深圳经济特区城市更新条例》《深圳市城市更新办法》《深圳市城市更新办法实施细则》《深圳市人民政府办公厅印发关于加强和改进城市更新实施工作暂行措施的通知》《深圳市城市更新外部移交公共设施用地实施管理规定》《深圳市拆除重建类城市更新单元旧屋村范围认定办法》《深圳市拆除重建类城市更新单元土地信息核查及历史用地处置规定》等规定,结合农场城市更新项目的实际情况制定本规定。
三、重要举措
遵循政府统筹、市场参与的原则,本规定确定由辖区街道办事处作为原光明农场未完善用地手续建成区土地的权益主体,按照原农村集体经济组织继受单位未完善征转手续用地的旧屋村范围认定、历史用地处置、外部移交公共设施用地等历史用地简易处置政策进行城市更新。
对于原光明农场未完善用地手续建成区,由区政府统一制定搬迁补偿指导标准,保障原光明农场居民合理权益、国有土地权益和公共利益。
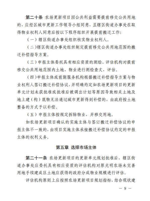
对于现状合法用地比例低于60%的农场更新项目,需适用外部移交公共设施用地、旧屋村范围认定政策后合法用地比例可达到60%以上的农场更新项目,由物业权利人共同委托辖区街道办事处作为单一申报主体,后续通过公开招标的方式选取市场主体进行实施,平稳有序地推进农场更新项目。
四、主要内容
本规定共七章三十九条,包括总则、职责规定、计划规划管理、搬迁补偿原则、选择市场主体、项目监管和附则。主要内容如下:
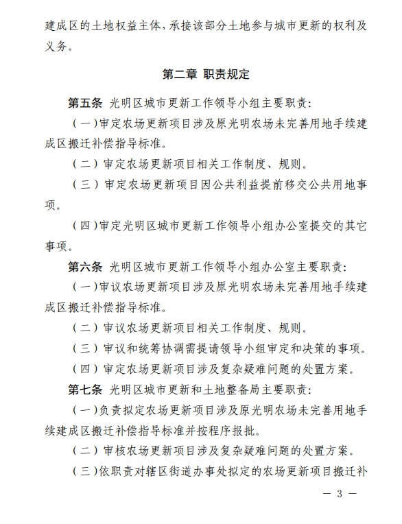
(一)职责分工
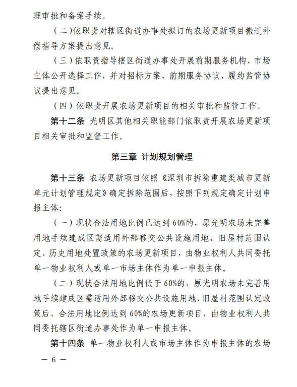
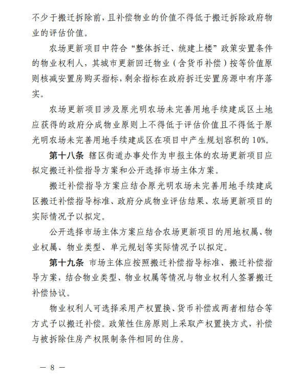
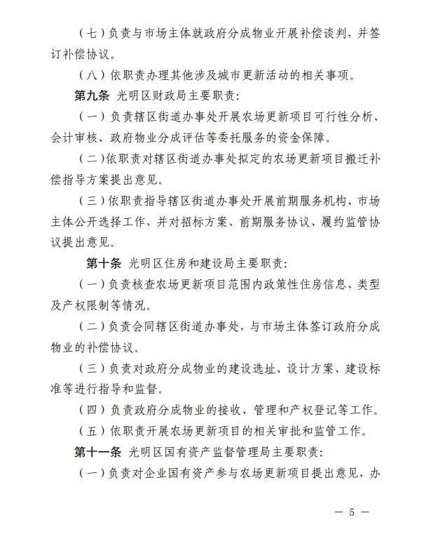
本规定明确了推进农场更新项目实施涉及的光明区城市更新工作领导小组、光明区城市更新工作领导小组办公室、辖区街道办事处、光明区城市更新和土地整备局、光明区财政局、光明区住房和建设局、光明区国有资产监督管理局的主要职责。
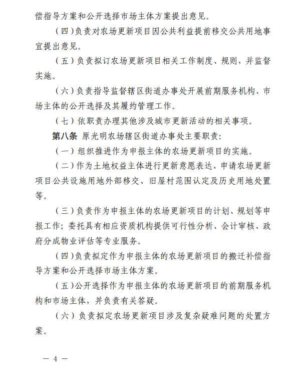
其中,辖区街道办事处作为原光明农场未完善用地手续建成区的土地权益主体,承接该部分土地参与城市更新的权利及义务,并组织推进作为申报主体的农场更新项目实施;区城市更新和土地整备局负责指导监督辖区街道办事处开展前期服务机构、市场主体的公开选择及其履约管理工作;区财政局、区国有资产监督管理局负责指导辖区街道办事处开展前期服务机构、市场主体的公开选择工作,并对招标方案、前期服务协议、履约监管协议提出意见;区住房和建设局负责指导和监督政府分成物业的建设选址、设计方案、建设标准等,以及负责政府分成物业的接收、管理和不动产权登记。
(二)适用范围
光明区原光明农场未完善用地手续建成区可由辖区街道办事处按照《深圳市城市更新外部移交公共设施用地实施管理规定》《深圳市拆除重建类城市更新单元旧屋村范围认定办法》《深圳市拆除重建类城市更新单元土地信息核查及历史用地处置规定》申请外部移交公共设施用地、旧屋村范围认定、历史用地处置后,参与城市更新,并按照《实施规定》推进更新项目的实施。
对于未按照上述政策申请外部移交公共设施用地、旧屋村范围认定、历史用地处置的原光明农场未完善用地手续建成区土地,按照国有未出让土地相关政策执行。
(三)计划申报主体
现状合法用地比例已达到60%的,即权属清晰用地已符合城市更新单元计划申报要求,根据《深圳经济特区城市更新条例》及其他相关规定,可由物业权利人共同委托单一物业权利人或单一市场主体作为单一申报主体。
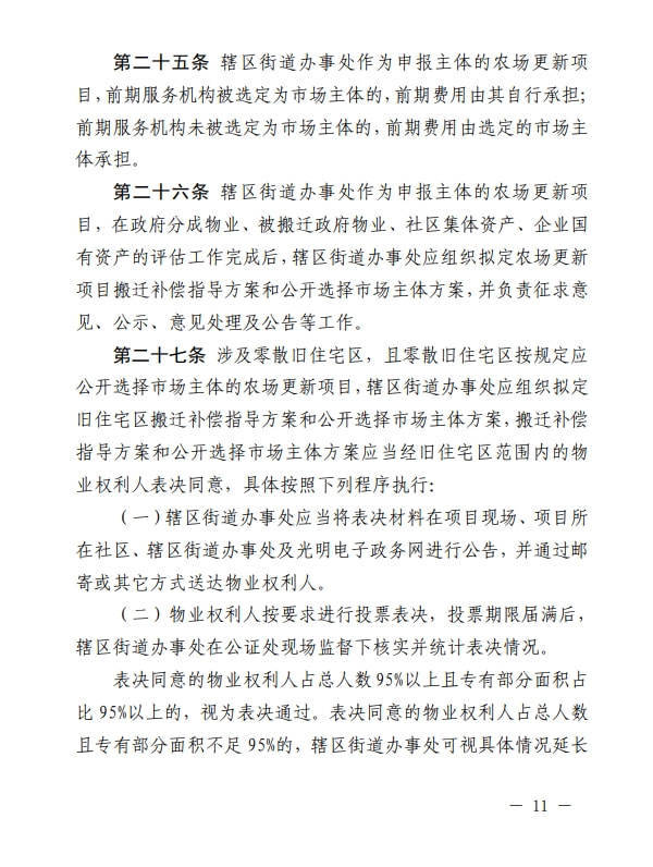
现状合法用地比例不足60%的,该类型项目如不申请适用旧屋村认定、外部移交公共设施用地政策将无法满足城市更新单元计划申报要求的,则遵循政府统筹的原则,明确可先适用相关政策使合法用地比例达到60%以上后,由物业权利人共同委托辖区街道办事处作为单一申报主体。
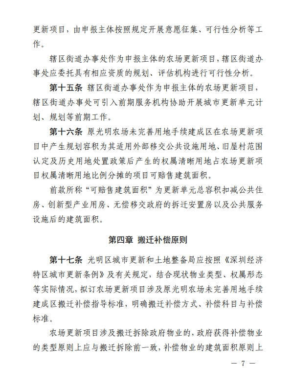
(四)政府分成物业
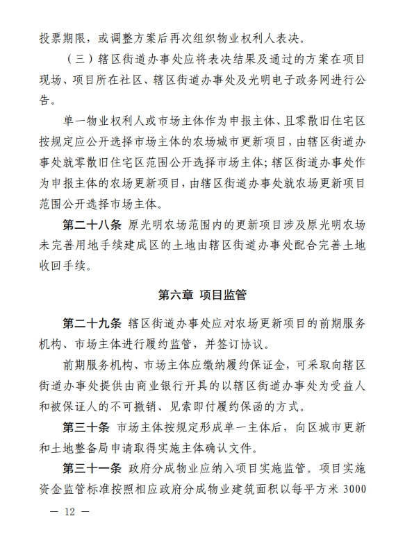
原光明农场未完善用地手续建成区土地参与城市更新,则该部分土地将产生相应价值,在确定由辖区街道办事处作为土地权益主体的基础上,应保证该部分土地价值的实现,因此对该部分土地产生的政府分成物业须区别于其他类型物业。
一是明确原光明农场未完善用地手续建成区在农场更新项目中产生规划容积为其适用外部移交公共设施用地、旧屋村范围认定及历史用地处置政策后产生的权属清晰用地占农场更新项目权属清晰用地比例分摊的项目可赔售建筑面积。
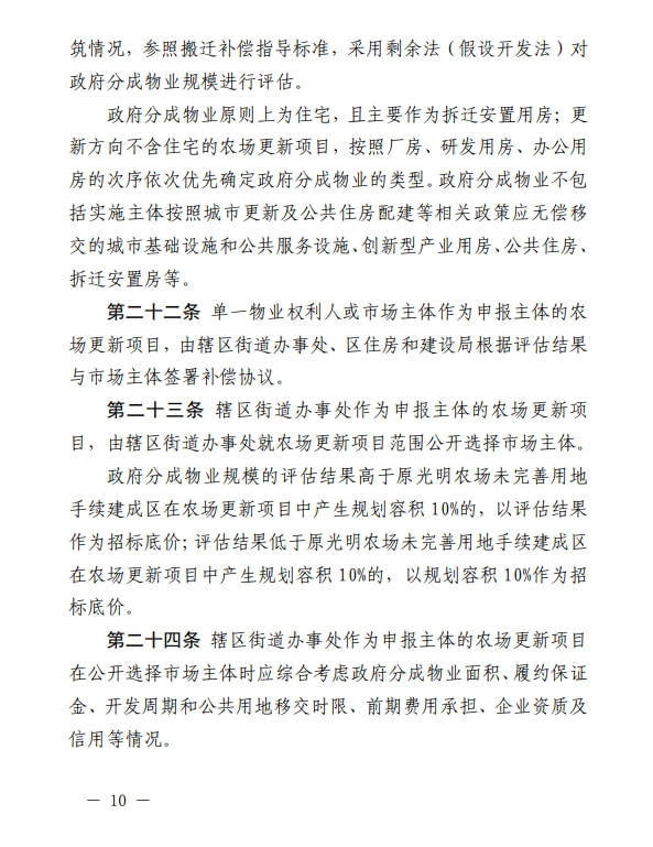
二是辖区街道办事处应对未完善用地手续建成区的土地应获得的政府分成物业进行评估,最终获得的政府分成物业原则上不得低于评估价值且不得低于原光明农场未完善用地手续建成区在项目中产生规划容积的10%。
三是结合光明区拆迁安置房紧缺的情况,明确政府分成物业原则上为住宅,且主要作为拆迁安置用房,更新方向不含住宅的农场更新项目,按照厂房、研发用房、办公用房的次序依次优先确定政府分成物业的类型。
四是综合考虑更新项目的实施,单一物业权利人或市场主体作为申报主体的农场更新项目,由辖区街道办事处、区住房和建设局根据分成物业评估结果与市场主体签署补偿协议;辖区街道办事处作为申报主体的农场更新项目,政府分成物业规模作为公开选择市场主体的条件之一。
五是政府分成物业不包括实施主体按照城市更新政策要求应当无偿移交的城市基础设施和公共服务设施、创新型产业用房、公共住房和拆迁安置房等。
六是为保障农场更新项目涉及政府分成物业的交付,明确政府分成物业纳入项目实施监管,监管资金按照政府分成物业建筑面积以每平方米3000元进行核算。
(五)搬迁补偿指导标准
根据《深圳经济特区城市更新条例》及有关规定,结合现状物业类型、权属形态等实际情况,由区政府统筹制定原光明农场未完善用地手续建成区的搬迁补偿指导标准,指导各项目搬迁补偿指导方案的制定,平衡各项目间政府、物业权利人和市场主体的权益,更有利于推进农场更新项目。
(六)搬迁补偿指导方案
对于单一物业权利人或市场主体作为申报主体的农场更新项目,由市场主体在搬迁补偿指导标准的基础上自行制定搬迁补偿指导方案;对于街道办事处作为申报主体的城市更新项目,由辖区街道办事处在取得城市更新单元规划批复后,结合搬迁补偿指导标准、政府分成物业评估结果以及实际情况制定搬迁补偿指导方案,并作为公开选择市场主体的基础。
(七)搬迁补偿原则
根据《深圳经济特区城市更新条例》规定,物业权利人可选择采用产权置换、货币补偿或两者相结合等方式予以搬迁补偿。政策性住房原则上采取产权置换方式,补偿与被拆除住房产权限制条件相同的住房。
市场主体对物业权利人进行搬迁补偿时,应按照搬迁补偿指导标准、搬迁补偿指导方案,结合物业类型、权属形态等农场更新项目实际情况协商确定,并与物业权利人签署搬迁补偿协议。
(八)现状政府物业参与城市更新的搬迁补偿
农场更新项目涉及现状政府物业参与城市更新的,政府获得补偿物业的类型原则上应与搬迁拆除前一致,补偿物业的建筑面积原则上不少于搬迁拆除前,且补偿物业的价值不得低于搬迁拆除政府物业的评估价值。
(九) 符合“整体拆迁、统建上楼”政策安置条件的物业权利人的搬迁补偿原则
为逐步解决原光明农场居民“整体拆迁、统建上楼”历史遗留安置问题,保障其合理权益,对于农场更新项目中符合“整体拆迁、统建上楼”政策安置条件的物业权利人,可申请落实“整体拆迁、统建上楼”政策安置指标。其城市更新回迁物业(含货币补偿)根据评估结果按等价值原则核减安置房购买指标,剩余指标在政府拆迁安置房源中有序落实。
(十)前期服务机构和市场主体
辖区街道办事处作为申报主体的农场更新项目应公开选择市场主体,辖区街道办事处可根据实际情况公开选取前期服务机构。同时,为了保证公开选择活动和履约监督的公平公正,由区城市更新和土地整备局负责指导监督辖区街道办事处开展前期服务机构、市场主体的公开选择及其履约管理工作,区财政局、区国有资产监督管理局负责指导辖区街道办事处开展前期服务机构、市场主体公开选择工作,并对招标方案、前期服务协议、履约监管协议提出意见。
另外,前期服务机构被选定为市场主体的,前期费用由其自行承担;前期服务机构未被选定为市场主体的,前期费用由选定的市场主体承担。
(十一)施行期限
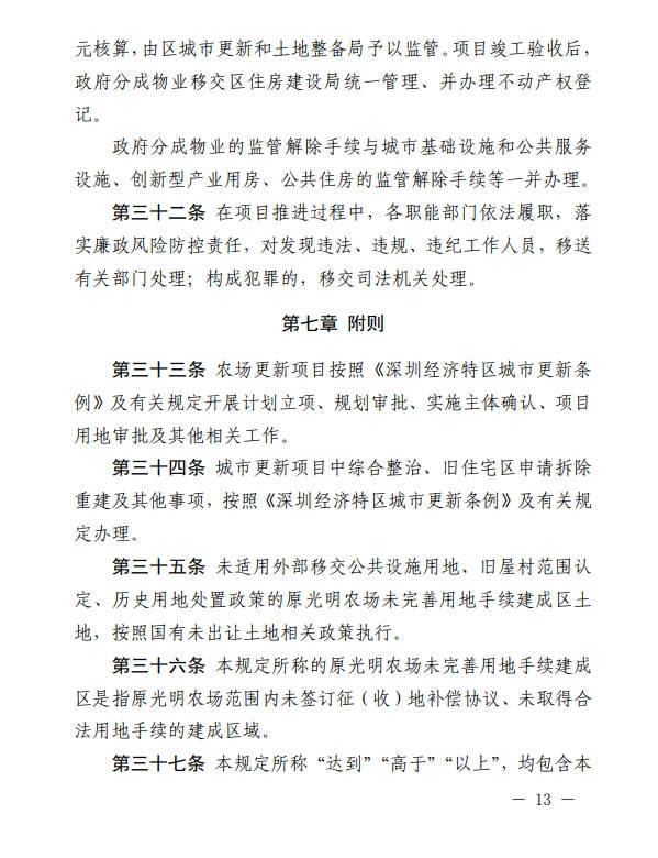
本《实施规定》自2022年4月24日施行,有效期5年。
(十二)特别说明
其他非因农场更新项目的特殊性,《实施规定》未予规定,应遵循《深圳经济特区城市更新条例》以及现行城市更新政策有关拆除重建类城市更新项目的计划申报、规划审批、实施主体确认、开发建设用地审批等规定。
五、名词解释
原光明农场未完善用地手续建成区,是指原光明农场范围内未签订征(收)地补偿协议、未取得合法用地手续的建成区域。
农场更新项目,是指光明区原光明农场未完善用地手续建成区按规定申请外部移交公共设施用地、旧屋村范围认定、历史用地处置进行城市更新的项目。
政府分成物业,是指原光明农场未完善用地手续建成区土地参与城市更新可获得的补偿物业。
拆迁安置用房,是指农场更新项目按照更新单元规划建设的、用于政府土地整备或房屋征收等项目实施需要而给予被征收房屋相关权利人补偿的房屋。
前期服务机构,是指由辖区街道办事处公开选取的、与辖区街道办事处签署前期服务协议的、协助辖区街道办事处开展农场更新项目的城市更新单元计划、规划等前期工作的企业。
市场主体,是指由辖区街道办事处公开选取的、与辖区街道办事处签署履约监管协议的、须按照约定期限完成前期费用支付、公共用地移交、搬迁补偿协议签订、实施主体确认等工作的企业。
一图看懂
政策解读
来源:深圳市城市更新网
声明:本文由入驻焦点开放平台的作者撰写,除焦点官方账号外,观点仅代表作者本人,不代表焦点立场。


