国务院关于同意在深圳市暂时调整实施有关行政法规规定的批复
扫描到手机,新闻随时看
扫一扫,用手机看文章
更加方便分享给朋友
3月17日
国务院批复同意在深圳市暂时调整实施有关行政法规规定
全文如下
↓↓↓

国务院关于同意在深圳市暂时调整实施有关行政法规规定的批复
国函〔2022〕15号
广东省人民政府,国家发展改革委、司法部:
你们关于在深圳市暂时调整实施有关行政法规规定的请示收悉。现批复如下:
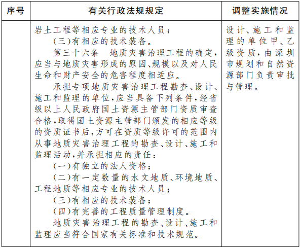
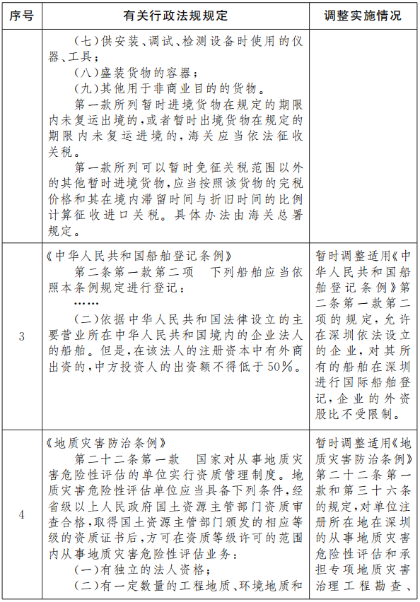
一、按照《深圳建设中国特色社会主义先行示范区综合改革试点实施方案(2020—2025年)》,同意自即日起至2025年12月31日,在深圳市暂时调整实施《中华人民共和国海关事务担保条例》、《中华人民共和国进出口关税条例》、《中华人民共和国船舶登记条例》、《地质灾害防治条例》的有关规定(目录附后)。
二、国务院有关部门、广东省和深圳市人民政府要根据上述调整,及时对本部门、本省(市)制定的有关规章和行政规范性文件作相应调整,建立与深圳建设中国特色社会主义先行示范区综合改革试点工作相适应的管理制度。
三、国务院将根据深圳建设中国特色社会主义先行示范区综合改革试点的情况,适时对本批复的内容进行调整。
附件:国务院决定在深圳市暂时调整实施的有关行政法规规定目录
国务院
2022年2月22日
(此件公开发布)
附件
国务院决定在深圳市暂时调整实施的有关行政法规规定目录



内容来源:中国政府网
声明:本文由入驻焦点开放平台的作者撰写,除焦点官方账号外,观点仅代表作者本人,不代表焦点立场。


