惠州新房促销出新招!新房可预提公积金支付首付款
扫描到手机,新闻随时看
扫一扫,用手机看文章
更加方便分享给朋友
近日,惠州市住房和城乡建设局、惠州市住房公积金管理中心联合发布《关于实施预提住房公积金支付购房首付款的通知》。
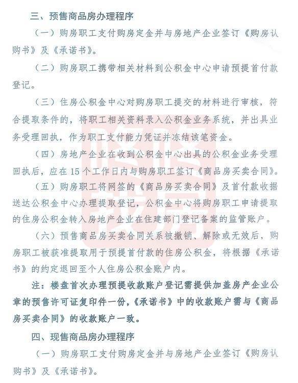
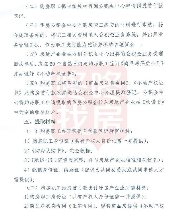
购房人购买预售商品房,在支付购房定金并与开发企业签订《购房认购书》《承诺书》后,可向市住房公积金管理中心或其县区管理部进行申报。
提取款项会进行冻结,在出示网签买卖合同、首付款发票(现房还需提供不动产权证书),公积金中心会将提取金额转入开发商约定账户。
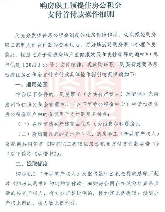
一、适用范围
符合以下条件的,购房职工(含共有产权人)及配偶可先向惠州市住房公积金管理中心(以下简称公积金中心)申请预提住房公积金账户内的金额用于支付购房首付款:
(一)在我市购买新建商品住房(含预售房和现房)。
(二)所购商品房的房地产企业、购房职工(含共有产权人)及配偶共同签署《购房职工提取住房公积金支付首付款承诺书》(以下简称《承诺书》)。
二、提取额度
购房职工(含共有产权人)及配偶累计公积金提取总额不超过《购房认购书》约定的首付款;如购房合同存在其他非直系血亲的共有产权人,有划分产权比例的,按约定比例提取;没划分产权比例的,按人数比例均分。

来源:深圳房地产信息网
声明:本文由入驻焦点开放平台的作者撰写,除焦点官方账号外,观点仅代表作者本人,不代表焦点立场。


