福田一法拍房从840万降到390万,为何还没人敢“接盘”?
扫描到手机,新闻随时看
扫一扫,用手机看文章
更加方便分享给朋友
是什么房子,从近840万直接降到390万,但依旧还没有人敢“接盘”?
日前,在阿里司法平台,福田一套金地海景花园的小区房,以约390.8万的起拍价挂拍。
据悉,该拍卖物为住宅产品,建筑面积130.85㎡,折算下来,起拍价仅2.98万/㎡。
据了解,金地海景花园目前二手房参考均价介于每平方米5.3万至7.3万之间,具体价格因楼层和装修情况有所差异。
而这套房源单价只要2字头,价格足够具有吸引力,截至目前,该房源已有超8000人围观,但却显示0人报名。
价格诱惑力大,为何没人敢下手呢?这背后的原因其实不简单。
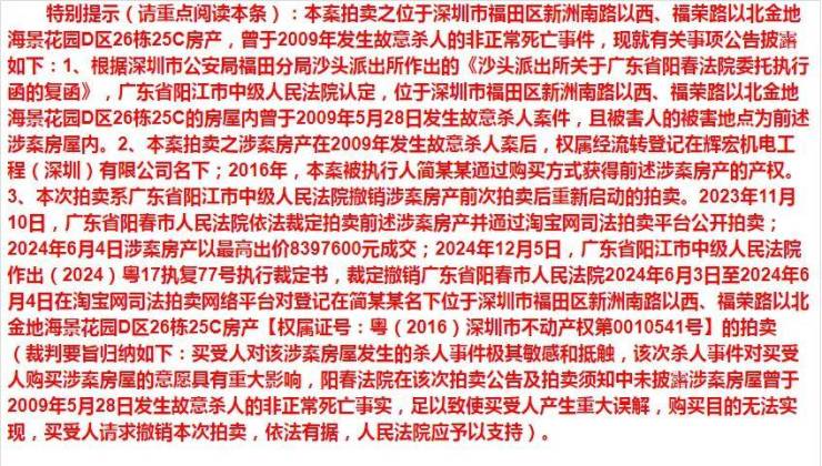
拍卖公告里重点提示到,该房源实为一套“凶宅”,大部分买家都会忌讳这一点,因此房价才打骨折。
虽然,目前法拍网显示的是一拍,但实际该房源也辗转了好几手。
2009年案件发生后,房源先是登记在辉宏机电工程(深圳)有限公司及简某某名下。后因简某某与浙商银行深圳分行的借款合同纠纷,法院依法对该房产进行强制拍卖。
2023年11月10日,广东省阳春市人民法院裁定公开拍卖该房产。
2024年6月4日,该房产以839.76万元最高价成交。然而,同年12月5日,该次拍卖被广东省阳江市中级人民法院裁定撤销。
而撤销的原因是阳春法院在首次拍卖时未披露“凶宅”事,导致买受人产生重大误解,购买目的无法实现。
因此,这次重新上架,价格也从去年的839.76万,直接降到390.8万,该房产将于11月17日10时至11月18日10时正式开拍。
至于房产能否成功拍卖出去呢?有网友戏称,性价比高,胆子大的可以冲。
另外,据深圳市福田区人民法院工作人员称,目前该房产仍有人居住。如有竞买人成功竞得,法院将协助办理交房手续。实际占有人已提交搬离承诺书,承诺在房产成交后15日内自行搬离。
内容来源:阿里法拍平台、极目新闻
声明:本文由入驻焦点开放平台的作者撰写,除焦点官方账号外,观点仅代表作者本人,不代表焦点立场。


