427套!宝安新一批保租房今起配租
扫描到手机,新闻随时看
扫一扫,用手机看文章
更加方便分享给朋友
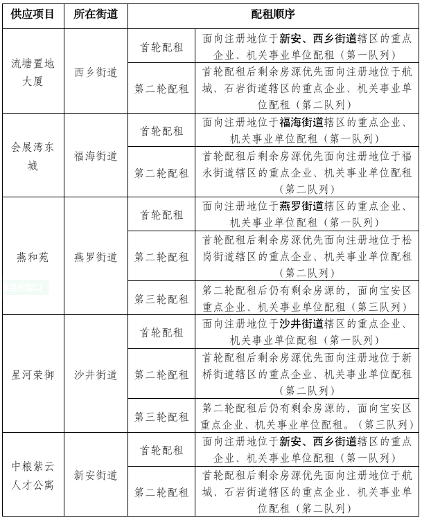
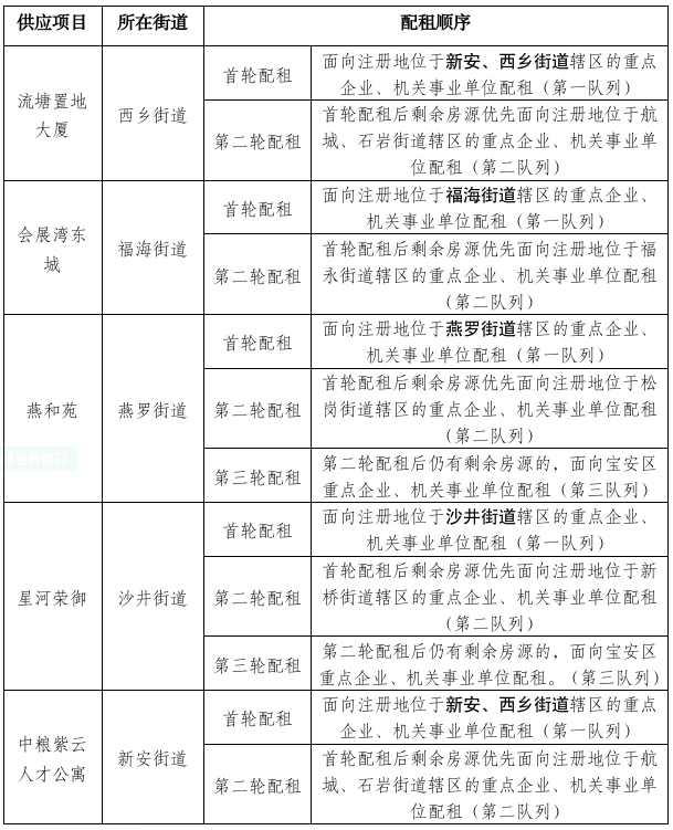
宝安区住房和建设局日前发布关于流塘置地大厦等保障性租赁住房配租有关事项的通告,据悉,本次配租共5个项目427套房源,主要向注册地位于项目所在街道的重点企业以及学校、医院等机关事业单位配租,认租时间为2025年11月3日至11月12日。



配租对象
包括入选2025年宝安区人才住房保障重点企业名录且工商注册地和税务登记地均在宝安区的重点企业,还有机构注册地在对应街道辖区的学校、医院等机关事业单位等。

配租标准
在配租面积标准上,单身或一人及以上家庭可配租单房或一房一厅,三人及以上家庭可配租两房户型,四人及以上家庭可配租三房户型。申请人可自愿认租低于标准面积的住房。
认租申请
此次房源由单位统一申请,个人需通过所在单位提交。入住人需同时满足多项条件,包括与申请单位签订有效全职劳动合同,申请人及其家庭成员(配偶、未成年子女)在深圳市未拥有自有住房且近三年内未转让过房产,未正在享受除社会主体出租的保障性租赁住房外的其他住房保障政策,在深圳市正常缴纳社会保险,具备深圳市人才引进迁户核准条件(本市户籍者不受年龄限制)等。
符合条件且有认租意向的单位,可以在2025年11月3日至11月12日期间,将加盖公章的申请材料提交至单位注册地所在街道办事处的指定受理点。企业材料交至各街道企业服务中心,学校、医院等机关事业单位则由其主管部门统筹申请。具体详情可登录宝安区住房和建设局网站了解。
值得一提的是,面向重点企业单位定向配租的房源首次租赁期满后如企业还在重点企业名录内,可以申请续租一次,续租期限不超过3年。第一次续租期满后再申请续租的,届时按最新政策规定落实。此次定向配租的星河荣御、中粮紫云人才公寓为市场化租赁方式筹集的房源,首次租赁期满后是否续签、租金是否调整、面积标准是否有变动等问题,也须按照届时最新政策规定落实。
来源:宝安日报
声明:本文由入驻焦点开放平台的作者撰写,除焦点官方账号外,观点仅代表作者本人,不代表焦点立场。


