地一线| 深圳市中海启明房地产开发有限公司竞得光明凤凰A503-0100宗地
扫描到手机,新闻随时看
扫一扫,用手机看文章
更加方便分享给朋友
11月25日下午15时,深圳第四批7宗宅地集中出让,其中龙岗有3宗,宝安1宗,龙华1宗,光明1宗,深汕1宗。
本次7宗居住用地的总用地面积约24.09公顷,总建筑面积约101.21万平方米(其中,初始建设公共住房总建筑面积约42.56万平方米),挂牌起始总地价约100.08亿元,将于11月25日挂牌成交。

其中,位于光明凤凰街道的 A503-0100宗地被中海竞得(深圳市中海启明房地产开发有限公司)最终成交价为319200万
地块详情如下:
凤凰A503-0100宗地
该地块拟建普通商品住房+安居型商品房,地块位于科林路与观光路交汇处,邻近今年第一批次华润润晖府,以及第二批华润深铁地块。
建成后,普通商品住房平均销售价格不高于48900元/平方米(不含室内装修价格),与华润润晖府、华润深铁地块限价一致;
安居型商品房平均销售价格不高于23400元/平方米(不含室内装修价格)、最高销售价格不高于24600元/平方米(不含室内装修价格)。
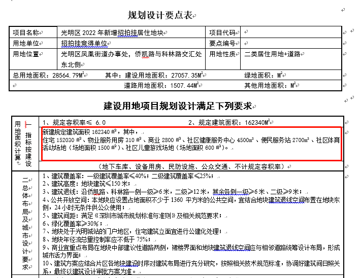
根据规划显示,项目土地面积28564.79平方米,建面162340平方米,容积率≤6,其中住宅152030平方米、物业服务用房310平方米、商业2800平方米、社区健康服务中心4500平方米、便民服务站2700平方米、社区体育活动场地(场地面积1500平方米)、社区儿童游戏场地(场地面积600平方米)。

交通方面,项目邻近光明城高铁站,未来这里还可搭乘地铁13号线和6号线南延线,去往南山、福田等核心区域都较为便利。
教育资源方面,根据2022年光明区招生划片范围显示,凤凰社区目前可申请的学校有光明区凤凰学校、光明区外国语学校、光明区百花实验学校,但具体以区教育局当年的学区划分为准。
项目有带约2800㎡商业,体量较小,而地铁2站之隔的凤凰城站,有龙光蓝鲸世界、万达广场等。据悉,在光明城高铁站边上规划有综合体,未来或建成像深圳北站商圈的形式,未来需要一定时间兑现。

声明:本文由入驻焦点开放平台的作者撰写,除焦点官方账号外,观点仅代表作者本人,不代表焦点立场。


