网传12家房企报名,前海T201-0232宗地拟今日下午3点出让
扫描到手机,新闻随时看
扫一扫,用手机看文章
更加方便分享给朋友
前海靓地出让倒计时!网传将有12家房企参与。
前海T201-0232宗地将于7月14日15时正式出让,截至14日上午10点,深圳交易集团官方页面,报价一栏显示“暂无出价”。

据业内人士爆料,这种宗地已有12家房企有意向竞拍,包括华润、招商、中海等一众主流房企都可能参与。(具体以最终出让公示为准)
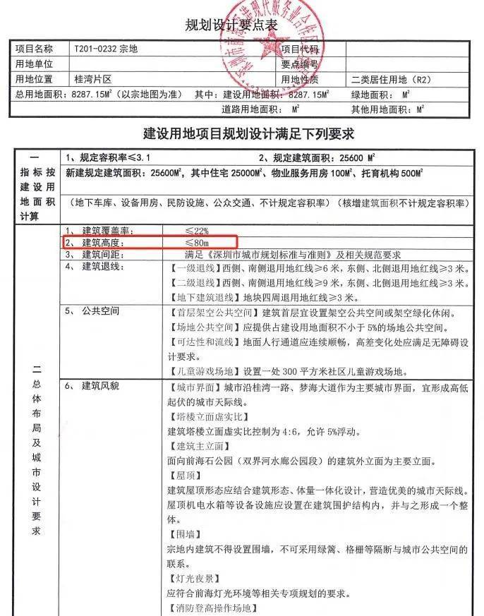
前海合作区南山街道枢纽一街北侧的T201-0232宗地,土地面积8287.15㎡,建筑面积25600㎡,容积率3.1,土地用途为二类居住用地。
地块起始价为11.58亿元,出让宗地按照“价高者得”的原则确定竞得人,拟于7月14日15:00:00出让。

本公告出让宗地住宅建面25000㎡,全部普通商品住房,并允许分割转让;另有配套的物业服务用房100㎡,归全体业主共有,不得转让;托育机构500㎡,建成后交由南山区政府或其指定机构。项目机动车停车位254个,自行车车位141个。
另外,值得注意的是,该地块规定建筑高度≤80米,是近年来土拍中限制建筑高度最低的一宗地块,预计建成20多层的低密度住宅。
前海T201-0232宗地具体位于桂湾一路、枢纽一街、梦海大道围合区域。

目前项目西侧为净地,以及建设中的前海国际枢纽中心,景观视野暂不受影响,能看海景。
配套方面,较为靠近前海湾地铁站,目前这里可换乘1/5/11号地铁线,未来前海国际枢纽中心建成后,还可以换乘穗莞深城际、规划港深西部铁路。
休闲方面,项目直线距离1公里范围可至前海运动公园,该公园目前与欢乐港湾、前海石公园、桂湾公园实现了4园连通。
商业方面,除了前海片区的山姆会员旗舰店、万象前海之外,还可以去往欢乐港湾、宝中壹方城等,周边商业体量较为可观。
值得注意的是,T201-0232宗地的起始楼面价约4.63万/㎡,地块西侧有多前几年出让的限价住宅——深业云海湾(2023年入市,均价9.2万/㎡)、天健悦湾府(2022年入市,均价9.7万/㎡)、天健悦桂府(2021年入市,均价10.3万/㎡)等小区。
声明:本文由入驻焦点开放平台的作者撰写,除焦点官方账号外,观点仅代表作者本人,不代表焦点立场。


