地一线| 37.32亿元!深铁底价取得光明凤凰街道A614-0522宗地
扫描到手机,新闻随时看
扫一扫,用手机看文章
更加方便分享给朋友
8月18日,深圳三宗宅地出让,两宗位于光明凤凰街道、一宗位于龙岗宝龙街道。

其中,光明凤凰街道A614-0522宗地仅一家房企报价,由深铁底价37.32亿元取得该地块。
地块概况:
本宗地要求普通商品住房平均销售价格不高于48500元/平方米(不含室内装修价格),限价高过周边在售新盘均价。
A614-0522宗地位于光明区凤凰街道,位于东明大道与松白路交汇处东北侧,紧邻在建地铁13号线月亮路地铁站。

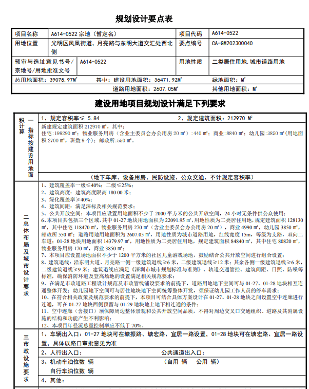
宗地占地面积39078.97㎡,建筑面积212970㎡,宗地起拍总价为37.32亿元,最高限制地价12.91亿元,初始建设保障性租赁住房面积19930 平方米,竞企业自持的保障性租赁住房面积39850平方米。
地块规划设计要点:
规定容积率≤ 5.84,绿化覆盖率≥40%。
新建规定建筑面积212970㎡,其中住宅:199290㎡;商业:8840 ㎡;幼儿园:3850 ㎡(用地面积2700 ㎡,班数9个);邮政所:550㎡;物业服务用房(含业主委员会办公用房20㎡):440㎡。

宗地处于在建13号线地铁口,经1站可到凤凰城换乘6号线,经3站可到光明城高铁站,有轨道出行优势;周边多待建地块,短期内城市面貌较差,建成后将有较大的改观;配套方面,经地铁13号线一站可到凤凰城。
光明凤凰A614-0522宗地一路之隔有在售新盘松茂御城(一期在售,二期在建),售价约4.7万/㎡。
声明:本文由入驻焦点开放平台的作者撰写,除焦点官方账号外,观点仅代表作者本人,不代表焦点立场。


