坪山启动先进制造业发展规划招标!涉及高新北、高新南等三大园区
扫描到手机,新闻随时看
扫一扫,用手机看文章
更加方便分享给朋友
近日,深圳市坪山区工业和信息化局正式启动坪山区三大先进制造业园区发展规划项目(A)招标公告,招标金额150万元。
据公告显示 ,项目实施方案包含:产业集群发展细分类引导目录、 产业空间布局规划图、重点产业项目地图、空间保障年度计划、增资扩产及招商引资清单、多对多用地供需对接表、园区支撑体系规划、园区 实施运营方案、工作组织方案。
涉及高新北先进制造业园区、高新南先进制造业园区、金沙-碧湖先进制造业园区(以下简称“园区”)。
其中高新北园区用地规模 6.97 平方公里,主要涉及产业集群包括智能网联汽车、新材料、激光与增材制造;高新南园区用地规模 13.15 平方公里,主要涉及产业集群包括半导体与集成电路、智能终端、新材料;金沙-碧湖园区用地规模 11.57 平方公里,涉及产业集群包括生物医药、高端医疗器械、大健康、智能网联汽车、半导体与集成电路。
(一)项目背景
1、坪山区全域全链创新,促进先进制造业高质量发展
坪山区作为深圳东部中心城区、深圳高新区核心园区和未来产业试验区,坪山区坚定秉持产业立区、制造业强区的理念,奋力促进先进制造业高质量发展。绿色低碳、生物医药、新一代信息技术等三大主导产业规上企业产值破千亿元,初步形成“智能车、创新药、中国芯”先进制造业集群。2022 年上半年坪山区地区生产总值达 564.63 亿元,同比增长 22.3%,增速排名全市各区(新区)第一;规上工业增加值增长 32.0%,增速排名全市各区(新区)第一;社会消费品零售总额增长 33.3%,增速排名全市各区(新区)第一;固定资产投资总额增长18.3%,增速排名全市各区(新区)第三。
坪山区坚持以工业为发展压舱石,加快打造世界级先进制造业高地,以大产业升级、大平台支撑、大项目带动、大生态重塑,率先建设现代化产业体系,持续开辟新领域新赛道,着力推进技术高端化、产品高端化、产业高端化。
2、以金沙-碧湖、高新南、高新北先进制造业园区为空间载体,坪山重点布局
“9+2”产业集群2022 年 6 月 6 日,深圳市工业和信息化局和深圳市规划和自然资源局发布《深圳市 20 大先进制造业园区空间布局规划》(以下称“《布局规划》”),提出培育发展壮大“20+8”产业集群,加速培育壮大万亿级、千亿级先进制造业集群。即发展以先进制造业为主体的 20 个战略性新兴产业集群,前瞻布局 8 大未来产业,稳住制造业基本盘,增强实体经济发展后劲,加快建设具有全球影响力的科技和产业创新高地。
项目目的及建设目标
按照《深圳市 20 大先进制造业园区发展规划编制工作指引》要求,完成坪山区成果汇报文件、先进制造业园区发展规划,形成“1 个全区层面+3 个园区层面”的成果构成,并配合相关工作。具体工作内容如下:
1、背景及现状
发展背景:结合面临形式要求,分析片区发展战略使命。
发展基础:从产业集群、重点企业、重点产业项目、创新及服务平台、增资扩产及招商引资企业等方面分析发展基础,研判现状发展特征。
2、产业发展策略
根据先进制造产业发展需求,明确产业发展策略,包含园区产业体系规划、园区产业空间总体布局、重点产业集群发展策略、重点企业及平台发展策略。
3、空间保障策略
结合规资部门、更新整备部门空间保障指引,明确空间保障策略,包含更新整备年度计划、招商引资及增资扩产企业空间需求、多对多用地供需对接方案、高品质园区建设样板、园区支撑体系规划。
4、“九个一”实施方案
结合上述内容,形成实施方案,包含:产业集群发展细分类引导目录、产业空间布局规划图、重点产业项目地图、空间保障年度计划、增资扩产及招商引资清单、多对多用地供需对接表、园区支撑体系规划、园区实施运营方案、工作组织方案。
具体编制内容及深度需符合《深圳市 20 大先进制造业园区发展规划编制指引》要求。
2022年6月,《深圳市20大先进制造业园区空间布局规划》上线。
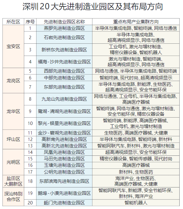
规划提出,按照集中连片、产住分离的原则,在宝安、龙岗、龙华、坪山、光明、盐田、大鹏新区、深汕特别合作区等8个区域打造20大先进制造业园区,其中宝安区(含前海)4个、龙岗区3个、龙华区3个、坪山区3个、光明区4个、盐田区和大鹏新区合建1个、深汕特别合作区2个;园区总规划用地面积约300平方公里,按照启动区、拓展区、储备区有计划释放工业用地面积约60平方公里。

发展目标
到2025年,建成辨识度高、集群集聚、承载力强的先进制造业园区体系,制造业压舱石地位进一步巩固,产业集聚效应显著增强,形成横向协同、纵向贯通的集群生态体系,面向未来的先进制造业成为城市经济发展的新支柱。
到2030年,形成集约高效、融合辐射、优势突出的先进制造业园区格局,形成一批具有全球影响力和国内示范效应的先进制造业基地,支撑深圳成为全球制造业高质量发展标杆城市。
附:深圳市20大先进制造业园区及布局方向图。

来源:咚咚找房
声明:本文由入驻焦点开放平台的作者撰写,除焦点官方账号外,观点仅代表作者本人,不代表焦点立场。


