南山、福田供应最多!深圳“最便宜”保障房要来了
扫描到手机,新闻随时看
扫一扫,用手机看文章
更加方便分享给朋友
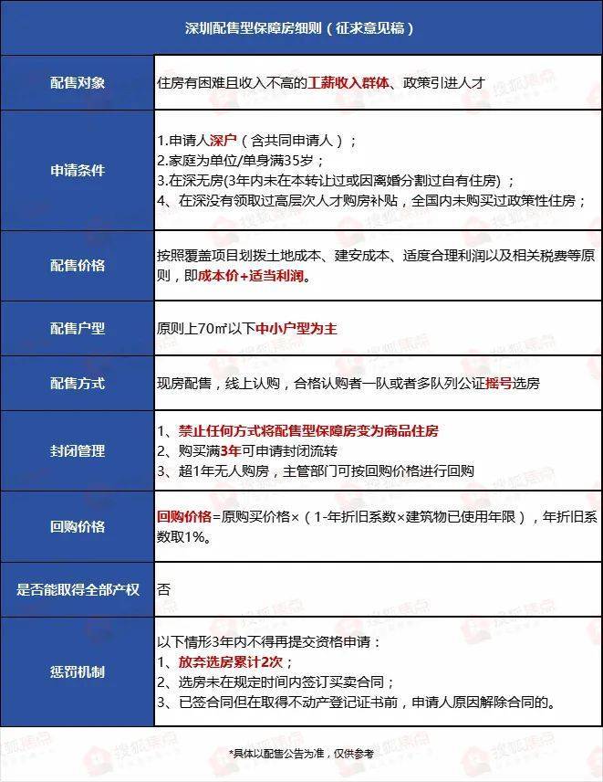
5月28日,深圳住建局发布《深圳市保障性住房规划建设管理办法(修订征求意见稿)》、《深圳市配售型保障性住房管理办法(征求意见稿)》征求意见稿。
前者涵盖公租房、保租房、配售型商品房这三类保障性住房的规划计划、建设筹集、建设项目管理等内容;后者明确了深圳配售型保障性住房的申请条件、配售方式及流程、封闭管理、监督管理等问题。
两份文件的出台,意味着“市场的归市场,保障的归保障”的理念正式在深圳落地。
深圳楼市由“商品房+人才房+安居房+共有产权房+公租房+保租房”多样式,转为“商品房+配售型保障房+公租房+保租房”的两售两租模式。

根据征求意见稿,配售型保障性住房与安居房、人才房、共有产权住房在房产产权、配售价格等方面有明显区别:
1、产权权属不同。安居房、人才房可在持有10后,通过补差价可取得100%完全产权并可自由上市;共有产权住房有约50%的产权。
配售型保障房不能取得全部产权,实行严格的封闭管理。
2、定价标准不同。安居房、人才房、共有产权住房的配售价格参考周边商品房,通常为市场价格的5-6折左右;
配售型保障房的配售价格实行成本定价,与商品房脱钩,即按照覆盖项目划拨土地成本、建安成本、适度合理利润以及相关税费等原则,适当考虑经济社会发展状况、住房供求关系、居民群体支付能力等因素综合确定;
有业内人士称,综合来看可能是在商品房的3-4折左右,具体的还需看项目的配售公告。
3、实行现房配售。配售型保障性住房要求现房配售,在保障房市场率先“取消”预售制;
4、封闭年限不同。配售型保障性住房持有满3年可申请封闭流转,原三类保障房分别为10年、5年;
5、无房标准有所放松。配售型保障房中,关于无房的条件明确,如果原名下有房产的,要求转让或离婚分割房产的年限为3年内,原三类保障房均要求5年以内;
6、主力户型产品不同。配售型保障房以保基本为原则,主推70㎡以内的小户型。原三类保障房则基本以2-3房为主,部分人才房还有4房改善产品。
小户型+低单价,配售型保障性住房的总价将会低于原三类保障房,成为是深圳最便宜的可售保障房。
深圳配售型保障性住房具体详情如下表,看看你有机会认购吗?
对本次发布的征求意见,有任何想法的,可以沟通官方渠道进行反馈,时间截至6月7日。
附意见原文链接:https://zjj.sz.gov.cn/hdjlpt/yjzj/answer/43951

随着配售型保障房的相关细则出台,深圳首个配售型住房项目或即将到来。
据不完全统计,目前深圳在建有19个配售型保障房项目,预计将供应超1.4万套房源。其中,南山、福田、罗湖三大核心区就有8个项目,占总供应项目量近一半。
据@大康聊房 信息,今年首个配售的项目有可能是位于罗湖的悦峰尊府,项目现建成,将配售约1152套房源,户型有1房、2房、3房不等。
此外,地段优越优的项目备受市场关注,如福田的福萃苑、安托山16-02地块、南山的栖河丽岛公馆等项目,TA的进度又如何呢?
悦峰尊府——预计今年配售
悦峰尊府属于罗湖“二线插花地”棚户区改造项目木棉岭片区 01-02 地块,项目位于罗湖和龙岗交界地带,周边有悦峰华府、悦峰尚府等项目。
悦峰尊府规划2栋3个单元的住宅,均为51层超高层楼体,合计1152套房源,目前已经是现房状态。

项目周边居住氛围浓,地块配建一所幼儿园,临近翠园东晓创新学校,商业可千万水贝、布心或者百鸽笼板块。
栖河丽岛公馆——已建至20层+
栖河丽岛公馆位于南山区桃源街道大学城社区,紧靠德意名居小区,东靠大学城,西邻大沙河和西丽水库,拥有较佳的生态环境优势。
栖河丽岛公馆开发建设用地面积8130㎡,总建面约7.3万㎡,计容建面约5.2万㎡,除回迁住房外,其余全部为保障性住房。
栖河丽岛公馆共规划4个单元的楼体,其中1栋1-2单元将建29层,2栋1-2单元将建39-40层。
据网友爆料,栖河丽岛公馆已建至20层以上。按现房配售条件的话,可能最快也要明年才能配售。
福翠苑——建至20层+
福萃苑,是目深圳最大的棚改南华村棚改项目的01地块。
福萃苑整体的区位较好,与香港一河之隔,附近的地铁站是7号线赤尾站、华强南站。
福萃苑用地面积约4.2万㎡,总建面约41万㎡,计容建面约28.1万㎡,其中,住宅建面约23.1万㎡。共规划有3540套房源,含保障性租赁住房和配售型保障房。
其中,35㎡户型940套(租赁性)、约65㎡的两房1884套,约85㎡的三房716套。(具体以最终公示为准)
据网友最新实探,福翠园已经建至20层左右,预计最快也需要明年或者后年才能配售了。
安托山16-02地块——现场无施工迹象
安托山16-02地块位于福田豪宅区安托山板块,与侨香村一路之隔,旁边有万科瑧山府、海德园等豪宅小区。

项目用地面积为1901㎡,总建面约1.3万㎡,计容建面约7984㎡。容积率为4.2,车位共94个,属于小体量社区。

@搜狐焦点深圳 4月现场实探发现,工地大门已经换上【坑基支护工程】的大衣,但工地内仅摆放了部分施工材料。由此看,短期内或难以配售入市。
从各项目的进展情况来看,总体进程差强人意,需到明年或者后年才会迎来配售型保障性住房的供应潮。近一两年还是以消化存量的安居房、人才房为主(共有产权住房已经基本售罄),这两类保障房将迎来去化的春天~
如果你符合认购条件,会选择哪一种保障性住房呢?
声明:本文由入驻焦点开放平台的作者撰写,除焦点官方账号外,观点仅代表作者本人,不代表焦点立场。


