进度滞后!深圳一学校承建方被严重警告,六大问题曝光
扫描到手机,新闻随时看
扫一扫,用手机看文章
更加方便分享给朋友
近日,奥一新闻注意到
光明区政府在线官网公示了
针对深圳市中润达建筑工程有限公司的
处理通知书
该公司因光明区狮山小学
机电安装及园林景观工程
建设进度严重滞后、管理混乱
收到书面严重警告
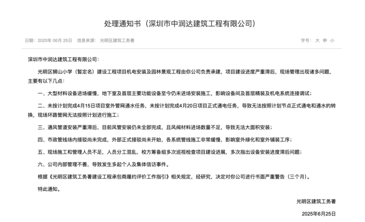
处理通知书
深圳市中润达建筑工程有限公司:
光明区狮山小学(暂定名)建设工程项目机电安装及园林景观工程由你公司负责承建,项目建设进度严重滞后,现场管理出现诸多问题,主要有以下几点:
一、大型材料设备进场缓慢,地下室及首层主要功能设备至今仍未进场安装施工,影响设备间及首层精装及机电系统连接调试;
二、未按计划完成4月15日项目室外管网通水任务,未按计划完成4月20日项目正式通电任务,导致无法按照计划节点正式通电和通水的转换,现场环路管网无法按照计划进行施工;
三、通风管道安装严重滞后,目前风管安装仍未全部完成,且风阀材料进场数量不足,导致无法大面积安装;
四、市政管线场内接驳尚未完成,外部正式接驳尚未开始,各系统管线施工非常缓慢,影响室外绿化和室外铺装工序;
五、现场施工和管理人员不足,人员分工混乱,校方筹备组多次巡视检查项目建设进展,多次指出设备安装进度滞后问题;
六、公司内部管理不善,导致发生多起个人及集体信访事件。
根据《光明区建筑工务署建设工程承包商履约评价工作指引》相关规定,经研究,决定对你公司进行书面严重警告(三个月)。
特此通知。
光明区建筑工务署
2025年6月25日

图源:光明区政府在线官网
公开资料显示,光明区狮山小学(暂定名)建设工程项目位于深圳市光明区,用地面积1.57万平方米,总建筑面积3.69万平方米,规划为36班规模的小学,将提供1620个学位。建设内容主要包括1栋综合楼、6栋教学楼及1栋宿舍楼,最高建筑高度23.85米,地下室共2层。项目建成后,将为属地提供优质的基础教育资源,推动光明区教育现代化发展。
企查查数据显示,深圳市中润达建筑工程有限公司成立于2010年1月8日,注册资本8880万元。2025年7月以来,该公司先后中标龙岗区宝龙街道同乐社区三棵松地块土地整备利益统筹项目拆除工程二期(二标段)施工、深圳国际交流中心(一期)B303-0064 地块智慧指挥中心改建新建工程专业分包,以及光明区马田街道2025年乱搭建及违法建筑清拆项目。
来源:奥一新闻
声明:本文由入驻焦点开放平台的作者撰写,除焦点官方账号外,观点仅代表作者本人,不代表焦点立场。


