空欢喜!个人房产交易税费减免新政,竟是一场乌龙...
扫描到手机,新闻随时看
扫一扫,用手机看文章
更加方便分享给朋友
个人卖房免增值税、买房免契税?
今早,媒体圈都在发的“重磅”新闻,没想到却是乌龙事件!
7月25日,国家税务总局发布了《支持协调发展税费优惠政策指引》。

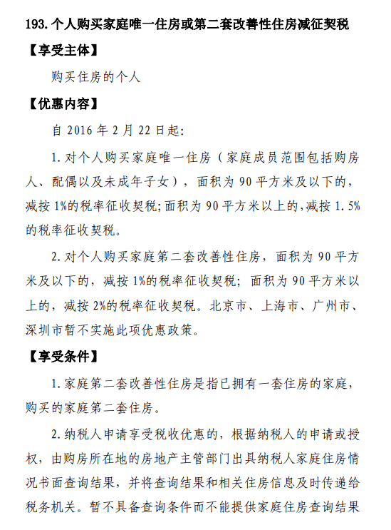
其中,在支持消费提振信心税费优惠方面,提到个人销售住房减免增值税、个人转让自用家庭唯一生活用房免征个人所得税、个人购买家庭唯一住房或第二套改善性住房减征契税。

此消息一出,全民沸腾,以为又来了个楼市重磅利好。
为此,搜狐焦点也致电了税务局求证,得到的答复却是,“这个《指引》,只是一个政策汇总,目的是为了告诉纳税人,近年来,国家税务局支持了哪些政策,做了哪些利民的减免政策。”
税务人员还告知记者,以上关于住房的税费减免政策,北上广深等城市一直在执行,如后续有新的税费优惠政策,会有正式的红头文件发布,以相关的文件批号为准。
而从《指引》附件的“支持协调发展税费优惠政策指引汇编”中,我们也看到,这些政策确实从2016年起,就开始执行了,并不是新的政策。


根据现有政策,深圳商品房住宅交易符合“满五唯一”条件,免征个税和增值税。

声明:本文由入驻焦点开放平台的作者撰写,除焦点官方账号外,观点仅代表作者本人,不代表焦点立场。


