100多万就这么没了,买房这些天坑,你知道几个?
扫描到手机,新闻随时看
扫一扫,用手机看文章
更加方便分享给朋友
来源:深圳买房计划
| 全文共3663字,阅读约需7分钟
假房源、查封房、反价...是道德的沦丧?还是人性的扭曲?这背后隐藏着什么不为人知的故事?
今天我们不走近《道德观察》,我们来聊聊如何科学买房。

△来源:深广电排名前列现场
家住罗湖的一对70岁老人卖方遭遇“ABC单”套路,中介从老人手上以510万签约买下,却想以620万卖给新客户,一个转手就能净赚上百万差价。
正如那句,有百分之五十的利润,他就铤而走险;为了百分之一百的利润,他就敢践踏一切人间法律。
有朋友留言说,感叹不管卖房买房,都需要了解相关的知识,不然一不小心可能损失几百上千万而悔恨终身。
今天计小岚就跟大家从实操层面,聊聊买房中最容易遇到的一些坑。
查封房、假房源、反价...
买房大坑你遇到了吗?
01假房源
假房源就是房源不存在的、房源价格不合理、或房源信息存在问题,甚至是小产权房用来当做商品房,其目的是骗取客户的咨询电话。
那么如何辨别房源的真假。
可以通过多个中介网站看同小区的房源价格,房源描述、房源照片等。假房源一般不会提具体的房源特点,一味强调低价卖房,其他信息一概模糊处理。
其次房源信息只是单纯的信息复制,并且会在不同的房源中看到一模一样的描述,可信度比较低。如果真实存在的房源,中介会去实地勘察,拍摄的照片也相对全一些,完整的房源图片包括玄关、客厅、主卧、次卧、厨房、卫生间、阳台等。
02查封房
所谓查封房,是指被公检法机关房屋查封的房子。
查封房不能转让、过户、抵押,购房者买了查封房浪费时间不说,最怕的是已支付的房款拿不回来。
那么如何规避查封房呢?
首先是在签约前,购房者要去提前调查产权情况,了解产权是否清晰,是否存在查封、抵押等情况。另外,对于房子没有被查封,但卖方存在较多债务纠纷的情况下,也要谨慎购买。
03ABC单
ABC单指一种转卖赚取差价的操作模式。A指业主,B指转卖操作人,C指最终购房人。
操作模式:B通过先与卖家A签订购房合同,压低房价赚取差价,并将过户期限约定得很长,锁定该房产。之后利用自身的渠道优势迅速在合同期内找到目标买家C,通过变更合同主体的方式完成交易。
ABC单对卖家利益损害更多一些,因此,作为卖家在签订合同时一定要仔细,对于合同履行期限过长的约定需要提高警惕,另外少有的合同不要随意签字。
04反价
去年11月在政策的刺激下,深圳二手房市场需求直线上升。部分签了合同,收了定金的业主,见到政策利好影响便开始反价,或者直接说“不卖了”。那么作为买家该如何防止业主反价?
1、多交定金。在房价上行的时候,多交定金可以直接提高卖方的违约成本,也能有效打消卖方想反价的念头。
2、避免口头约定,完善书面合同条款,防止约定不明。双方约定的事情较好落实到合同中,签署生效,有据可依。其次,合同条款应尽量详实,对于违约和赔偿责任要有明确的约定。
3、诉讼保全。所谓诉讼保全,就是在提出诉讼同时,申请法院查封业主的房产,使得房产在诉讼程序终结之前没有办法过户和交易。这样一来,可以迫使业主正视合同交易本身,增大业主的违约成本。
划重点:不管买房还是卖房,你最初的目的一定要在合同中体现,且要防范合同陷阱。
05阴阳合同
“阴阳合同”指的是双方就同一交易达成了两份“合同”,其中一份合同是向第三人公开或者能够为客观认知的“阳合同”,另一份则是不对外公开、甚至没有客观外在形式的“阴合同”。
阴阳合同在二手房买卖合同中,由于网签手续的存在,阴阳合同的主要形式为以双方(或加上中介为第三方)线下签订的购房合同为“阴合同”,以在房屋主管部门签订的网签合同为“阳合同”,
对于购房者而言,具体来说可以分为2种:
排名前列种是网签合同的房价高于购房合同,其目的往往在于获得更多的银行贷款。第二种则是网签合同的房价低于购房合同,目的在于降低纳税金额。
风险在于买方利用阴阳合同以虚报价格来逃避税收,骗取高额贷款,损害国家税收和第三人的合法利益,属于无效合同。存在偷逃契税的行为一旦被税务部门查出后,可能将和卖家一样受到补缴税款、罚款等处罚。
06法拍房
“法拍房”,顾名思义就是遭法院强制执行拍卖的房屋。
法拍房的来源主要是以下几种途径:1、商业贷款逾期;2、民间借贷抵账;3、司法没收财产;4、无主财产。
法拍房相对普通房产而言,起拍价低。但相应地要承担一些风险,常见的主要有以下几点:
清户风险。原来的房东在里面赖着不走。
债权风险。是指房产在拍卖之前就已经抵押给了其他债权人。
租赁风险。是指拍卖的房屋带有租约,出于“买卖不破租赁”的原则,租户的权益受保护,想解除合同就要双方协商。
其他风险。比如原房东拖欠的物业费、水电燃气费、宽带费等各种欠费,均由买受人负责承担。
交易过程中如遇违约
如何正确应对?
在交易过程中如果对方出现了违约,该怎么正确处理?贝壳找房(深圳)法务中心高级总监谢琦表示,排名前列步,先确定违约事实。

1.定证据。微信、短信、函件、录音都算证据,但是录音行为不能明显侵犯对方的合法权益,法官对证据的认定会比较严格。
2.确保自己未违约、不违约。如果你自己有违约行为,上了法庭法官有可能会各打一巴掌。
3.发函。通过快递寄给对方,作用是,排名前列表达你的善意,你没有违约的倾向;第二,催告,告知对方应该在什么时间做什么事,对方没有做那就是违约了;第三,证明你不是违约方。
第二步,选择维权渠道。一是法院,另一个是仲裁委,在不能选择仲裁委的时候选择法院。如果合同中约定“双方发生纠纷,最后可以诉诸深圳市仲裁委”,就按条款执行,如果没有这种特定条款,就可以去法院立案起诉。
第三步,确定诉讼请求。
一是继续履行。很多买方会通过这种渠道,维护自己的权益,要求继续履行买卖合同。我们见过损失最惨重的卖方,房产过户到买方名下,同时还赔偿了300万违约金。
二是解除合同,要求赔偿。可以同时主张违约方的违约责任,包括违约金和定金,一般违约金是房价的20%,但是可以调整。
不可忽略的二手房交易流程
虽然术业有专攻,买房会有专业的经纪人为你全程办理,但买卖房子毕竟是人生中少有的几百上千万的交易。
计小岚平时购买一些大件东西也会花心思去做一下功课,选择性价比较高的。二手房交易与普通购物而言,流程更复杂,更需要花费心思了解一些必要的知识。
以贝壳找房购房流程为例,一般平均60天,至少有13个环节。但只要按照正常的流程来办,风险还是可以避免的。
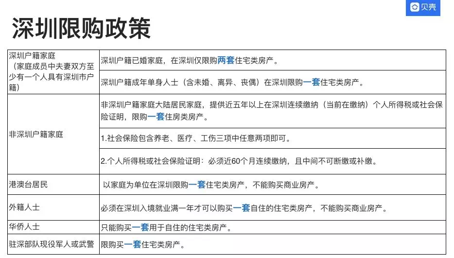
在买房前,需要先了解深圳的限购政策。

这里会出现有购房者没有名额了,采用"借名买房"的方式。
但是借名买房存在着较高的风险,在巨大经济利益面前,名义购房人很容易反悔。如果实际出资人不能证明购房款由自己实际支付,极有可能让自己人财两空。
此外,若名义购房人因其他诉讼而被司法机关强制执行,其名下房产可能被查封、拍卖。鉴于以上法律风险,建议大家较好不要以借名形式购买房屋。
有了购房的资格,再看一下贷款利率。

排名前列类是已婚人士,在全国没有贷款、在深圳没有房则是首付三成;在全国有过贷款记录或者在深圳有过贷款记录,首付五成;已婚人士可以在深圳买两套房,买二套的时候,无论你这套房是否结清,首付都是五成。
有些购房者会寻求一些“首付贷”。
所谓“首付贷”,是指在购房人首付资金不足时,地产中介或金融机构能够为其提供资金拆借。形式也是五花八门,化身为信用贷、消费贷、装修贷等各种形式,纵横于房地产交易市场。
但是,对购房者而言,不仅还银行的房贷,还得还“首付贷”的钱,可谓还贷压力剧增。如果资金链断裂,将会落入房子被没收拍卖的境地。
其次需要关注贷款利率。
LPR的中文名是贷款市场报价利率,每个月20日都会有一个新的LPR值调正。
假设LPR报价是一年期4.15%,五年期以上4.8%。商业贷款200万,月供需要多少?
如果是首套房,月供10859元。按照较新的LPR,贷款200万元每个月月供少61元,30年总利息少了21960元,对于购房者来说是降低了买房成本。

除此之外,购房的成本也不是不能忽视的,其中税费占大头。

什么情况税费才可以少交?
首先红本在手,这种情况下交易时间快;满五年且家庭少有,个税、增值税可免征;满2年可以减少增值税。如果中介给大家介绍了这种红本在手、满五少有的房子,房价不会低。
最后是“房款收齐四步走”。

首先是定金,像贝壳找房平台则一般按5%支付,红本在手的单,房产证有效可以当场支付;如果抵押给担保或者个人的情况下,一般是在赎楼以后再收取定金。
在这里,建议首期款放在银行做监管,首期款发放的节点在买家的新证出来,这才表示成功,才能放款。当然有一种特殊的情况,如果业主欠款很多,可能首期款跟尾款一起发放。
一般的购房者是商贷和公积金贷款结合,在取得新房产产以后,办理了抵押登记手续,银行在原件收取以后,才会发放。
赎楼的时候,假设赎楼金额是200万元,可能在还款的时候是零散的数据,另外还有短期利息、罚息,这两项费用需要跟担保公司核对清楚。最后是跟物业交保证金,一般中介公司会转给业主。

增值税在二手房交易过程中,占比较大的一笔费用。其次是个人所得税,是按1.5%征收,如果变成普通住宅就是变成了1%。
部分资料来源:
[1]纯干货!信荣说:20类常见房地产纠纷及其裁判规则
[2]借名买房法律分析及风险规避
[3]“首付贷”这个坑,您敢跳吗?
[4]深挖法拍房风险有多大 价格再低也不能碰?
你在买房中有遇到什么坑吗?
声明:本文由入驻焦点开放平台的作者撰写,除焦点官方账号外,观点仅代表作者本人,不代表焦点立场。


