多个居住项目新进展:特发平湖旧改拟立项,远洋山厦专规获批!
扫描到手机,新闻随时看
扫一扫,用手机看文章
更加方便分享给朋友
来源:规划先锋
今日(11月25日),南山区更新整备局发布关于《2020年南山区城市更单元计划第七批计划》,仅一个商住、M0项目,即洲磊新能源更新项目,拆除用地面积1万㎡;
另外,龙岗区更新整备局发布横岗街道华侨新村片区城市更新单元、平湖街道元屋围守珍街片区更新项目的更新单元计划草案;平湖街道山厦旧村城市更新单元规划公告。
01
洲磊新能源城市更新单元
洲磊新能源城市更新单元位于南山区西丽街道高新北三道和科技北二路交汇处,拟拆除重建用地面积10001㎡,拟更新方向新型产业+商业+二类居住等功能;
拟拆除重建用地范围内应落实不少于3000㎡用地用于建设城市基础设施、公共服务设施或城市公共利益项目,拟贡献率不少于30%。
单元规划阶段按规定落实深圳市城市总体规划等相关法定规划的管控要求。
本更新单元拟更新方向中二类居住功能用于建设安居型商品房、公共租赁住房和人才住房等保障性住房类型。

该项目申报主体为洲磊新能源(深圳)有限公司。查询工商信息获知,该公司由港资企业吉川自然馆有限公司全资控股。
02
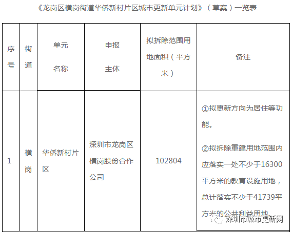
华侨新村片区城市更新单元

华侨新村片区城市更新单元位于龙岗区横岗街道,北临华贸街、东临旱塘路,南临横华路,西临茂盛路,申报拟拆除范围面积102804㎡,更新方向为居住功能。
拟拆除重建用地范围内应落实一处不少于16300㎡的教育设施用地,总计落实不少于41739㎡的公共利益用地,贡献率不少于15.8%。

现状功能为居住,根据已批的深圳市龙岗104-02号片区【横岗中心地区】法定图则,规划功能主要为二类居住用地、二类居住用地+商业用地、商业用地+二类居住用地和规划道路等。
该项目申报主体为深圳市龙岗区横岗股份合作公司,根据公示的股东代表大会会议材料,项目意向合作方深圳市华盛置业有限公司,查询工商信息显示,该公司由深圳市华盛控股有限公司全资控股。
深圳市华盛控股有限公司创建于1993年,公司业务区域以深圳为核心,辐射珠三角,涉足港澳地区。创办至今,已累计完成城市更新面积150万㎡,总开发建筑面积300万㎡。在深圳开发的项目有:西荟城、华盛珑悦项目、华盛领域等。
03
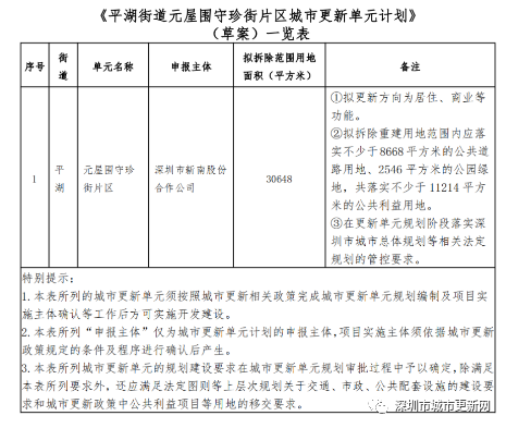
元屋围守珍街片区更新项目

元屋围守珍街片区更新项目位于平湖街道,与特发旧墟镇片区重点更新项目(平湖枢纽)一路之隔,北邻双拥街、南挨守珍街、西邻平湖大街、东邻新风北街。拆除范围用地面积30709.62㎡,更新方向为居住、商业等功能。
拟拆除重建用地范围内应落实不少于11214㎡的公共利益用地(其中8668㎡的公共道路用地、2546㎡的公园绿地),贡献率不少于36%。

该项目位于深圳市龙岗个103-03号片区[平湖中心地区]法定图则,规划功能主要为商业性办公用地、四类居住+商业服务设施用地、商业用地和规划道路等。

该项目申报主体为深圳市新南股份合作公司,该项目或由特发地产负责开发建设,拟实现平湖元屋围项目与相邻平湖旧墟镇片区重点城巿更新项目的统筹开发,连片打造城市标志性项目。
深圳市特发集团有限公司成立于1981年8月1日,是深圳市最早成立的国有大型综合性企业集团。其中,深圳市特发地产有限公司是特发集团旗下全资骨干企业之一,承担着集团土地的委托开发、自有土地的开发以及外部市场化运作的多重角色。曾先后开发过特发龙华工业园、特发小区、嘉隆星苑、泊林花园和委托代建的深圳市海洋世界极地馆等项目。
经初步统计,特发集团各类城市更新和土地整备利益统筹项目已达20余个,用地储备超1160万㎡,货值达2740亿元。包括特发平湖枢纽站综合体项目、小梅沙片区更新项目、平湖天鹅湖工业区项目、龙华商住用地、特发坪地新兴片区项目等城市更新单元。
04
山厦旧村城市更新项目
龙岗区平湖街道山厦旧村城市更新单元为《深圳市城市更新改造项目2008年度实施计划》项目,于2010年4月结转至《2010年深圳市城市更新单元规划制定计划》,2014年计划调整经原规土委审批通过,扩大拟拆除范围;现经建环委审议专项规划通过并公告。申报主体为深圳市龙岗区城市更新办公室。
山厦旧村位于平湖街道北部,西临惠厦路,东临广深铁路,南临惠华路。
项目更新单元用地面积223110.7㎡,拆除范围用地面积198946.7㎡,开发建设用地面积112777.9㎡,规划容积693220㎡,规划容积率6.1。

其中住宅547960㎡(含公共租赁住房62160㎡),商业、办公及旅馆业建筑110250㎡(含母婴室230㎡,社区菜市场1000㎡),地下商业2000㎡,公共配套设施(含地下)33010㎡(含9班幼儿园3所,每所2400㎡、占地面积2700㎡,邮政支局1500㎡,社区警务室50㎡,社区服务中心500㎡,社区管理用房300㎡,社区健康服务中心1000㎡,文化活动中心8000㎡,社区老年人日间照料中心1600㎡,综合车站2处共8100㎡,公共厕所60㎡,社区级公共配套用房3300㎡(含社区工作站用房3000㎡,小型消防站300㎡),地下公共充电站1400㎡)。另配建社区体育活动场地占地面积6000㎡。

据悉,该项目由远洋地产负责开发建设。
远洋集团在中国高速发展的城市及城市群中,拥有超过190个处于不同开发阶段的房地产项目,包括京津冀地区的北京、天津和石家庄等;长三角地区的上海、杭州、南京和苏州等;长江中游地区的武汉、合肥和长沙等;珠三角地区的深圳、广州、中山和香港等;成渝地区的重庆和成都等以及其他重点核心城市。截至 2019年12月31日,土地储备逾3,700万㎡。
远洋在深项目有远洋新干线、远洋新天地、远洋广场、南山荔山项目、德爱电子厂项目、布新社区石桥头村更新项目。
声明:本文由入驻焦点开放平台的作者撰写,除焦点官方账号外,观点仅代表作者本人,不代表焦点立场。


