深圳传严查“抵押贷”流入楼市!核查2020年5.1后这类贷款
扫描到手机,新闻随时看
扫一扫,用手机看文章
更加方便分享给朋友
深圳楼市本周的主要话题仍是新政对楼市的影响。本周某银行开展抵押类贷款信息及流向核查,这是否是开始全面彻查违规资金流入楼市的信号呢?接下来还需继续观察。
一、深圳严查抵押贷流入楼市
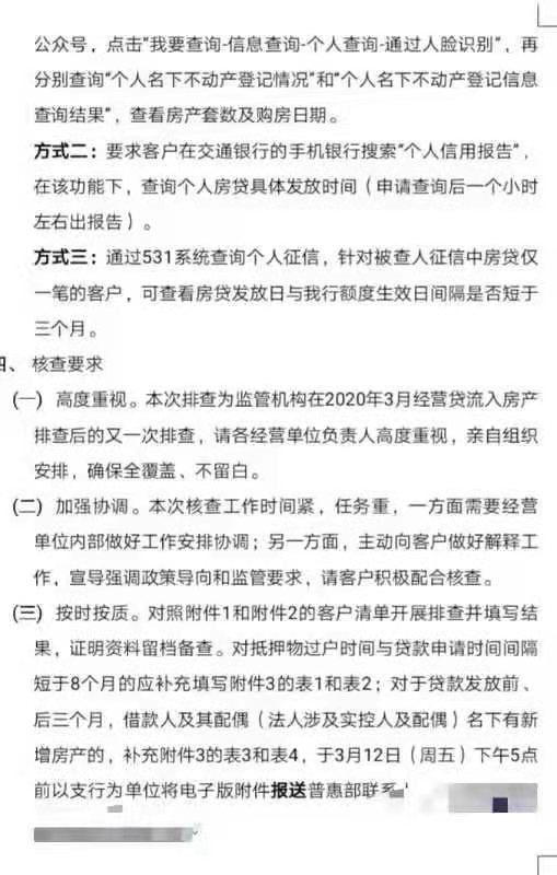
今日,深圳某银行一份《关于开展抵押类贷款信息及流向核查的通知》在网络传播。内容提要:“为防范信贷资金流入房地产市场,根据监管机构的专项核查工作要求,现对2020年5月1日以后发放的1000万以下的普惠口径贷款进行核查。”
核查对象已经确定,主要是核查两个内容:
1、贷款发放时,抵押物过户时间与贷款申请时间间隔是否短于8个月;
2、贷款发放前、后3个月,借款人及其配偶名下是否有新增房产。

开年以来,各地监管部门集体出击
有银行因“消费贷流入房地产”被罚90万
开年以来,北上广深各地的监管部门集体出击。
有购房者向媒体表示,原本再过一礼拜就能拿到的房贷被紧急叫停。也有银行人员向记者确认,目前放款速度降低,大致需要3个月。
3月以来,各地银保监局多次因相关银行贷款业务违规下发罚单。被罚原因包括违规发放个人商品房贷款,对贷款三查严重不合规且贷款资金被担保公司挪用、个人经营性贷款贷后管理不到位等。
以苏州为例,根据中国银行保险监督管理委员会江苏监管局上的公告显示,不少银行已经被行政处罚了,较高罚款90万元。


来源:咚咚找房
声明:本文由入驻焦点开放平台的作者撰写,除焦点官方账号外,观点仅代表作者本人,不代表焦点立场。


