除广州外“认房不认贷”、河源首付低至20%?广州人行:消息不实
扫描到手机,新闻随时看
扫一扫,用手机看文章
更加方便分享给朋友
9月30日,一份广东市场利率定价自律机制的《关于调整辖内房地产信贷政策的决议》的消息在坊间传开,决议显示,广东辖内(除广州)从10月1日起,执行:首套和二套商品住房“认房不认贷”政策;以及部分地市的首套房首付和税率 调整信息。
据财联社消息,广州人行相关负责人表示,经向有关业务部门证实,此为不实信息。

坊间传出的信息为:
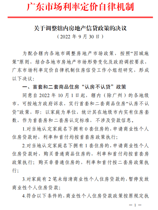
一、首套和二套商品住房认房不认贷
以家庭为单位,统计其在地级市内实有住房套数,作为首套房和二套房认定标准,不涉及贷款信息。
1.对当地认定家庭名下拥有 0 套住房的,申请商业性个人住房贷款时,利率和首付均按首套房政策执行;
2.对当地认定家庭名下拥有 1 套住房的,申请商业性个人住房贷款时,购买普通商品住房的,利率和首付均按首套房政策执行;购买非普通住房的,利率和首付按二套房政策执行;
3.对家庭有 2 笔未结清商业性个人住房贷款的,暂停发放商业性个人住房贷款;
4.符合以下条件的,商业性个人住房贷款政策按原规定执行:在 2022 年 10 月 1 日前(不含 10 月 1 日),已完成商品房买卖合同或房地产买卖合同网签。
目前,佛山、珠海、中山、江门、东莞、惠州、肇庆、韶关、河源、云浮、清远、湛江等已完成备案工作。
二、河源调整首套房较低首付比例
10月1日起,对首套房较低首付比例从25%调整到20%。
三、阶段性调整首套房利率下限
10月1日-12月31日,部分地市实施阶段性调整首套房商业性个人住房贷款利率下限,具体为:江门、云浮、湛江取消利率下限;清远利率下限调整为LRP减60BP,阳江利率下限调整为LPR减40BP。
原文如下:


来源:深圳房地产信息网
声明:本文由入驻焦点开放平台的作者撰写,除焦点官方账号外,观点仅代表作者本人,不代表焦点立场。


