地一线| 中建八局以16.15亿竞得光明凤凰A503-0107宗地
扫描到手机,新闻随时看
扫一扫,用手机看文章
更加方便分享给朋友
8月18日,深圳三宗宅地出让,两宗位于光明凤凰街道、一宗位于龙岗宝龙街道。

其中,光明凤凰A503-0107宗地共有6家房企报价参拍,是本轮土拍中竞价房企最多的地块,不过在竞价过程中,仅有两家房企在积极喊价,最终由经35轮报价后,由 上海中建东孚投资发展有限公司竞得,成交价16.15亿元!

宗地信息:
本宗地要求普通商品住房平均销售价格不高于50300元/平方米(不含室内装修价格),这也是光明区首宗规定新房限价突破5万/㎡的地块。
A503-0107宗地位于光明区凤凰街道, 位于光侨路与观光路交汇,与南方科技大学附属光明凤凰学校和在建的13号线二期北延同观路站一路之隔。

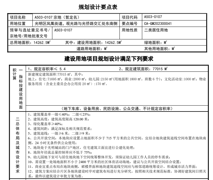
地块占地14262.5㎡,建筑面积77015㎡,地块起拍总价14.65亿元,最高限制地价16.84亿元,初始建设保障性租赁住房面积7170 平方米,竞企业自持的保障性租赁住房面积14330平方米。
地块规划设计要点:
规定容积率≤ 5.4、机动车泊位数不少于《深标》中上限且全部住宅需配建停车位达 1:1。
新建规定建筑面积 77015 ㎡,其中:地上:住宅:71695 ㎡;商业:2000 ㎡;幼儿园:2150 ㎡(用地面积 1800 ㎡,班数 6 个);文化活动室:1000 ㎡;物业服务用房(含业主委员会办公用房 20 ㎡):170 ㎡。


宗地所处光明城板块,周边多为近两年新增宅地项目,包括目前在售的华润润晖府、润曜府,以及在建的中海时光境花园,其中华润两盘在售均价约5.14-5.17万/㎡,中海时光境花园毛坯限价约4.89万/㎡。
目前宗地所处的光明城板块正在大力开放建设中,现阶段配套尚未完善,短期内大型商业配套需前往地铁凤凰城周边,等板块多个项目建成后,城市面貌和居住环境将得到全面的改观。
声明:本文由入驻焦点开放平台的作者撰写,除焦点官方账号外,观点仅代表作者本人,不代表焦点立场。


