酣战158轮!招商8.42万/㎡楼面价斩获前海宅地
扫描到手机,新闻随时看
扫一扫,用手机看文章
更加方便分享给朋友
12家房企,报价158轮,刚刚,前海新宅地火爆成交了。
最终招商以21.55亿总地价,约8.42万/㎡楼面价,成功竞得,溢价率约86%。
7月14日下午出让的前海T201-0232宗地,刷新了今年深圳土拍市场的热度。
共有12家房企报名,并且都在开拍前2小时才统一报价,给市场一个猝不及防。
据悉,以上12家房企对应的号牌分别是:中铁2号、保利3号、中建壹品5号、华发7号、绿城10号、天健+深业16号、金茂19号、越秀25号、建发66号、中海68号、招商77号、华润99号。
阵容非常强大,个个都是土拍场上的脸熟,而除了绿城之外,其余11家为清一色的国央企,能上桌掰手腕的,实力都不容小觑。
下午3点整,土拍开始,主持人调整竞价阶梯为1000万,以11.7亿价格开拍。
5号中建壹品率先应价,3号保利、77号招商、25号越秀也接连报价,开场节奏非常紧凑,基本上一分钟内就有多家房企举牌。
而33轮招商报价后,现场出现了短暂的停顿,竞价阶梯也从1000万,调整回500万。天健+深业联合体,中铁、华润、建发等四家房企此时也终于下场竞价。
52轮,越秀举牌,此时地价突破15亿,目前楼面地价约58594元/㎡,接近6万的楼面地价。
上周惜败中海,错失梅林关地块的越秀,今天气势非常凶猛,一直紧跟报价,有种“我失去的东西一定要拿回来”的感觉。
相反,华发、绿城、金茂、中海则一直按兵不动,处于观战状态。
距离开场42分钟,此时报价已至100轮,场上招商和中铁相互胶着,谁也不甘示弱。
107轮,19亿了!66号建发又杀了个回马枪,楼面地价已接近7.5万/㎡。
土拍进行到后半场,感觉多家房企也杀红了眼,举牌的节奏也明显加快,你追我赶。
123轮,绿城终于沉不住气了,第一次举牌,而后与招商追逐数轮,最终把地价送上了20亿。
酣战还在继续,137轮,天健+深业联合体的关键一举,楼面地价突破8万/㎡,要知道,近年拍出的后海和深圳湾地王,楼面地价都只有7万一平,太疯狂了。
更疯狂的是,大家还没来得及反应,招商又立马应价了,并且在接下来的几轮,招商举牌都是快狠准,势在必得了。
158轮,终于落锤,招商以21.55亿成交总价竞得前海宅地,楼面地价为84179.69元/㎡。

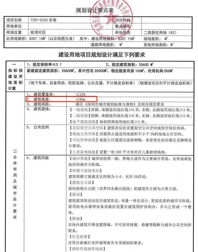
T201-0232宗地位于前海枢纽一街北侧,具体位置在桂湾一路、枢纽一街、梦海大道围合区域。
土地面积8287.15㎡,建筑面积25600㎡,容积率3.1,土地用途为二类居住用地。
宗地住宅建面25000㎡,全部普通商品住房,并允许分割转让;另有配套的物业服务用房100㎡,归全体业主共有,不得转让;托育机构500㎡,建成后交由南山区政府或其指定机构。项目机动车停车位254个,自行车车位141个。
另外,值得注意的是,该地块规定建筑高度≤80米,是近年来土拍中限制建筑高度最低的一宗地块,预计建成20多层的低密度住宅。
目前项目西侧为净地,以及建设中的前海国际枢纽中心,景观视野暂不受影响,能看海景。
配套方面,靠近前海湾地铁站,目前这里可换乘1/5/11号地铁线,未来前海国际枢纽中心建成后,还可以换乘穗莞深城际、规划港深西部铁路。
休闲方面,项目直线距离1公里范围可至前海运动公园,该公园目前与欢乐港湾、前海石公园、桂湾公园实现了4园连通。
商业方面,除了前海片区的山姆会员旗舰店、万象前海之外,还可以去往欢乐港湾、宝中壹方城等,周边商业体量较为可观。
T201-0232周边住宅是什么价位呢?
今年前海三湾只有两新盘供应,分别是位于桂湾的深铁前海时代尊府、妈湾的湾啟紫荆府。两个项目均属于加推阶段,供应量不是很大。
其中,前海时代尊府4月加推76套建面约242㎡、281㎡大平层,备案价约11.55万/㎡,总价约2440-3654万。项目开盘给出了92折的优惠,折后均价约10.65万/㎡,但整体去化仅有8成左右。
据悉,前海时代尊府即将加推171套房源,其中159套约89㎡和12套约190㎡产品,房源位于53-3栋。
湾啟紫荆府位于前海妈湾,位于听海大道和妈湾一路交汇处西南角。
项目于2024年12月推出首批319套房源,6月加推2栋166套房源,包括66套建面约111㎡3房、33套建面约122㎡4房及66套建面约142㎡4房。项目备案均价约10.71万/㎡,总价约1003-1712万/套。
据悉,项目开盘综合折扣约95折,折后均价约10.2万/㎡总价952万起。
不过,项目开盘成绩并不理想,至7月上旬去化不到4成。
综合来看,前海片区新房备案价虽然突破了11万/㎡,但受市场影响,仍给出折扣优惠,实际出售均价在10-10.5万/㎡左右。
二手市场方面,本次所出让的T201-0232宗地东侧,已建成多个新小区(限价),其中,深业云海湾于2023年入市,开盘均价约9.2万/㎡;更早入市的像天健悦桂府,2021年开盘均价约10.3万/㎡;天健悦湾府2022年开盘均价9.7万/㎡。
当前,天健悦桂府、天健悦湾府已有二手房挂牌出售。据贝壳找房平台显示,天健悦湾府有10套房源在挂牌出,挂牌价约12万/㎡,天健悦桂府有34套房源挂牌,均价约11.2万/㎡。
根据小鹿选房数据,天健悦湾府于5月成交一套建面约113㎡的3房,成交单价约10.71万/㎡。
行舟深房数据显示,今年1-4月天健悦桂府成交5套房源,成交单价在9.73-10.84万/㎡不等。
而T201-0232地块楼面地价已经接近周边商品房售价了,难道要革新片区价格?评论区的你怎么看呢,欢迎留言!

声明:本文由入驻焦点开放平台的作者撰写,除焦点官方账号外,观点仅代表作者本人,不代表焦点立场。


