预告:深圳第四批7宗宅地今日出让,宝中限价4.4万/㎡!
扫描到手机,新闻随时看
扫一扫,用手机看文章
更加方便分享给朋友
今日(11月25日)下午15时,深圳第四批7宗宅地将集中出让,其中龙岗有3宗,宝安1宗,龙华1宗,光明1宗,深汕1宗。
根据《深圳市发布2022年第四批居住用地挂牌出让公告》显示:深圳市在已集中出让三个批次合计28宗108公顷居住用地的基础上,于10月27日集中发布第四批次居住用地的挂牌出让公告。
第四批次7宗居住用地的总用地面积约24.09公顷,总建筑面积约101.21万平方米(其中,初始建设公共住房总建筑面积约42.56万平方米),挂牌起始总地价约100.08亿元,将于11月25日挂牌成交。


本次土拍还有以下几个特点:
①加大公共住房供给力度。
本批次有2宗用地整宗建设安居型商品房,1宗用地建设安居型商品房占住宅建筑面积超70%,这3宗地块将采用“双限单竞+摇号”的方式挂牌出让,即 限地价、限安居型商品房销售价格,竞地价;
另外4宗地配建了一定比例的安居型商品房、竞建设安居型商品房,这4宗地则采用“三限双竞+摇号”的方式挂牌出让。
②着重改善核心区域供地比例。
本批次宝安、龙华、龙岗、光明等地块均位于片区中心地带。
下面一起看看,本轮的地块信息。
宝中A002-0091宗地
该地块拟建设为安居型商品房,地块位于宝安新安街道海秀路和金科路交汇处。
建成后,安居型商品房平均销售价格不高于44300元/平方米(不含室内装修价格)、最高售价不高于46500元/平方米(不含室内装修价格)。
根据规划显示,项目土地面积5425.03平方米,建面32538平方米,其中住宅29438平方米,商业3000平方米,物业服务用房100平方米;社区体育活动场地占地260平方米。

值得注意的是,宝中A002-0091宗地,是10月15日规自局公告的“商改住”地块中,位置最好的地。
项目1公里范围左右,有2个地铁站,11号线宝安站、5号线宝华站,出行相对便利。
配套方面,周边有新安中学(高中部)、海韵中学等学校;商业有壹方城、欢乐港湾、前海HOP天地等商圈;市政配套则有宝安体育馆、区图书馆、少年宫、滨海艺术中心等,配套非常丰富。
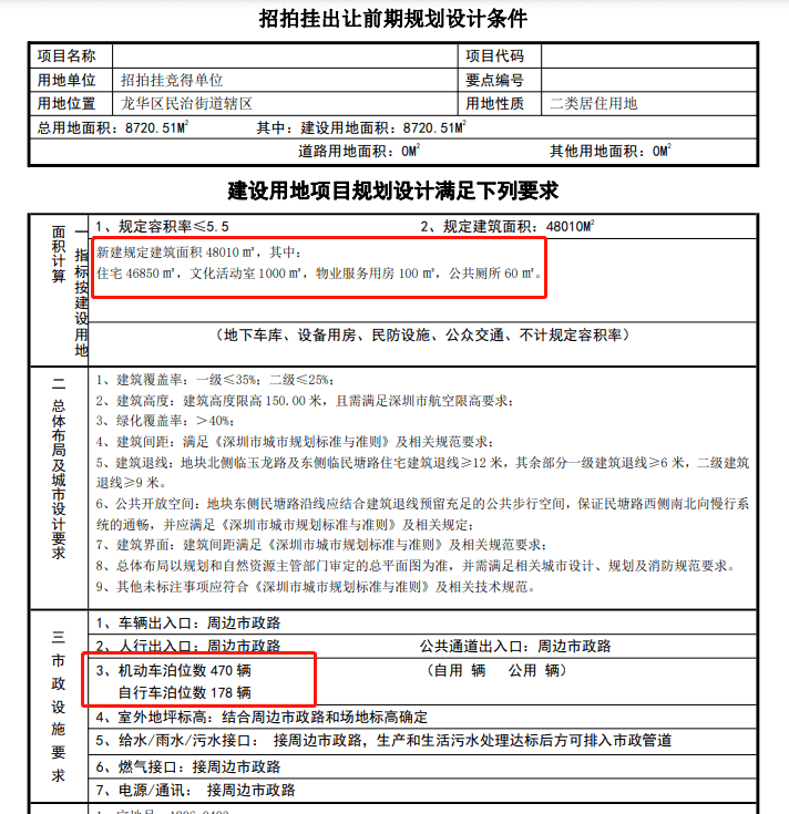
民治A806-0403宗地
该地块拟建普通商品住房+安居型商品房,地块位于处于深圳北站东南侧,位于民塘路与玉龙路交汇处,邻近第二批次中海A806-0400宗地,以及在建保利招商龙誉。
建成后,普通商品住房平均销售价格不高于72450元/平方米(不含室内装修价格),安居型商品房平均销售价格不高于36200元/平方米(不含室内装修价格)、最高销售价格不高于38000元/平方米(不含室内装修价格)。
周边已拍地块价格:

图源丨淘房前线
根据规划显示,项目土地面积8720.51平方米,建面积48010平方米,其中住宅46850平方米,文化活动室1000平方米,物业服务用房100平方米,公共厕所60平方米。

民治此次出让的地块,也是10月15日规自局公告的“商改住”地块之一。
交通方面,周边有深圳北站交通枢纽,以及地铁4/5/6号线,轨交出行的便利性极高,但难免会有噪音影响。
商业方面,邻近深圳北站优越时代广场、红山6979、Costco(在建)、龙华天虹购物中心和玖钻商业等,业态相对丰富。
另外,项目周边还有南园公园、逸秀公园、白石龙音乐主题公园、北站中心公园等多个公园。
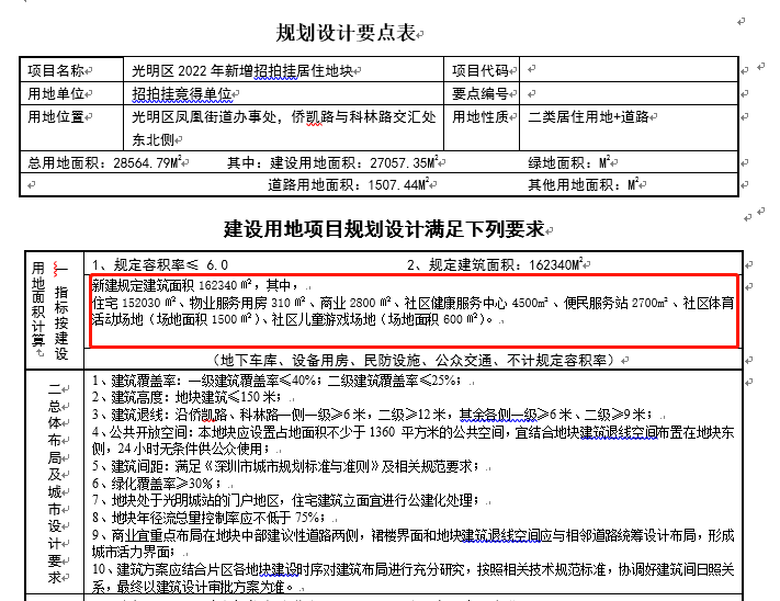
凤凰A503-0100宗地
该地块拟建普通商品住房+安居型商品房,地块位于科林路与观光路交汇处,邻近今年第一批次华润润晖府,以及第二批华润深铁地块。
建成后,普通商品住房平均销售价格不高于48900元/平方米(不含室内装修价格),与华润润晖府、华润深铁地块限价一致;
安居型商品房平均销售价格不高于23400元/平方米(不含室内装修价格)、最高销售价格不高于24600元/平方米(不含室内装修价格)。
根据规划显示,项目土地面积28564.79平方米,建面162340平方米,容积率≤6,其中住宅152030平方米、物业服务用房310平方米、商业2800平方米、社区健康服务中心4500平方米、便民服务站2700平方米、社区体育活动场地(场地面积1500平方米)、社区儿童游戏场地(场地面积600平方米)。

交通方面,项目邻近光明城高铁站,未来这里还可搭乘地铁13号线和6号线南延线,去往南山、福田等核心区域都较为便利。
教育资源方面,根据2022年光明区招生划片范围显示,凤凰社区目前可申请的学校有光明区凤凰学校、光明区外国语学校、光明区百花实验学校,但具体以区教育局当年的学区划分为准。
项目有带约2800㎡商业,体量较小,而地铁2站之隔的凤凰城站,有龙光蓝鲸世界、万达广场等。据悉,在光明城高铁站边上规划有综合体,未来或建成像深圳北站商圈的形式,未来需要一定时间兑现。

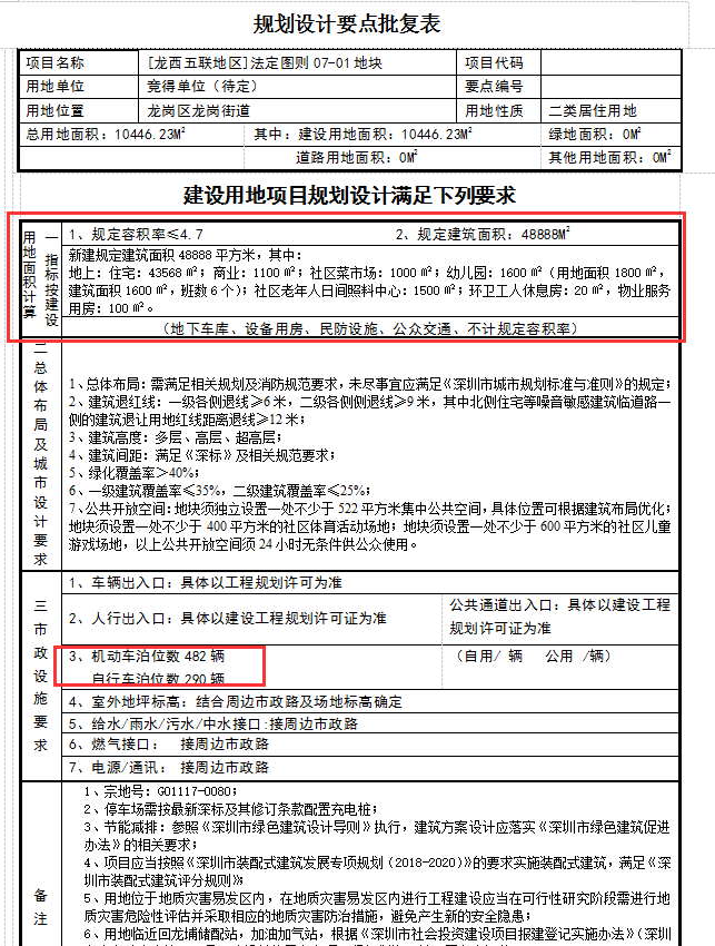
龙岗G01117-0080宗地
该地块拟建设为普通商品住房+安居型商品房,地块位于龙岗区石丰路与协力路交汇处西南角,位于万科清林径东南侧。
建成后,普通商品住房平均销售价格不高于39500元/平方米(不含室内装修价格);安居型商品房平均销售价格不高于19700元/平方米(不含室内装修价格)、最高销售价格不高于20700元/平方米(不含室内装修价格)。
根据规划显示,项目土地面积10446.23平方米,建面48888平方米,其中住宅43568平方米,商业1100平方米,幼儿中心1600㎡(6班),规划机动车位482辆。

目前,地块所处片区暂无地铁,出行主要依靠自驾及公交;
商业配套方面也较为紧缺,主要以临街商铺为主,大型商业配套需前往2公里以外(地图直线测距)的龙岗中心城片区。整体居住环境及城市面貌较为一般。
但地块周边规划有多所幼儿园、小学及九年一贯制学校,未来教育配套会相对丰富。
龙城G01019-0042宗地
该地块拟建设为安居型商品房,地块位于龙岗吉祥路和回龙铺站交汇处,南临全盛紫悦龙庭小区,北面是龙岗兰著学校。
建成后,安居型商品房平均销售价格不高于22200元/平方米(不含室内装修价格)、最高售价不高于23300元/平方米(不含室内装修价格)。
根据规划显示,项目土地面积5918.41平方米,建面31010平方米,其中住宅30610平方米、商业300平方米、物业服务用房100平方米。另外,用地需设置一处不小于296平方米公共开放空间、一处社区体育活动场地(占地面积300平方米)、一处社区儿童游戏场地(占地面积300平方米)。

交通方面,项目邻近地铁16号线回龙铺站、尚景站,16号线今年年底正式运营,通车后可以大大改善片区出行方式。
商业方面,片区内以住宅底商为主,最近的宝能allcity有差不多2公里距离,更多则需前往大运片区的星河COCOPARK,或龙城广场的万科里等商圈。
项目周边商品房小区较多,整体较为宜居,同时北面正是老牌兰著学校,以及回龙铺公园,宜居程度较高。
坪地G10203-0499宗地
该地块拟建设为普通商品住房+安居型商品房,地块位于龙岗区教育北路与振兴路交汇处,紧邻地铁3号线东延段白石塘站,规划为地铁上盖物业,地块的东南侧为坪地公园。
建成后,普通商品住房平均销售价格不高于37400元/平方米(不含室内装修价格);安居型商品房平均销售价格不高于18100元/平方米(不含室内装修价格)、最高销售价格不高于19000元/平方米(不含室内装修价格)。
根据规划显示,项目土地面积131619.81平方米,建面523832平方米,共分为两宗地,住宅面积分别是:268743平方米及209462平方米,商业21507平方米,幼儿园两所,分别为4300平方米(12班)及5300平方米(15班),规划机动车位4860辆。

目前,地块属于地铁上盖,不出意外的话,将会被深铁拿下。据悉,地铁3号线东延段将于2025年开通。
配套方面,周边主要以批发市场及街铺为主,大型商业需前往龙岗中心城地带。总体位置较偏远,临近惠州。
深汕H2022-0003宗地
该地块拟建设为安居型商品房,地块位于深汕特别合作区鲘门镇。
建成后,安居型商品房平均销售价格不高于8900元/平方米(不含室内装修价格)。
根据规划显示,项目土地面积50158平方米,建面165521平方米,其中住宅149991平方米(包括安居型商品房 105781 平方米、安置用房 44210平方米),商业4800平方米,物业服务用房340平方米;幼儿中心4000㎡,规划机动车位1440辆。

声明:本文由入驻焦点开放平台的作者撰写,除焦点官方账号外,观点仅代表作者本人,不代表焦点立场。


