东莞地铁2号线三期3个较新中标公布!全线投资146亿,2027年建成
扫描到手机,新闻随时看
扫一扫,用手机看文章
更加方便分享给朋友
10月15日,中国招标投标公共服务平台发布了“东莞市城市轨道交通2号线三期工程土建施工2332标、2333标、2224标”的中标信息;期中中铁五局14亿、中国铁建大桥局9亿、中铁隧道局(中建二局)7亿!
东莞市城市轨道交通2号线三期工程,自2号线一、二期工程虎门火车站引出,沿莞太路-连升路-规划绿带-滨海大道敷设。
2号线三期工程线路全长约17.12km,共设车站9座,平均站间距1.9km,全部为地下站。
2号线三期后续正线段(虎门大道站至交椅湾站段,不包含交椅湾站)土建工程。
中标信息:
2332标
排名前列中标候选人:
(主)中铁五局集团有限公司
(成)中铁五局集团华南工程有限责任公司
投标报价(万元)144086.900893
第二中标候选人:
(主)中铁隧道局集团有限公司
(成)中国建筑第二工程局有限公司
投标报价(万元)144057.116139
第三中标候选人:
(主)中铁十六局集团有限公司
(成)中国建筑第八工程局有限公司
投标报价(万元)144720.636579
2332标包含2站3区间、出入段线:虎门金捷路站、虎门光明路站2个站;虎门大道站~虎门金捷路站、虎门金捷路站~虎门光明路站、虎门光明路站~滨海湾站3个区间;出入段线(含明挖段);
2333标
排名前列中标候选人:
中国铁建大桥工程局集团有限公司
投标报价(万元)95696.791769
第二中标候选人:
(主)中铁隧道局集团有限公司
(成)中国建筑第二工程局有限公司
投标报价(万元)95378.703181
第三中标候选人:
(主)中铁广州工程局集团有限公司
(成)中国建筑第五工程局有限公司
投标报价(万元)95766.931619
2333标包含3站2区间:滨海湾站、青创城站、港澳码头站3个站;滨海湾站~青创城站、青创城站~港澳码头站2个区间。
2334标
排名前列中标候选人:
(主)中铁隧道局集团有限公司
(成)中国建筑第二工程局有限公司
投标报价(万元)73139.77194
第二中标候选人:
中铁十二局集团有限公司
投标报价(万元)73337.721283
第三中标候选人:
主)中铁十六局集团有限公司
(成)中国建筑第八工程局有限公司
投标报价(万元)73546.479971
2334标包含1站2区间,交椅湾西站;港澳码头站~交椅湾西站、交椅湾西站~交椅湾站2个区间。由于2号线三期交椅湾站与3号线交椅湾站需要共构,本次招标范围不含交椅湾站2号线及3号线车站。
东莞地铁3期工程已开工,线长17.1公里
今年8月24日,2022年全市重大项目落地攻坚行动动员会暨重大项目动工仪式举行,东莞市城市轨道交通2号线三期工程项目总投资146.93亿元。
这条轨道共设置9个站点,未来将实现与广深港高铁、深茂高铁、规划中的深圳地铁20号线和广州22号线等线路接驳换乘,进一步推动大湾区“硬联通”。
东莞市2022年重大项目城市轨道交通2号线三期工程项目动工仪式在虎门镇会展中心停车场举行。东莞市城市轨道交通2号线三期工程由市轨道交通局牵头建设,项目施工范围主要在虎门镇和滨海湾新区。

此次动工的东莞轨道交通2号线三期工程起于一、二期终点虎门火车站,止于交椅湾站,线路全长17.1公里,设车站9座,未来将与3号线、规划深圳20号线、规划广州22号线等实现换乘接驳。
其中,中铁一局、广州建筑联合承建2号线三期2331标虎门北站、虎门大道站、虎门火车站-虎门北站(高架段+明挖段+盾构隧道)、虎门北站-虎门大道站(盾构隧道),共计2站2区间,盾构掘进总长度7702.5米。
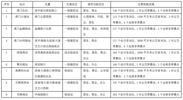
2号线三期工程北起虎门火车站,南至交椅湾站,线路全长17.1公里,设虎门北站、虎门大道站、虎门金捷路站、虎门光明路站、滨海湾站、青创城站、港澳码头站、交椅湾西站、交椅湾站等9座车站。这9座车站全部都是地下站。
这条线路全长17.1公里的地铁线路,预计将于2027年建成通车,将与多条轨道线路接驳换乘。
(来源:深圳房地产信息网)
声明:本文由入驻焦点开放平台的作者撰写,除焦点官方账号外,观点仅代表作者本人,不代表焦点立场。


