龙岗中心区恒裕珑城,37套现房尾盘开卖!登记启动
扫描到手机,新闻随时看
扫一扫,用手机看文章
更加方便分享给朋友
近日,@恒裕珑城发布《恒裕珑城八仙府销售方案》。
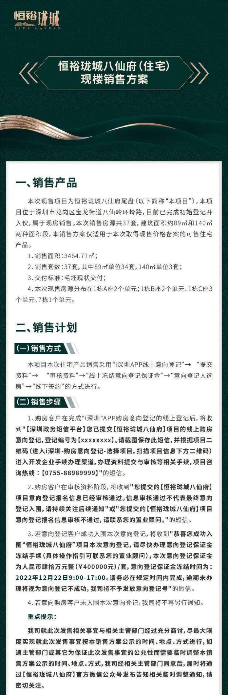
本项目位于深圳市龙岗区宝龙街道八仙岭环岭路,目前已完成初始登记并入伙,属于现房销售。本次销售房源共37套,建筑面积约89平和140平两种面积段,本销售方案仅适用于本次取得现售价格备案的可售住宅产品。
本次销售房源情况如下:
1、销售面积:3464.71平;
2、销售套数:37套,其中89平单位34套,140平单位3套;
3、交付标准:毛坯现状交付;
4、本次现售房源分布在1栋A座2个单元;1栋B座2个单元、1栋C座3个单元、7栋1个单元。
本次销售流程如下:
12月19日-12月21日,意向登记阶段;
12月22日,保证金冻结阶段;
12月23日-12月24日,意向登记人名册公示,公证摇号阶段;
12月24日14:00,正式选房。
恒裕珑城位于龙岗区公园路的东侧,东面及南面与八仙岭公园相靠,朝西对向龙溪河,项目附近有地铁3号线双龙站。处于龙岗街道南联片区内以东,是龙中、新生、龙东、南约的过渡片区,片区内以居住用地为主要功能属性。
恒裕珑城占地面积约4.7万㎡,总建面约15万㎡,容积率为2.14。项目一共规划有15栋住宅楼,每栋楼仅为12层高。
住宅建筑采用半围合板式布局,户户朝南或者朝东,可保证每栋每户的采光通风效果较佳的水平,靠近公园山体的主要以东向为主,第二纵排主要以南向为主。
商业面积为9000㎡,台地式商业,即抬升部分的底层作为商业物业使用。主要是沿街商铺的形式,满足小区基本需求的商业业态。项目背靠公园,门朝龙溪河,居住环境相对静谧。
来源:深圳房地产信息网
声明:本文由入驻焦点开放平台的作者撰写,除焦点官方账号外,观点仅代表作者本人,不代表焦点立场。


