深圳首个安居房“开库”了,符合这些条件都可申请!
扫描到手机,新闻随时看
扫一扫,用手机看文章
更加方便分享给朋友
深圳安居房终于开库了!
10月24日,南山区住房和建设局发布了山樾湾花园安居房的配售通告。
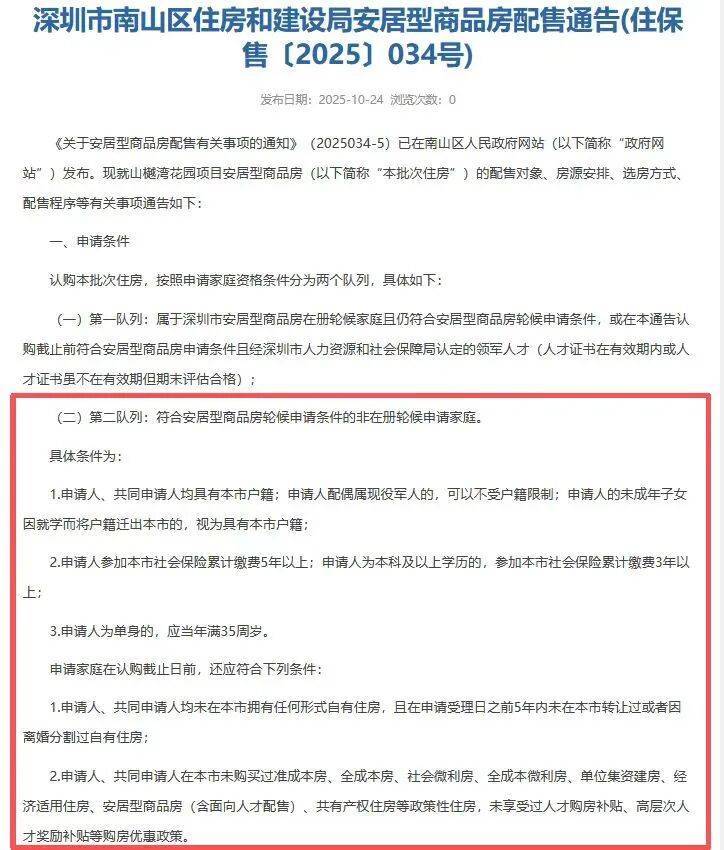
通告显示,认购本批次住房,按照申请家庭资格条件分为两个队列:第一队列是安居房库内队列和领军人才;
第二队列是符合安居型商品房轮候申请条件的非在册轮候申请家庭。

山樾湾花园作为首个“开库”的安居房,相信后续也会有更多安居房跟上。
考虑到目前安居房的消化问题,“开库”或许能带动一些去化,但个人认为影响并不会非常大。
首先,申请条件还是较为严格的,库外与库内轮候家庭要求几乎一致,即“本市户籍+5年(本科3年)社保+深圳无房+5年内无房产转让记录”。
其次,房源在一定意义上来看,并没有多到供大于求的地步。
据@搜狐焦点深圳 不完全统计,目前深圳还有约31个安居房项目,待售房源不到2万套。
但截至2025年7月30日,深圳安居房轮候库共有183594户家庭在册轮候。
18万的购房需求,2万套的待售房源,这说明不是需求不够大,恰恰问题出在房源本身,包括价格、相应配套,甚至是房屋品质上。
因此,要实现更好的去化,安居房本身,是否也应该向商品房那样,把品质提升上来,把更多的诚意摆出来呢。
最后,在失去“价格”优势后,安居房限售10年的游戏规则,或也让不少购房人持续观望了。
此次“开库”后,你会购买安居房吗?欢迎评论区留言~
声明:本文由入驻焦点开放平台的作者撰写,除焦点官方账号外,观点仅代表作者本人,不代表焦点立场。


