8家房企酣战65轮,联发以12.12亿斩获龙华宅地
扫描到手机,新闻随时看
扫一扫,用手机看文章
更加方便分享给朋友
刚刚,联发斩获龙华民治新宅地。
6月19日下午3点,龙华民治A817-0619宗地正式出让,本次共有8家房企参与竞拍,由于地块“价高者得”,最终经65轮报价后,联发以12.12亿元将该宗宅地收入囊中。
本宗宅地初始楼面价约30404元/㎡,最终竞得楼面价约44559元/㎡,溢价率为46.6%。
龙华民治A817-0619宗地共有8家房企报价参与竞拍。
据悉,参与的8家房企竞拍号分别是:中铁1号、绿城6号、招商8号、龙华建设19号、国贸25号、中能建27号、联发66号、中海68号。
本场竞拍的加价幅度为500万,土拍伊始,就由66号率先报价,紧接着6号、25号、27号、1号陆续举牌应价,不到10分钟的时间已经叫出了27轮。
从报价轮次来看,66号表现尤其积极,1号、6号紧跟,27、25次之,其余房企似乎在观战蓄力。
终于,在第43轮,由66号报价,地块竞拍价突破10亿元!紧接着,主持人调整竞价阶梯为1000万元。
酣战还在继续,66号和1号开始“对打”,相互追逐,仍是66号报价突破11亿元。
叫价进入到60轮后,双方举牌有所放缓,此时,66号仍是出价最高,报价突破12亿元,楼面地价 达44191.18元/㎡,看来,联发对此宗宅地势在必得。不过,在1分钟后,1号又继续应价,66号仍跟上。

最终,在开拍后半小时,联发以12.12亿元竞得龙华宅地。
下面来看看本宗宅地具体信息。
龙华A817-0619宗地位龙华区民治街道,佳民路与民塘路交叉口北侧,在金地上塘道2期西侧,周边还有中城宴华府、星河传奇、尚誉红山里等次新小区,地块北侧是隔圳新村。
根据设计要点,地块规划容积率≤2.5,规划建筑面积约2.72万㎡,其中,住宅2.66万㎡,商业500㎡(可整体出让),物业服务用房100㎡,规划停车位360辆。
地块处于龙华核心居住区,目前新盘和二手房小区都比较多,居住氛围非常浓厚。
新盘方面,目前地块周边在售新盘有深业颐樾府、臻著雅居。其中,深业颐樾府主推建面约78-125㎡的产品,整体备案在7万/㎡左右;臻著雅居在售约82-91㎡产品,备案均价约7.33万/㎡,两个项目现场有一定的折扣。
另距离项目不远处的6号线上芬地铁口,有即将入市的塘城壹号花园,首批将推600套建面约67-125㎡2-4房。
二手房方面,根据贝壳找房数据,本地块周边的二手房挂牌价在6-8.6万/㎡不等。其中,楼龄超15年的金地上塘道一期的挂牌价相对较低,为6万/㎡;次新房中城宴华府的挂牌价最高,为8.6万/㎡;片区的网红二手房小区星河传奇的挂牌价在7-8万/㎡左右。
而 联发新地块作为龙华少有的低容积项目,定价具体还得看项目规划打造的产品及当时的市场行情。
除了今日成功出让的A817-0619宗地,接下来至7月中旬,还有3宗已上架宅地陆续出让。
3宗地起始总价约48.36亿元,土拍盛宴已拉开帷幕。
⭐A509-0074宗地-6月27日出让
光明的A509-0074宗地拟于6月27日15时出让,挂牌起始价19.94亿元。
地块位于光明华夏路与周家大道交叉处西南侧,紧邻深圳华夏中学、东周文化公园,周边有金地峰境瑞府、星河天地小区,属于光明中心片区。
A509-0074宗地出让土地面积34995.97㎡,建筑面积108487㎡。
根据规划设计要点,地块容积率3.1,规划住宅102347㎡,商业1500㎡,9班幼儿园3800㎡,托育机构600㎡,物业服务用房240㎡。
其中住宅部分为普通商品住房,商业允许分割转让,幼儿园、托育机构产权归政府,由竞得人建成后无偿移交。
⭐A802-0309宗地-7月7日出让
位于龙华民治的A802-0309宗地,拟于7月7日15时出让,挂牌起始价16.84亿元。
龙华A802-0309宗地处梅林关,紧邻福田中心,位于龙华新区大道与金龙路交汇处东南侧,紧靠书香门第,与万科金域花园一路之隔。周边商业、交通、市政配套都已经丰富完善。
该宗地土地面积约21820.58㎡,建设面积约61090㎡。
根据用地规划设计要点,规定容积率≤2.8,规划多层或高层低密小区。
地块规定建筑面积6090㎡,其中,住宅59870㎡,商业600㎡,托育机构500㎡,物业服务用房120㎡。
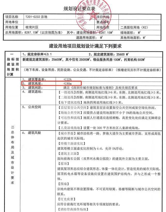
⭐T201-0232宗地-7月14日出让
位于前海桂湾的T201-0232宗地,拟于7月14日15时出让,挂牌起始价11.58亿元。
前海T201-0232宗地具体位于桂湾一路、枢纽一街、梦海大道围合区域。
本宗宅地土地面积8287.15㎡,建筑面积25600㎡,容积率3.1。
规划建面25000㎡,全部普通商品住房,并允许分割转让;另有配套的物业服务用房100㎡,归全体业主共有,不得转让;托育机构500㎡,建成后交由南山区政府或其指定机构。项目机动车停车位254个,自行车车位141个。
另外,值得注意的是,该地块规定建筑高度≤80米,是近年来土拍中限制建筑高度最低的一宗地块,预计建成20多层的低密度住宅。
声明:本文由入驻焦点开放平台的作者撰写,除焦点官方账号外,观点仅代表作者本人,不代表焦点立场。


