房企供应链ABS
扫描到手机,新闻随时看
扫一扫,用手机看文章
更加方便分享给朋友
(资产证券化297讲,房企供应链ABS。排名前列部分:十大房企2018年供应链金融ABS案例解析。第二部分:供应链ABS法律尽职调查要点。
本期主要介绍房企供应链ABS。
关于房企供应链ABS,本公众号讲过不下十期了。因为它是最近两年最火的房地产企业融资方式,发行额节节攀升。领军者碧桂园,是国内最早开始做的,经常是储架发行,一年200、300个亿。。。之后,万科等大型房地产企业也纷纷跟进,发行了大额度的供应链ABS。
2018年房企供应链ABS有哪些变化?未来趋势是什么?本期内容与大家分享,欢迎各位朋友探讨、合作。

本公众号主要探讨ABS、项目投融资等金融市场业务,大家可以关注、转发公众号内容。业务对接、商业合作请看公众号菜单;招呼小编,请加微信:419194057。)
排名前列部分:十大房企2018年供应链金融ABS案例解析
1、碧桂园供应链金融ABS解析——融元-方正证券-一方恒融碧桂园11-34期保理资产支持专项计划

(1)供应商/债权人因向碧桂园下属公司提供境内货物买卖/服务贸易或境内工程承包/分包服务等而对碧桂园下属公司享有应收账款债权。对于每一笔应收账款债权,在碧桂园下属公司向供应商/债权人出具《付款确认书》进行确认的前提下,由碧桂园控股、碧桂园地产及碧桂园供应链公司三家主体向供应商/债权人出具《付款确认书》,对碧桂园下属公司未在相应的应收款到期日前一个工作日清偿的应付账款差额部分承担共同付款义务。
(2)一方恒融根据债权人的委托,就债权人对碧桂园下属公司享有的应收账款债权提供保理服务,并受让该等未到期的应收账款债权。债权人同意一方恒融将该等债权转让予专项计划。
(3)计划管理人通过设立专项计划向资产支持证券投资者募集资金,并运用专项计划募集资金购买原始权益人从债权人受让的前述未到期应收账款债权,同时代表专项计划按照专项计划文件的约定对专项计划资产进行管理、运用和处分。
(4)计划管理人委托一方恒融作为资产服务机构,为专项计划提供基础资产服务,包括但不限于基础资产筛选、基础资产文件保管、基础资产池监控、基础资产债权清收、基础资产回收资金归集等。
(5)计划管理人与托管银行签订《托管协议》,聘请建设银行深圳分行作为本期专项计划的托管人,在托管银行开立专项计划账户,对专项计划资金进行保管。专项计划设立后,资产支持证券将在中证登深圳分公司登记和托管。专项计划存续期内,资产支持证券将在深交所进行转让和交易。
(6)计划管理人按照专项计划文件的约定将专项计划利益分配给专项计划资产支持证券持有人。
2、中国恒大供应链金融ABS分析(“中联前海开源-恒大住房租赁一号第N期资产支持专项计划”)
供应链ABS的交易结构是,房企供应商作为原始债权人,将其应收账款转让给保理商,由保理商向其提供资金融通、买方资信评估、销售帐户管理、信用风险担保、账款催收等一系列服务。这样的模式强化供应商的应收账款管理、增加流动性。
恒大地产就尝试采取银行承兑汇票和商业承兑汇票的方式实现供应链金融。恒大这笔供应链ABS的基础资产是恒大地产供应商应收账款债券及其附属担保权益,原始权益人为一家注册在深圳前海的保理公司,债务人为恒大地产直接或间接控股的项目公司,共同债务人是恒大地产。模拟基础资产池中的应收账款余额共计20.9亿元,共涉及117户债务人。
恒大这笔供应链ABS的基础资产是恒大地产供应商应收账款债券及其附属担保权益,原始权益人为一家注册在深圳前海的保理公司,债务人为恒大地产直接或间接控股的项目公司,共同债务人是恒大地产。模拟基础资产池中的应收账款余额共计20.9亿元,共涉及117户债务人。
3、万科供应链金融ABS分析——安证券-万科供应链金融1-5号资产支持专项计划资产支持证券

本专项计划的基础资产是指根据《基础资产买卖协议》约定,由原始权益人深圳一方保理公司出售予专项计划并交割完成的应收账款债权。
该专项计划的基础资产为万科上游供应商对其企业下属各区域项目公司的应收账款。万科收集下属项目公司的债务集中发行反向保理ABS,该项业务的核心账务处理为将万科对上游供应商的应付账款转为对资产专项计划的应付账款,属于应付账款科目内二级会计科目变动,不会增加新的负债,也不会将无息债务转换为有息债务,仅为存量债务的确认,从而不会增加万科的资产负债率。与此同时,万科反向保理ABS将下属项目子公司对上游供应商的应付账款付款期限大大延长,有利于其对应付账款进行平滑管理,改善公司的现金流。
4、富力地产供应链金融ABS分析——平安证券-一方融元-富力供应链金融资产支持专项计划
富力地产/富力下属公司因向各便权人采购建材贸易或工程承包/分包/转包服务而产生的应付账款,并由富力地产通过出具《付款确认书》《差就补足承诺函》的方式作为入池应收账敌债权的初始债务入/共同债务人。
优先、次级分层:实现内部信用提升,根据现金流分配顺序,次级资产支持证券为优先级提供信用支持,富力地产信用支持井出具《付款确认书》并承担差顿补足。富力地产股分有限公司(AAA) 作为初始债务人/共同债务人对每一笔应收账款情权出月《付款确认书》《差额补足承诺函》,确认其负有到期无条件清偿应付款的义务。
债权人回内争议应收账款债权:对于争议应收账款债权,通过保理合同及专项计划文件等一系列交易安排,计划管理人有权要求债权人进行回购。
5、绿地集团供应链金融ABS分析——华西证券-绿城购房尾款资产支持专项计划
此计划现阶段操作的购房尾款资产证券化项目基础资产都是按揭购房尾款,支付尾款的原因是履行借款人/购房人与其签订的贷款合同项下的义务。购房尾款的支付义务人过去、现在、将来都是购房人,这里的购房“人”既可以是自然人,也可以是法人。
购房尾款赖以产生的基础法律关系建立在购房合同的基础之上,而购房合同的合同当事人是卖房子的房地产企业和买房子的购房人。

6、新城控股供应链金融ABS分析——国信证券-逸锟保理供应链金融资产支持专项计划
专项计划基础资产为应收账款债权。具体是指基础资产清单所列的由原始权益人于专项计划设立日转让给管理人的应收账款债权及其附属担保权益,即融资人因申请保理服务而转让予原始权益人并同意原始权益人出售予专项计划的应收账款债权及其附属担保权益。
(1)融资人与债务人签订基础合同,取得应收账款债权;债权人与逸锟保理签订保理业务合同,转让应收账款债权;
(2)逸锟保理将应收账款债权转让给由国信证券设立的“国信证券-逸锟保理供应链金融1号资产支持专项计划”;
(3)计划管理人根据底层基础资产现金流情况,将该产品设计成具有优先劣后的资产支持证券;
(4)主承销商销售ABS产品给投资者,投资者认购证券,打款给主承销商指定银行账户;
(5)主承销商将募集到的资金作为资产对价,转付给原始权益人逸锟保理。
(6)管理人委托逸锟保理作为资产服务机构,在专项计划存续期间提供基础资产管理服务;
(7)债务人偿还应收账款给托管人,托管人对专项计划资金进行保管;
(8)管理人向托管人发出分配指令,托管人根据指令将相应资金划拨至中证登深圳分公司指定账户;
(9)在本息兑付日,中证登深圳分公司负责将本息划付给投资者。

7、绿城中国供应链金融ABS分析——华夏资本-一方恒融-绿城供应链金融【1-15】期资产支持专项计划
绿城中国作为核心企业的 “华夏资本-一方恒融-绿城供应链金融资产支持证券 ”本期项目规模2.93亿元,期限350天,评级AAA ,票面利率5.4% 。
储架发行额度100亿元,可在两年内分15期发行。华夏资本
(
专项计划管理人
)、
前海一方保理
(
原始权益人
)、
君泽君律所
(
法律顾问
)、
中诚信
(
评级机构
)
等机构积极参与项目申报工作。
绿城供应链ABS项目是围绕核心企业反向延伸,以供应商对核心企业的应收账款为基础资产展开的供应链融资新模式,既能解决供应链上下游企业的融资困境,同时也能实现核心企业对应付账款和现金流的有效管理。随着供应链金融与保理逐渐融合,有效降低供应链上各方的融资成本,促进绿城中国产业链的良性发展。
8、世茂房地产供应链金融ABS分析——世茂-华能-开源住房租赁信托受益权资产支持证券

(1)原始权益人将货币资金委托给华能贵诚信托设立【华能信托•世茂住房租赁】单一资金信托,从而拥有【华能信托•世茂住房租赁】单一资金信托的信托受益权。
(2)华能信托(作为受托人)与借款人签订《信托贷款合同》信托贷款,信托贷款采用一次性放款,按半年偿还应付本息金额,于本息清偿日将全部应付本息转入信托财产专户。
(3)计划管理人根据与认购人签订的《认购协议》以及与原始权益人签订的《【华能信托•世茂住房租赁】单一资金信托信托受益权转让协议》,设立世茂-华能-开源住房租赁信托受益权资产支持专项计划,以募集资金支付相关费用后的余额购买原始权益人持有的【华能信托•世茂住房租赁】单一资金信托的信托受益权,取得该信托受益权。资产支持证券投资者认购专项计划资产支持证券,将认购资金以专项资产管理方式委托计划管理人管理。专项计划认购人取得资产支持证券,成为资产支持证券持有人。
(4)监管银行根据《监管协议》对上述信托贷款的还款账户实施监管,【招商银行上海分行】(作为监管银行)对监管账户进行封闭监管,并有权对该账户的支取进行控制,优先将该账户资金用于归还《信托贷款合同》项下的贷款本息等应付款项。
(5)专项计划存续期间,在优先收购权人未行使优先收购权的情形下,信托账户在信托分配日,将收到借款人偿还的信托贷款本息扣除当期必要的信托计划费用后以信托受益权收益分配的方式全部分配给信托受益人,即专项计划。
(7)管理人根据《计划说明书》及相关文件的约定,在每个分配日向托管银行发出分配指令,托管银行根据分配指令,将相应资金划拨至登记托管机构的指定账户用于支付资产支持证券预期收益和本金。
9、泰禾集团供应链金融ABS分析——平安-泰禾集团购房尾款资产支持专项计划
(1)资产支持证券认购人与管理人签订《认购协议》, 将认购资金以专项资产管理方式委托管理人管理, 管理人设立并管理专项计划, 认购人取得资产支持证券, 成为资产支持证券持有人。管理人以募集资金向原始权益人购买基础资产。
(2)管理人委托原始权益人作为资产服务机构, 对基础资产进行管理, 包括但不限于现金流回款的资金管理、现金流回款情况的查询和报告、购房合同的管理、资料保管等。资产服务机构在每个应收账款归集日将基础资产产生的现金划入监管账户/专项计划账户, 并将该现金流回款与原始权益人的自有财产、原始权益人持有或管理的其他财产严格区分并分别记账。
10、远洋集团长供应链金融ABS分析——江楚越-联易融供应链1-10期资产支持专项计划
该专项计划由联易融旗下保理公司作为原始权益人和资产服务机构,长江资管担任管理人、长江证券担任销售机构、招商银行担任托管银行、君泽君律师事务所担任法律顾问、中诚信证评担任评级机构。
(1)债权人因向远洋地产下属公司提供境内货物/服务贸易或境内工程承包分包服务等而对远洋地产下属公司享有应收账款债权,该等债权由远洋地产出具《付款确认书》作出到期付款承诺。
(2)联捷保理应债权人的申请,就债权人对远洋地产下属公司享有的应收账款债权提供保理服务,并受让该等未到期的应收账款债权。债权人同意联捷保理等将该等债权转让予专项计划。
(3)计划管理人通过设立专项计划向资产支持证券投资者募集资金,与原始权益人签订《基础资产买卖协议》并运用专项计划募集资金购买原始权益人从供应商受让的前述未到期应收账款债权,同时代表专项计划按照专项计划文件的约定对专项计划资产进行管理、运用和处分。
(4)计划管理人与原始权益人签订《服务协议》,委托联捷保理作为资产服务机构,为专项计划提供基础资产管理服务,包括但不限于基础资产文件保管、基础资产池监控、基础资产债权清收、基础资产回收资金归集。
(5)计划管理人聘请备选托管人中的某一家作为某一专项计划的托管银行(具体以计划管理人于各期专项计划设立时发布的设立公告为准),在托管银行开立专项计划账户,对专项计划资金进行保管。
(6)专项计划设立后,资产支持证券将在中证登深圳分公司登记和托管。专项计划存续期内,资产支持证券将在深交所综合协议交易平台进行转让和交易。
(7)债务人到期按时偿还到期应付款项后,计划管理人根据《计划说明书》、《标准条款》、《托管协议》及相关文件的约定,向托管银行发出分配指令;托管银行根据管理人发出的分配指令,将相应的专项计划资产扣除专项计划费用和专项计划税费等可扣除费用后的剩余资金划拨至登记托管机构的指定账户用于支付资产支持证券投资人的投资收益。
(综合自:聚源瑞驰ABS、ABS实践前沿、ABS交流合作、ABS7788、读懂ABS、信泽金智库)

第二部分:供应链ABS法律尽职调查要点
编者按
应收账款进行证券化,可以充分盘活应收账款,拓宽企业融资渠道,实现通过对核心企业融资(或延伸至其供应链上下游),渗透采购、生产、销售各环节,优化全链条融资成本、账期管理,支持实体经济的发展。近年来我国应收账款ABS产品发行数量与规模逐年提高。本文拟对供应链ABS中法律尽职调查的关注要点进行讨论。
近年来,随着国家利好政策的密集落地,供应链金融作为一种创新的金融方式发展迅速。常见的供应链金融包括应收账款融资、保兑仓融资、动产抵押融资三种模式。随着资产证券化业务的飞速发展,应收账款证券化(以下简称“供应链ABS”)为我国供应链金融的快速发展奠定了坚实的基础。应收账款进行证券化,可以充分盘活应收账款,拓宽企业融资渠道,实现通过对核心企业融资(或延伸至其供应链上下游),渗透采购、生产、销售各环节,优化全链条融资成本、账期管理,支持实体经济的发展。近年来我国应收账款ABS产品发行数量与规模逐年提高。本文拟对供应链ABS中法律尽职调查的关注要点进行讨论。
一、供应链ABS的政策导向
国家对于供应链发展高度重视,供应链金融作为供应链发展的重要环节也引起了高度关注。
2017年5月,央行等七部门联合印发了《小微企业应收账款融资专项行动工作方案(2017-2019年)》,提出要动员国有大企业、大型民营企业等供应链核心企业支持小微企业供应商开展在线应收账款融资业务。继而于2017年11月,国务院办公厅印发《关于积极推进供应链创新与应用的指导意见》,明确提出要积极稳妥发展供应链金融,“鼓励商业银行、供应链核心企业等建立供应链金融服务平台,为供应链上下游中小微企业提供高效便捷的融资渠道”。党的十九大报告提出大力发展“现代供应链”,要求“在中高端消费、创新引领、绿色低碳、共享经济、现代供应链、人力资本服务等领域培育新增长点、形成新动能”。
在应收账款资产证券化方面,上交所、深交所及报价系统先后出台了《企业应收账款资产支持证券挂牌条件确认指南》(以下简称“《指南》”)等相关文件。这些规定为供应链ABS的实操进行了规范和指引。
二、供应链ABS的交易结构及其特点
(一)供应链ABS的交易结构
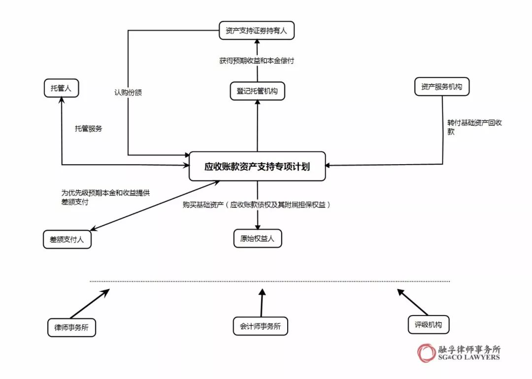
在一般的供应链ABS中,根据《证券公司及基金管理公司子公司资产证券化业务管理规定》(证监会公告〔2014〕49号),企业持有的应收账款可直接作为基础资产。因此,交易结构一般为单层。原始权益人以大型的制造企业居多,为满足其出表的需求,可将其持有的应收账款债权作为基础资产转让给专项计划,并且通常根据应收账款的期限以及证券期限来决定是否采用循环购买的模式。其交易结构如下图所示:

在进阶版的供应链ABS中,反向保理作为一种创新服务被应用到供应链ABS中。反向保理以供应链中作为债务人的具有足够经济实力的核心企业(如房地产开发企业)的资信为主导,以核心企业为申请主体开展保理服务。在此过程中,保理商向供应商支付对价以转让应收账款,再作为原始权益人发起资产支持证券,核心企业对底层的应收账款债权出具付款确认书或提供担保。供应链反向保理ABS通常采用储架发行的模式来提高融资的效率和灵活性,且每期发行的产品期限均较短,通常和底层应收账款的期限相匹配。常见的反向保理ABS交易结构如下图所示:

三、供应链ABS法律尽职调查要点
供应链ABS的基础资产一般为应收账款债权人(反向保理ABS中,系指保理公司)享有的应收账款债权及其附属担保权益,在法律尽职调查中,主要关注点如下:
(一)对基础资产涉及的应收账款之法律关注要点
1.应收账款涉及交易背景的真实性
根据上交所、深交所《指南》的规定,涉及的应收账款应当基于真实、合法的交易活动(包括销售商品、提供劳务等)产生。
在法律尽职调查中,我们应关注应收账款涉及的基础合同是否合法有效。有关合同合法有效性的审查主要的判断原则为该合同的订立是否属于《合同法》第52条规定的无效情形:“有下列情形之一的,合同无效:(1)一方以欺诈、胁迫的手段订立合同,损害国家利益;(2)恶意串通、损害国家、集体或者第三人利益;(3)以合法形式掩盖非法目的;(4)损害社会公共利益;(5)违反法律、行政法规的强制性规定。”同时根据具体行业的相关规定进行合法合规性判断。以供应链反向保理ABS的基础资产中比较常见的建筑工程应收账款为例,根据《合同法》第272条:禁止承包人将工程分包给不具备相应资质条件的单位。同时根据《较高人民法院关于审理建设工程施工合同纠纷案件适用法律问题的解释》(法释[2004]14号)第1条:建设工程施工合同具有下列情形之一的,应当根据合同法第五十二条第(五)项的规定,认定无效:(一)承包人未取得建筑施工企业资质或者超越资质等级的;…”。因此,我们可通过对原始权益人、债务人 的尽调访谈以及网站(如:全国建筑市场监管公共服务平台)查询了解承包人(即应收账款债权人)的资质情况。
2.应收账款的法律确权
在供应链ABS中,基础资产真实性考量的一个重要方面即为应收账款是否真实形成。应收账款是一个会计学的概念,根据《指南》:应收账款是指企业因履行合同项下销售商品、提供劳务等经营活动的义务后获得的付款请求权,但不包括因持有票据或其他有价证券而产生的付款请求权。从法律角度分析应收账款是否真实形成,主要关注两个方面:一是核查应收账款涉及基础合同中有关债务人付款的条件是否全都满足;二是核查债权人内部制度对应收账款确权的认定。
1)核查应收账款涉及基础合同中有关债务人付款的条件是否全都满足
a)货物贸易应收账款
如果基础资产系货物贸易应收账款,则需要审查其涉及的货物销售合同对于买方(即债务人)支付货款的相关规定,如果合同约定买方需在收到货物且在收到卖方开具的发票后一定期限内付款,则需关注债务人是否已收到债权人开具的货物发票及货物入库单。
b)大型设备制造的应收账款
如果系大型设备制造的应收账款,则其所涉及的合同一般会约定分阶段付款。在此情况下,针对每一阶段制造商(即应收账款债权人)是否享有给付价款的请求权,需判断制造商是否按照合同约定履行了相应阶段的义务,如果相关证据不能足以证明制造商已履行合同约定的义务(如是履行了图纸提供义务、是否完成了30%的制造任务等),则可采用发送确认函的方式来进行确认。
c)建筑工程应收账款
如果系建筑工程应收账款,其涉及的合同一般也为分阶段付款,同时项目监理及总承包商出具的报告通常会作为付款的前提条件。因此,在进行法律尽职调查时,需关注是否有监理出具的报告以及监理报告中对于应收账款给付的时间和金额的确认情况。
2)债权人内部制度对应收账款确权的认定
供应链ABS中,一般可通过对原始权益人进行尽调访谈并查阅相关的应收账款管理办法来了解原始权益人是如何进行应收账款的确权。针对货物类应收账款及机器设备制造类应收账款,通常我们可通过合同约定、发票、订货清单、货物入库单等证据的关联性和一致性形成证据链,并结合原始权益人的内部管理制度来确认应收账款是否真实形成。如果前述证据不全或无法对应,则可通过向债务人发送询证函的方式进行应收账款确权。针对供应链反向保理ABS,一般可根据债务人的付款确认书及其内部出具的付款审批单并结合合同约定的付款条件(如监理报告等)来确权。
此外,根据《指南》,应收账款金额、付款时间应当明确。因此,应收账款的金额和付款时间也是法律尽职调查的重点。
3.债务人是否享有对应收账款的抗辩权、抵销权
根据《指南》,基础资产涉及的交易合同应当合法有效,债权人已经履行了合同项下的义务,合同约定的付款条件已满足,不存在属于预付款的情形,且债务人履行其付款义务不存在抗辩事由和抵销情形。
1)抗辩权
在双务合同中,抗辩权一般分为:先履行抗辩权、同时履行抗辩权和不安抗辩权。在供应链ABS业务中,我们主要涉及先履行抗辩权,根据《合同法》第67条:先履行抗辩权是指:当事人互负债务,有先后履行顺序,先履行的一方未履行的,后履行一方有权拒绝其履行要求。先履行一方履行债务不符合约定的,后履行一方有权拒绝其相应的履行要求。
针对债务人是否存在抗辩事由的审查,首先应审查应收账款涉及合同中对于买方或债务人在一定条件下享有抗辩权约定。例如,货物在合同约定期限内出现质量问题、建设工程不达标,债务人针对前述情况均享有抗辩权。
2)抵销权
抵销权一般分为法定抵销权和约定抵销权,根据《合同法》第99条,法定抵销权是指:当事人互负到期债务,该债务的标的物种类、品质相同的,任何一方可以将自己的债务与对方的债务抵销,但依照法律规定或者按照合同性质不得抵销的除外。当事人主张抵销的,应当通知对方。通知自到达对方时生效。抵销不得附条件或者附期限。根据《合同法》第100条,约定抵销权是指:当事人互负债务,标的物种类、品质不相同,经双方协商一致,也可以抵销。
如果应收账款涉及的合同中未存在双方放弃抵销权的承诺条款,且债权人债务人另行达成了有关抵销权协议,则债务人有权行使约定抵销权。法定抵销权一般难以避免,除法律规定或者按照合同性质不得抵销,但通常可在交易文件中设置相关条款来避免债务人主张法定抵销权而造成基础资产灭失的风险,例如,可约定资产服务机构/原始权益人将抵销款项等额划付至专项计划账户。
针对上述情况,如果难以从合同、直接证据来进行核查,则可通过访谈、确认函的形式了解抵销权的行使情况,同时向债务人发送询证函或在债权转让通知中明确债务人已放弃抗辩权及抵销权,从而完善债权人的付款请求权。
4.应收账款不得附带质押等其他权利负担和权利限制
为保证基础资产权属明确,防止一物二押的情形,需要对基础资产及其涉及的应收账款的权利限制及权利负担进行核查。具体可通过动产融资统一登记系统对原始权益人、应收账款债权人进行质押登记和转让登记的查询。
(二)对基础资产转让的合法性之法律关注要点
针对基础资产的转让,首先需要确认债权转让的合法性。一般情况下,债权人转让债权无需经债务人同意,但合同另有约定的除外。因此,我们需核查交易合同中是否有对债权转让的限制情形,如果交易合同中约定了“转让债权需要针对债务人、担保人同意,方可转让”的条款,则需要向债务人、担保人发送确认函从而取得债务人的书面同意,以使债权人转让债权的行为合法。
此外,根据《合同法》第八十条的规定:“债权人转让权利的,应当通知债务人。未经通知,该转让对债务人不发生效力。”因此债权转让未通知债务人则不对债务人发生效力。
根据《指南》,“应收账款转让应当通知债务人及附属担保权益义务人(如有),并在相关登记机构办理应收账款转让登记。若存在特殊情形未进行债权转让通知或未办理转让登记,管理人应当在计划说明书中披露未进行转让通知或未办理转让登记的原因及合理性,充分揭示风险,设置相应的权利完善措施进行风险缓释。”
因此,在供应链ABS中,建议尽量在设立时就对债务人进行债权转让通知。同时,值得注意的是,在供应链反向保理ABS中,存在两次债权转让的行为,排名前列次为债权人将应收账款转让给保理公司,第二次为保理公司将其享有的应收账款债权转让给专项计划。针对排名前列次转让,则应审查债权人和保理公司是否在登记机构办理应收账款转让登记,并审查是否向债务人发送了债权转让通知书且是否收到债务人的回执。针对将基础资产转让给专项计划的行为,建议设立时就对债务人进行债权转让通知同时办理应收账款转让登记。
另《指南》提出,“应收账款系从第三方受让所得的,原始权益人应当已经支付完毕转让对价,且转让对价应当公允”。因此,在审核基础资产时,如涉及相关应收账款系从第三方受让所得的(含反向保理),还需核查对应的转让对价是否已支付完毕且是否公允。
(三)对重要债务人的全面调查
根据上交所、深交所出台的《指南》的规定,需要对重要债务人进行全面的尽职调查。在法律尽职调查中,具体应注意:重要债务人最近两年内是否存在因严重违法失信行为,被有权部门认定为失信被执行人、重大税收违法案件当事人或涉金融严重失信人的情形及其对原始权益人进行融资的影响。
(四)对基础资产分散度的核查
《指南》提出,“基础资产池应当具有一定的分散度,至少包括10个相互之间不存在关联关系的债务人且单个债务人入池资产金额占比不超过50%。符合以下条件之一的,可免于上述关于债务人分散度的要求:(一)基础资产涉及核心企业供应链应付款等情况的,资产池包括至少10个相互之间不存在关联关系的债权人且债务人资信状况良好;(二)原始权益人资信状况良好,且专项计划设置担保、差额支付等有效增信措施。符合条件并免于债务人分散度要求的,管理人应当在计划说明书中披露基础资产池集中度较高的原因及合理性,充分揭示风险,设置相应的风险缓释措施。”
因此,在供应链ABS尽职调查过程中,需对基础资产相关债务人进行核查,并整理债务人的关联情况,对债务人数量及对应的债务金额进行统计,确认是否符合《指南》提出的基础资产分散度要求。
同时,《指南》对基础资产分散度提出了两个例外事项。一是,基础资产涉及核心企业供应链应付款的,即基础资产是以核心企业作为债务人的(如构建反向保理等),若基础资产来源于10个相互之间不存在关联关系的债权人且核心企业(作为债务人)资信状况良好,则不受上述基础资产分散度要求的限制。二是,如原始权益人资信状况良好,且专项计划设置担保、差额支付等有效增信措施,则不受上述基础资产分散度要求的限制。但需要注意的是,如免于债务人分散度要求的,管理人应当在计划说明书中披露基础资产池集中度较高的原因及合理性,充分揭示风险,设置相应的风险缓释措施。(撰稿:郭正音、关昊,审稿:王彬)
(摘自:融孚金融,作者:融孚律所ABS团队)
欢迎关注:乔乔金融圈儿
声明:本文由入驻焦点开放平台的作者撰写,除焦点官方账号外,观点仅代表作者本人,不代表焦点立场。


