深圳较高棚改补偿?河套南华村补偿方案曝光,拆赔比达1:1.2
扫描到手机,新闻随时看
扫一扫,用手机看文章
更加方便分享给朋友
(来源:南方楼事)
河套地区改造开发要提速了?
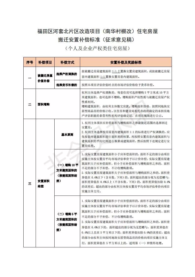
近期,有网友曝出南华村棚改拆迁补偿方案及项目前期规划,业主可选择则按被搬迁房屋建筑面积的1:1.2置换安置房建筑面积等多种补偿方式。
根据南方楼事现场走访调查得到的信息,南华村项目的补偿方案与网曝信息一致。
南华村的补偿方案比深圳“棚改排名前列村”华富村的1:1.18还要高些许。
此外,今年以来,河套就动态频频。
近期,福田区南园街道发布了河套北片区老旧小区棚户区改造前期意愿征集的公告,龙阁住宅楼等8个小区集中启动更新改造意愿征集工作。
借着粤港澳大湾区的东风,河套地区的更新改造将大大提速?

南华村
1
南华村补偿方案曝光
补偿比 “棚改排名前列村”高
动作频频的河套片区又传来新动态。
近期,有网友曝出南华村棚改拆迁补偿方案。
根据该方案,业主可选择则按被搬迁房屋建筑面积的1:1.2置换安置房建筑面积或按被搬迁房屋套内建筑面积1:1置换安置房套内建筑面积;此外,业主还可选择按照项目评估价值时点的市场评估价格给予货币补偿。
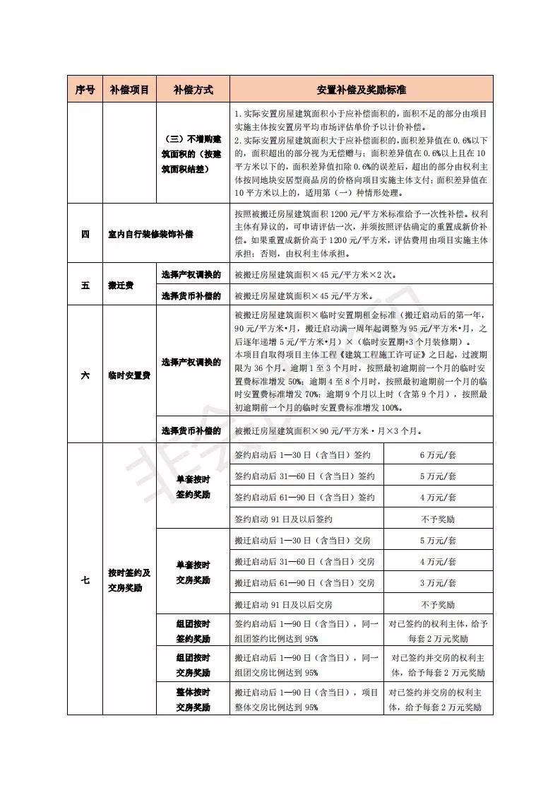
另外,还有面积增购、装修补偿、搬迁费、临时安置费按时签约及交房奖励费等一系列费用方案也进行了具体公示。
南华村补偿方案与规划方案(滑动查看更多)







根据南方楼事现场走访调查,项目现场贴出的补偿方案和规划方案与网曝内容一致。目前,该补偿方案与规划方案都还在公示阶段,还不是最终确定版本。
单从规划搬迁房屋价值补偿这一条看,如果按被搬迁房屋建筑进行置换,南华村的补偿方案比深圳“棚改排名前列村”华富村的1:1.18还要高些许。
有网友表示,华富村位于福田中心公园旁,地理位置可以说已经非常好了,从南华村补偿方案比华富村要高一些来看,是否意味着南华村未来的价值比华富村还要高?当然,这只是一个片面的推测。
另外,根据深圳政府在线2018年6月发布的《深圳市人民政府关于加强棚户区改造工作的实施意见》,深圳棚改新政安置补偿基本标准为:
产权调换标准按照套内建筑面积1:1,或者不超过建筑面积1:1.2的比例确定;允许每套住房增购不超过10㎡的面积,增购面积的价格按照同地块安居型商品房的价格计收,较高不超过被搬迁住房类似房地产的市场价格。
也就是说,南华村的目前所公示的补偿方案已达深圳棚改的较高补偿标准。
南华村内多处张贴的补偿方案
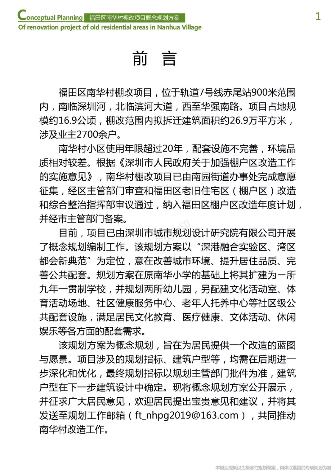
根据规划,南华村项目占地规模约16.9公顷,棚改范围内拟拆除建筑面积约26.9万平方米,涉及业主2700余户。
目前项目已由深圳市城市规划设计研究院有限公司开展了概念规划编制工作,该规划方案以“深港融合实验区、湾区都会新典范”为定位,规划方案在原南华小学基础上将其扩建为一所九年一贯制学校,并规划两所幼儿园,还有一些文化、医疗等方面的配套。
从规划方案中可看出,未来南华村项目内将包含人才及保障房、回迁房和九年一贯制学校等业态。

南华村内多处张贴的项目规划方案
华富村方面,项目拆除用地面积13.96万平方米,开发建设用地面积9.28万平方米,计容积率建筑面积为64.15万平方米,其中住宅43.32万平方米(包含人才住房和保障性住房13.52万平方米),商业、办公及旅馆业建筑面积18.52万平方米。
项目共规划15栋48-58F超高层住宅,1栋75+2F高端写字楼、1栋4F商业mall、2条沿街商业,1座54班九年一贯制学校、1座21班幼儿园组成。
目前,华富村已经进入回迁房户型确认阶段,房屋所有权人从5月15日-6月12日可到福华公司签字确认户型,从户型设计图第二次征求意见稿看,有85-150㎡共十一种户型可选择。
华富村从2017年开始展开项目改造意愿征集工作,截止到今年年初,两年时间项目区域内2343套房屋全部清空,40栋楼宇的拆除工作全部完成。

华富村位置与改造范围示意图
南华村曾是万科、佳兆业等房企抢占的旧改宝地,但因未达到旧改立项标准而搁置。
据南华村改造项目指挥部工作人员透露,南华村项目于2017年就完成了项目改造意愿征集工作,目前还未启动签约。具体何时开始签约,该工作人员称“在等通知”。
不过,根据南方都市报5月初报道,自2017年8月开展意愿征集以来,同意率已达到98%。河套北片区改造项目指挥部相关人员表示,南华村正在准备进行搬迁的签约动员。
2
河套在提速
8个旧小区集中开启改造意愿征集
今年以来,河套地区就有不少新动作。今年2月,深圳市推进粤港澳大湾区建设重大项目集中开工,其中,由福田区负责的深港科技创新合作区项目就有11个,包括集中落户、签约、启动和建设4大类别。
其中,南华村棚改在集中签约项目之列。

南华村随处可见的改造宣传横幅
此外,福田区南园街道近期也贴出了河套北片区老旧小区棚户区改造前期意愿征集的公告,龙阁住宅楼等8个小区集中启动更新改造意愿征集工作。
其实,早在去年年底,南方楼事就曾报道过河套地区动工迹象,位于香港一侧的湿地已经开始填土工作。落马洲河套已正式动工,皇岗口岸或建福利房!
自《粤港澳大湾区发展规划纲要》出台后,河套的动作就更加频繁。
根据《关于开展福田区河套北片区老旧小区棚户区改造前期意愿征集的公告》,龙阁住宅楼、阳光酒店宿舍、怡兴苑住宅小区、福龙楼住宅楼、长虹宿舍楼、赤尾深华宿舍、福滨南住宅小区、上步区建筑工程公司住宅小区等8个小区被列入排名前列阶段前期意愿征集范围内,意愿征集时间自5月11日至6月30日。

河套北片区多个小区内贴出意愿征集公告
值得注意的是,南华村棚改项目并不在这这一范围内。范围内的旧小区大多集中在深圳地铁7号线赤尾站A出口,与南华村距离仅几百米。可以预见,未来周边将是大范围成片的改造更新,而不是某一个小区单独进行改造。
结合河套近期的一系列动态可以看出,自《粤港澳大湾区发展规划纲要》公布后,落马洲河套地区的变化正在提速。

河套北片区示意图(来源:南方都市报)
《纲要》指出,支持落马洲河套港深创新及科技园和毗邻的深方科创园区建设,共同打造科技创新合作区,建立有利于科技产业创新的国际化营商环境,实现创新要素便捷有效流动。
根据相关的官方规划,未来河套地区将建立创新科技研究合作基地,以及高等教育、文化创意等配套设施,吸引国内外先进企业、研发机构和高等院校进驻。
据证券时报报道,近期福田区与香港科技大学在深举行创新创业项目签约仪式。签约后,双方将围绕深港科技创新合作区的建设,在基础研究、知识转移转化、专业人才输出等方面开展深度合作。
深圳创新发展研究院学术交流部部长杨传银表示,河套地区是深港合作的少有陆路相接的地区,在开发河套地区过程中,更好地实现软硬件的互联互通,可以为未来粤港澳大湾区的发展提供更多可复制的经验。
声明:本文由入驻焦点开放平台的作者撰写,除焦点官方账号外,观点仅代表作者本人,不代表焦点立场。


