“狂飙式”开工!深圳最热的三宗拍卖地有新进展
扫描到手机,新闻随时看
扫一扫,用手机看文章
更加方便分享给朋友
中海深超总、中铁宝中、深业红山拍卖地都有新进展了。
近日,家在深圳网友爆料,中海深超总、深业红山地块工地现场均有挖掘机在作业,其中红山地块已安装围挡。
这两宗地均于今年6月30日出让的,其中深超总宅地吸引了6家企业竞争,最终中海以125.32亿+竞配58500平竞得。
而宝中地块则发布了施工监理工程计划招标书,招标计划时间9月18日- 11月17日。宝中地块于8月2日出让,不仅引得22家房企争抢,也是深圳今年首个熔断摇号的宅地。
这三宗热度最大的地块,从土拍开始就吸引了无数眼球,如今已经动工,入市更有盼头了,同时开发商在这样的情形下依旧“狂飙式”开工,可见实力不凡。

中海深超总地块(宗地号为T207-0060),位于华侨城中学、中信红树湾、万科臻湾汇、神州数码总部大厦等围合片区,是区域内时隔22年,再一次推出的住宅用地。
该地块创下了多个历史记录:限售均价最高记录,13.33万/㎡(不含室内装修);起拍价最高记录,108.98亿元。
同时,该地块还不受70、90政策限制,意味着户型的设计上可以有更大的发挥空间。
因此土拍也吸引了6家房企报名,最后中海以125.32亿+竞配58500平竞得。
据家在深圳网友爆料,目前中海深超总地块已经动工了,现场有挖掘机在作业,预计快的话明年上半年就有望入市(具体以实际入市时间为准)。
根据规划,这里将建约19万㎡住宅,0.6万㎡商业,另外还有9班幼儿园、老人日照中心、托儿所等多个社区配套,整体的容积率≤6.1。


该项目邻近红树湾南区及万科瑧湾汇、C塔等标志性建筑及小区,地理位置非常优越,附近即是地铁2号线红树湾站。
当然,项目虽是近海豪宅,但看海视角或会被或被万科瑧湾汇公寓,招商银行全球总部大厦、中信金融中心等总部大楼所遮挡。
价格方面,周边二手房价格方面,区域内中信红树湾、红树西岸项目,目前这两个小区的挂牌价约在18-20万/㎡,因此还是存在不少价格倒挂空间。

中铁宝中地块(宗地号为A001-0212),位于深圳市宝安区新安街道,东至规划道路,南至滨港四路(在建),西至罗田路,北至金科路。
该地块是近几年来,宝中推出的第四块宅地(前三块分别被鸿荣源、南通亚伦、越秀竞得),商品房住宅限价8.86万/㎡。
值得一提的是,宝中地块在竞拍前,就有房企把价格报至封顶价,拍卖当天只竞“现房销售面积”,该地块吸引了22家房企,最后中铁摇号获得。
根据深圳公共资源交易公共服务平台显示,目前该地块计划启动施工监理工珵准备招标,招标估价300万,招标计划时间9月18日-11月17日。

宝中地块,采用竞“现房销售面积”,为深圳首例。
根据规划,项目将建约7.1万㎡住宅,其中现房销售约3.55万㎡,接近一半面积。另外,还将配建0.55万㎡商业,幼儿园、托幼机构等社区配套。


地块北面是海韵学校、深航福利房深航假日名居,西面就是大铲湾,南面是湾区产业投资大厦,东面为新安中学(集团)高中部。区位和配套都算不错,但离地铁站有点远,距离5号线宝安站,以及建设中的15号线步行都超过1公里。
价格方面,去年该宗地块毛坯限价8.86万/平,与去年出让的越秀瑞樾府持平,但比鸿荣源宝中地块还要高3100元/平。
二手住宅方面,宗地周边的深业新岸线、高发西岸花园等05/06年建成的小区房,指导价在8.84万/平,目前挂牌价11-12万/平左右。

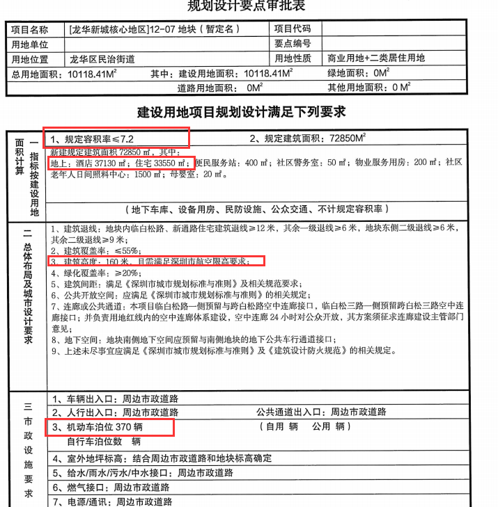
深业红山地块(宗地号为A811-0347),位于龙华民治街道深高北扩建学校旁。
该地块于今年6月,被深业置地以底价14.41亿元拿下,土地用途为商业用地+二类居住用地,建成后,需引进一家四星级以上的酒店,项目普通商品住房毛坯限价8.05万/㎡。
据家在深圳网友爆料,目前该工地现场有挖机,周边已安装围挡,进度快的话,或明年可入市。
根据规划,项目住宅约3.36万㎡,酒店约3.7万㎡,酒店面积比住宅还大,就很考验开发商的资金实力。

环境方面,宗地北面是华侨城北站壹号、金亨利都荟首府,并且与深圳高级中学北校区仅隔200米;西面是中海学仕里;南面约350米是深圳北站交通枢纽;东面则有鸿荣源北站商业中心、天俊公寓等商办产品。
价格方面,距离该地块最近的中海学仕里(2022年6月入市),毛坯限价7.82万/㎡。
而二手房方面,周边的金亨利近3月成交价12.7万/平,挂牌价超13万/平,是龙华二手房市场的天花板。
部分内容来源:深圳房地产信息网
声明:本文由入驻焦点开放平台的作者撰写,除焦点官方账号外,观点仅代表作者本人,不代表焦点立场。


