深业联合体17.89亿拿地,年内龙华卖地已超72亿!
扫描到手机,新闻随时看
扫一扫,用手机看文章
更加方便分享给朋友
又是深业!
刚刚(8月8日),龙华A815-0037宅地被深业+龙华建投联合体以17.89亿总价拿下。
本宗地块初始楼面价约30428.82元/㎡,最终竞得楼面价约35030.35元/㎡,溢价率为15.12%。

今天出让的A815-0037宅地,是龙华年内出让的第四宗宅地。
该地块共2家房企业报名,分别是16号深业+龙华建投联合体、88号联发。
土拍开始,16号深业+龙华建投联合体率先叫价,加价500万后地价为15.59亿。
88号联发沉默了一会也举牌应价,因为就只有2家报名,也没有太多考虑的余地,因此后续举牌的节奏明显加快,你来我往中,开拍不到10分钟,地价就已突破了16亿。
值得一提的是,该宗地块是今年龙华出让宅地中,起始楼面价最高的,而两家国企都有种势在必得的决心,看来对市场颇有信心。
报价32轮,88号举牌,总价一下刷到了17亿,此时楼面价为33365.97元/㎡,比7月30日深业拿下的相邻南地块(A815-0036宗地),楼面价已高出了5000+元/㎡。
不管此次结果如何,深业已捡了个大漏,实在令人羡慕。

17亿还不是终点,88号举牌1分钟后,16号也缓缓应价,17.1亿、17.3亿、17.5亿、17.7亿.....
第49轮,16号喊出17.89亿,88号未应价,A815-0037宅地最终花落深业+龙华建投联合体。
恭喜深业,再度拿下“北地块”。

按照宗地规划设计要求,如果南北地块如果是同一开发主体,“允许相邻侧零退线,统筹开发建设”。届时,深业拿下的这两宗宅地总体建设规模将超11万㎡,建成大型低密社区。
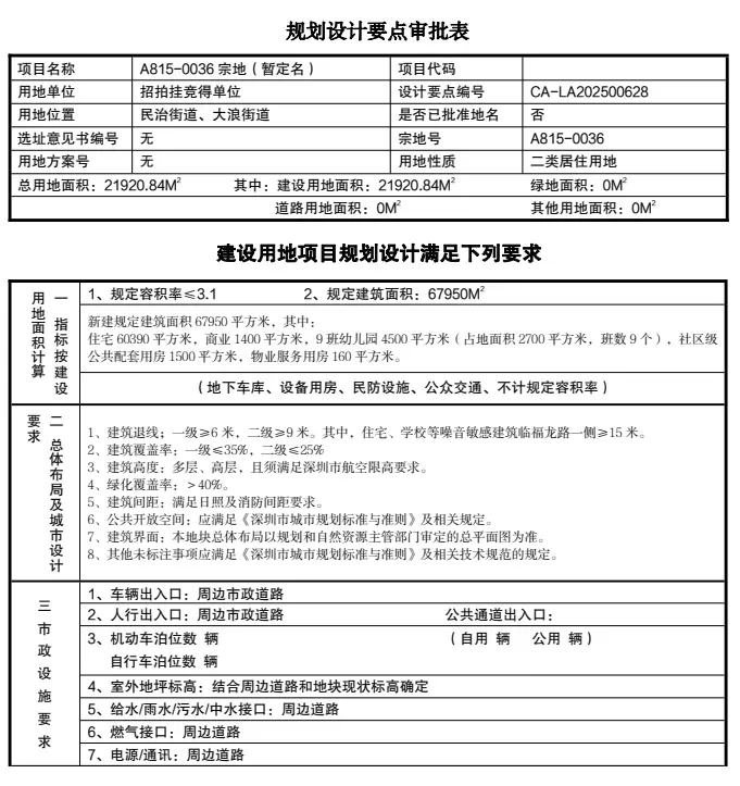
其中,A815-0036宗地面积约21920.84㎡,规定容积率≤3.1,建筑面积约67950㎡,包括:住宅60390㎡、商业1400㎡、幼儿园4500㎡(9班)等。
A815-0036宗地,土地面积16475.54㎡,规定容积率≤3.1,规定建面约5.1万㎡,包:住宅49850㎡,商业600㎡,以及托育机构、物业服务用房等。此外,需配置场地面积不小于 560 ㎡的社区体育活动场地和不小于 600 ㎡的社区儿童游戏场地。


目前这座准大社区周边生活配套也发展得很完善。
地块旁边就是长城里程家园、卓越柏奕府、中海汇德理等新建居住社区;临近有地铁4号线上塘站,1站到红山、2站到深圳北站;商业方面,片区内有上塘荟,稍远可前往红山、深圳北站商圈;休闲方面,简上体育综合体就在附近。
今年龙华已经出让了四宗宅地,土拍数量居全市之首,具体来看:
6月19日,位于金地上塘道旁边的A817-0619宗地,共有8家房企报名,最终被联发12.12亿收入囊中,楼面价约4.46万/㎡;
7月7日,梅林关A802-0309宗地,吸引6家房企竞拍,累计竞价108轮,场面非常激烈,最终中海以23.7亿摘得,楼面价约3.88万/㎡;
7月30日,上塘地铁站附近A815-0036宗地,仅深业一家房企竞拍,最终深业19.06亿元底价捡漏拿下,楼面价约2.8万/㎡;
8月8日,与A815-0036宗地一墙之隔的A815-0037北地块,深业+龙华建投联合体17.89亿竞得,楼面价约3.5万/㎡。
至此,龙华年内推出的4宗宅地全部成功出让,累计收金72.77亿。
除了7月30日出让的深业A815-0036宅地是底价成交之外,其余地块均有溢价。
其中,溢价最高的是金地上塘道旁边的联发A817-0619宅地,溢价率约46.6%,该地块也是今年龙华楼面地价最贵的一宗,突破4.45万/㎡。
声明:本文由入驻焦点开放平台的作者撰写,除焦点官方账号外,观点仅代表作者本人,不代表焦点立场。


