总价约34亿!深圳最大酒店成功出让了
扫描到手机,新闻随时看
扫一扫,用手机看文章
更加方便分享给朋友
深圳最大的酒店成功出让了!
8月22日下午,深圳市福田文旅城服有限公司以6.21亿底价,拿下了A301-0608宗地。
该宗地就是上个月17日挂牌的宝安沙井商业用地,地块现状是深圳市湾区会展国际酒店,为深圳市规模最大的酒店之一。
根据招标文件显示,宗地竞得人不仅需要支付地价,还需与相关部门签订酒店建筑物出让书。
即是6.21亿地价+约28.04亿酒店评估价,一共是34.21亿。
30多亿,还是商业用地,当下也只有国企有这样的魄力了。
A301-0608宗地,位于宝安区沙井街道滨江大道与沙福路交汇处西南角。
项目紧邻深圳国际会展中心,以及即将开业的前海华发冰雪世界,未来客流量或相对稳定。
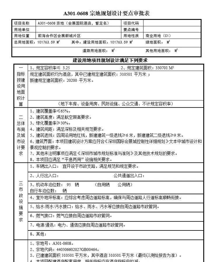
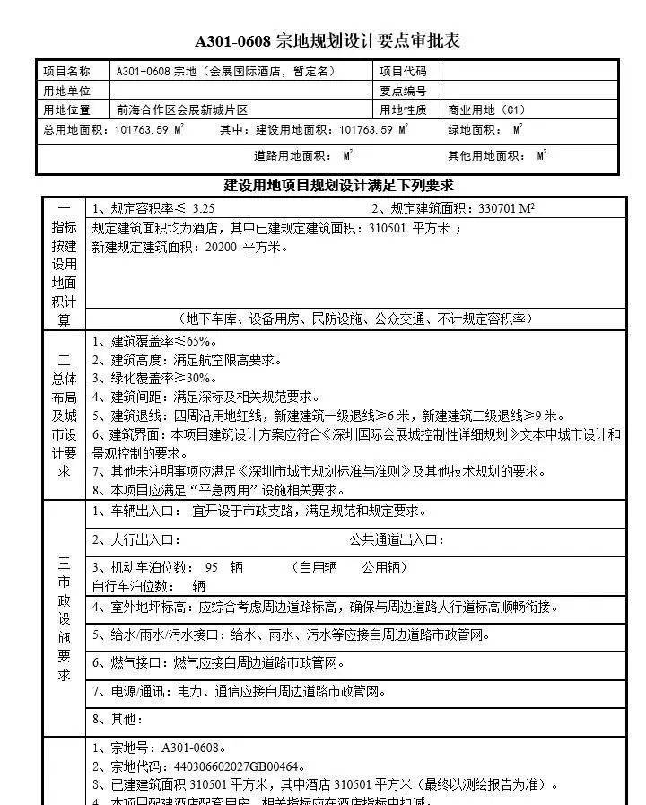
A301-0608宗地目前是带有地上建筑物的,即下图所示的深圳市湾区会展国际酒店。整个地块土地面积约10万㎡,规划建面约33万㎡,其中已建成酒店面积约31万㎡。
公开资料显示,深圳市湾区会展国际酒店于2023年开业,定位为集群型城市商务园林式酒店,总投资超30亿元。
酒店由4栋7层建筑和6栋高层建筑组成,拥有约4000套客房,是深圳市内规模最大的酒店之一。
地块出让后,按设计要求,除了现有的酒店建筑之外,剩余待建部分,也应该建设为酒店,规定容积率≤3.25。
同时出让条件还提到,在保障总建筑面积不变的前提下,允许对地上已建建筑进行拆改建,并应满足改扩建相关规定及要求。
本公告出让宗地地上建筑物限整体转让,允许补缴地价后以栋为单位进行转让。
本公告出让宗地须自《出让合同》签订之日起1年内开工,3年内竣工等。
此次共同出让的深圳市湾区会展国际酒店,资产评估价值为约28.04亿,竞得人应在成交后与深圳市宝安区财政局签订《会展北国际酒店建筑物出让合同书》。
根据相关规定,这28.04亿的酒店价款最多可分四期支付,且不计利息,具体分为:
第一期出让价款约占总价款的10%;第二期约占总价款的30%,第一期、第二期出让价款对应A1-A4、B1、B2共6栋楼,建筑面积122630.11㎡。
第三期约占总价款的30%,对应B3-B4、C1共3栋楼,建筑面积96215.48㎡。
第四期约占总价款的30%,对应B5-B6、C2共3栋楼,建筑面积81030.70㎡。
而地价则可分两期缴纳,首期自开具《缴款通知书》之日起15个工作日内,按不低于土地出让价款50%的比例缴清;签订《出让合同》之日起1年内缴清第二期土地出让价款,利息按一年期贷款市场报价利率计收。
声明:本文由入驻焦点开放平台的作者撰写,除焦点官方账号外,观点仅代表作者本人,不代表焦点立场。


