深圳限售正式出台!住房限售3年,公寓5年!
扫描到手机,新闻随时看
扫一扫,用手机看文章
更加方便分享给朋友
原标题:深圳限售正式出台!住房限售3年,公寓5年!
来源:深圳淘房志
本次调控政策为4点:
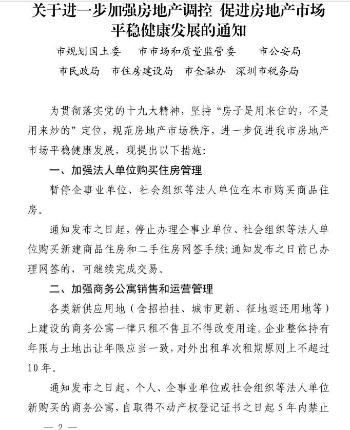
1、暂停公司买房。
2、公寓限售5年,新供应土地上公寓只租不售。
3、住宅限售3年。
4、对购房人离婚2年内申请住房商业贷款或公积金贷款的首付款比例不低于70%执行。




业内观点
文杰淘楼创始人陶文杰:这次调控短线会有一些影响,但是从中长期来看,抑制不了深圳房价上涨。
1)
这次调控,很明显就是补漏洞。
2)
体现了政策取向,最近可以发现,从上到下各个部门都在加强房地产调控,这是在大背景条件下出台的政策。
3)
宽货币+紧楼市是现在调控采取的主要措施,相互对冲,防止房价暴涨,但是改变不了分化和结构行情。
4)
从调控看来,这是在减少供应的同时减少需求,但是中长期上涨的因素主要有三点:货币、经济人口的增长以及住房真实需求(也就是刚需),调控主要是打掉投机投资需求,但是深圳房价长期上涨靠的是刚需,从中长期来看,我看不到深圳房价会跌。
深圳综合开发研究院旅游与地产研究中心主任宋丁:这次出台的政策针对性很强,就是补漏洞。
前年深八条出来以后,现在楼市就出现了一、二手房倒挂的现象,很多楼盘开盘采用了摇号的方式,很多人开始众筹、假离婚以及用企业的名额买房。
这次出台的政策就是针对这些来的,规范新房摇号,整顿市场秩序,众筹买房就让你3年不准卖,假离婚买房就让你2年内不准买。
用民间的话说,就是“头疼医头,脚疼医脚”。
深圳职业技术学院房地产研究所所长邓志旺:一手楼影响不大,二手楼可能有降价压力!
1)
传闻中的政策终于落地了,深圳继续坚持调控不放松。进一步加码,有利于把目前市场上出现的一些不好的现象,打压下去。
2)
一手楼价格倒挂,影响不大。二手楼压力比较大,可能有降价压力。
资深地产从业人士:住宅和商务公寓的短期投资价值失效,利好办公产品!
1)
因为这个政策主要限制的是住宅跟商务公寓。它对办公产权的产品是完全没有提及的。
2)住宅和商务公寓的这种短期投资价值已经没有了。所以办公产权的这种产品,它的投资价值就会非常大。从市场的情况来看,很多投资客已经闻风而动了。
3)以公司名义不能购买住宅和商务公寓这一条办公产品也没有限制。目前只有这种办公物业能够用公司名义买,而且又很低的税费,投资价值很大。
4)结合近期市场上的不少新盘的弃购可以看出,只有核心地段的优质物业才会受市场追捧,最值得投资的。
地产琅琊榜十大专家图腾镜:估计会迎来新一轮因稀缺而涨价
传得沸沸扬扬的调控,终于落地了。本次地方性调控极为严厉:
1)公寓客一刀切禁售以及杜绝公司名义买房,杀掉了公寓、公司的所有投资客。原持有公寓的买家,估计会迎来新一轮因稀缺而涨价;
2)离婚限购、抬高首付,扼杀了有实力的炒家,这一招有点狠,全市整体销售立竿见影将放缓;也可能从此再无“摇房”。
3)公司买房禁售5年、个人买房禁售3年。这一招值得质疑:表面上看是在限涨,直接误伤了房源的正常交易流动,使得市场房源趋紧。流动房源一旦紧张,房价依然止不住的要涨。
地产大V陆剑伟:中短期来看,成交量会有一定的下滑,商务公寓受影响比较大!
1)
这个简单来说就是把所有可以炒房的出口全部堵死了。在一个钟中短期来看,成交量会有一定的下滑。
2)
尤其是在商务公寓还有大宗交易这一块,在未来很长一段时间内这个交易量都会迅速下滑,商务公寓的投资价值减弱。
微博房产大V、深圳房产专家——海浪:对买新房短炒的打击很大!
1)
这次的政策总体来说还是比较精准,而且没有追溯,这一点令人欣慰的是。
2)
这次对商务公寓的限售比较狠。可能是想防止住宅限售后的资金流到公寓,抬高公寓的价格。
3)
对于买新房短炒的打击很大。
咚咚金服高级讲师百合花儿:我觉得影响力大!房价不会跌,会稳。
但是因为没有供应量上不来,所以,一段时间稳之后,后面还是会起来
1)
公司名下炒房要休息了;
2)
对于投机客来讲,影响力巨大,三年不得卖,没有了获利空间,反而利好刚需买家,所以市场上投资客会相应减少;
3)
离婚的影响对于普通刚需影响也大,之前无贷款记录的,离婚的可以首付三成,现在也只能五成或者七成,会放慢入市的步伐。
4、公寓未来会不太好卖。总之,这个政策,我觉得影响挺大,对咱们普通老百姓的心理预期影响挺大,这接下来半年会步入平稳期,后续看成交量持续观望再说!
— THE END —返回搜狐,查看更多
责任编辑:
声明:本文由入驻焦点开放平台的作者撰写,除焦点官方账号外,观点仅代表作者本人,不代表焦点立场。


