溢价率约70%!刚刚,中海30.65亿拿下大运宅地
扫描到手机,新闻随时看
扫一扫,用手机看文章
更加方便分享给朋友
刚刚,中海斩获大运新宅地!
1月16日,位于龙岗大运的G01045-0200宗地开拍,共有8家企业报名,最终经过246轮激烈竞价,中海以30.65亿元总价拿下该地块。
这是深圳2025年出让的首宗居住用地,溢价率为70.38%。
2025年深圳土拍市场开局火爆,首宗地块G01045-0200宗地在开拍之前就有8家房企报价。
据现场爆料,以上8家房企对应的号牌分别是:绿城6号、中海8号、深业16号、南山18号、越秀27号、建发68号、华润69号、招商77号。
土拍开始,8号中海第一个举牌,紧接着69号华润、68号建发也都纷纷报价,开局前几轮几乎也是华润、建发两家房企相互追逐竞价。
算上8家房企的原始报价,在第28轮报价时,华润举牌叫价迈过了19亿元。
或许是被华润、建发积极踊跃的气氛所感染,6号绿城也在19亿元总价后,小试牛刀举牌一次。
竞价达到54轮时,憋了许久的77号招商终于没忍住出手了,首次应价20亿元。
绿城在49轮再应价一次20.05亿后,接下来一直持续到95轮,都是招商和建发在轮流PK,并且两家房企出价非常迅速,即便没有在土拍大厅,也能感受战况激烈。
开拍35分钟,总竞价就已达100轮,除了16号深业和18号南山没举过牌之外,其余6家房企均有参与。
叫价100轮之后,建发、招商和华润轮番应价,绿城偶尔见缝插针,举了几次牌。
叫价到174轮,招商关键性的一举,把楼面地价直接拉到了约2.6万/㎡;194轮,绿城又把楼面地价推至2.7万/㎡;213轮,此时楼面地价已达2.8万/㎡;228轮,楼面地价2.9万/㎡......
从报价情况来看,土拍后程基本剩招商、中海、华润三大巨头仍在坚持举牌,三家企业都有种势在必得的决心。
最终经过246轮鏖战,中海以30.65亿元竞得G01045-0200宗地,该地块楼面地价为29611元/㎡。
大运G01045-0200宗地,位于龙飞大道与青春路交汇处东北角,一路之隔为大运体育中心和大运天地商业。
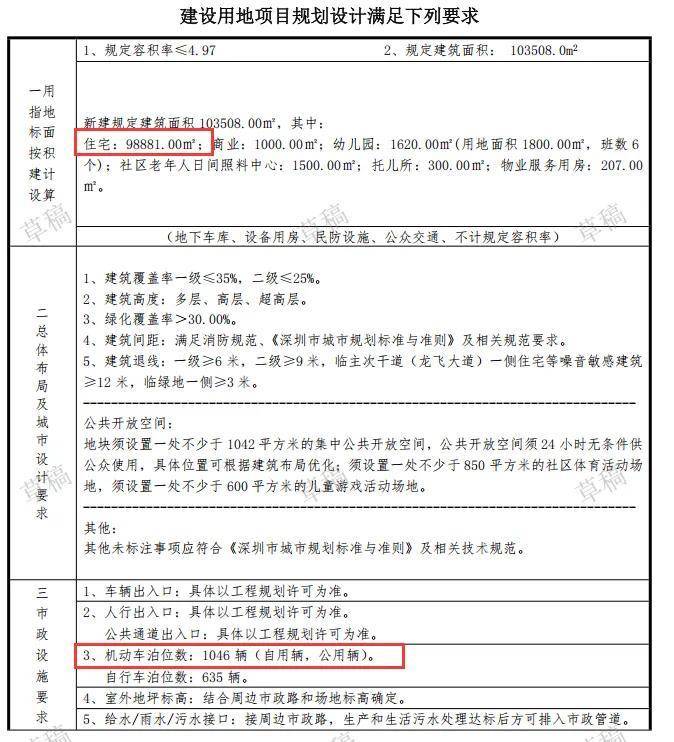
地块为二类居住用地,土地面积20838.77㎡,建筑面积103508㎡,包括住宅98881.00㎡,商业1000㎡,6班幼儿园1620.00㎡等。
出让宗地住宅部分为普通商品住房,此次拍卖依然延续“价高者得”的原则。另外住宅未设销售限价,没有配建,不受“70/90”户型政策限制。
大运G01045-0200宗地所处的片区整体配套较为完善,除了前面提到的大运中心和大运天地商业外,大运公园、港中大(深圳)也在附近。
项目较为明显的硬伤是,与地铁站有一定的距离,根据地图测距,从项目出发,到16号线龙城公园、大运中心等地铁站点,步行距离均在1.5公里范围左右。
此外,项目周边有众多住宅小区,居住氛围也非常浓厚。
周边的二手住宅,譬如阳光天健城最新成交价在5.48万/㎡左右,佳兆业未来花园成交价为4.47万/㎡。
新房方面,板块内的准现房尾盘星龙园,以及颐安都会中央三期,备案均价都在5.5万/㎡左右。
较为值得一提的是,同为大运片区的TOD项目深铁阅云境,在2025年1月11日加推开盘,145套房历时1小时全部售完,成为今年深圳首个“日光”项目,也是龙岗难得的两开两罄新盘。
该项目备案均价5.02万/㎡,开盘给出了88折的折扣,折后均价去到了4字头,可见开发商诚意满满。
以上一、二手房的价格,或也给到G01045-0200宗地一个定价思路,但具体的价格更多会参考开盘当下的市场行情。
我们都知道,2024年深圳(不含深汕)全年仅卖了5宗宅地,创下了历年新低,而今年土地供应情况如何呢?
据@搜狐焦点深圳 统计,2025年或累计至少8宗宅地出让,除了今天成功出让的大运G01045-0200宗地,另外7宗包括:
龙岗南约08-04地块;
龙岗坪地05-25-02地块;
宝安宝中控制单元DY-01;
宝安宝中控制单元DY-02;
光明公明10-11;
光明长圳A614-050地块;
光明马田地块。
其中,龙岗南约、坪地地块是龙岗官方去年在“土地推荐大会”上宣布拟招拍挂的居住用地,已列入了出让清单,挂牌只是时间问题。
宝中的两个地块,即“宝中南街坊地块”,是宝安去年通过调规“12宗商业性办公用地+1宗旅馆业用地+2宗公共绿地”,最终调成2个以“商业服务业、居住”功能为主的控制单元。
根据规划,这两个单元将建设酒店、公寓、大体量商业,以及大平层住宅,其中住宅将是整个宝安中心区里面最临近海岸线的。
若能顺利挂拍,那么这两个“王炸”地块,应该是本年度除大运地块外,最受瞩目的宅地了。
声明:本文由入驻焦点开放平台的作者撰写,除焦点官方账号外,观点仅代表作者本人,不代表焦点立场。


