两家房企报价!深圳2024年宅地将于2月29日出让
扫描到手机,新闻随时看
扫一扫,用手机看文章
更加方便分享给朋友
位于龙华民治的A808-0025宗地(二类居住用地 +道路用地)将于2月29日15:00正式出让。
截止到2月28日下午16时,仅有2家房企参与报价,两家房企的报价均是起始价51.69亿。

A808-0025宗地土地面积46763.51㎡,建筑面积216570㎡,挂牌起始价51.69亿元,最高限制地(封顶)价59.44亿元。
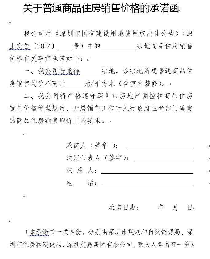
值得注意的是,本次宅地竞拍方式延续了2023年12月宅地出让的竞拍模式,采用“单限单竞+摇号”规则挂牌出让,没有明确写明商品房销售限制均价,但需径询相关部门并签承诺函。
地块详情
A808-0025宗地位于龙华民治街道,华南路西侧。
根据地图显示,项目原为华南国际物流中心用地的01-20-06、02-20-07地块,南侧为民治水库,西侧邻近深国际万科和风轩,东侧则有龙岸花园小区。
A808-0025宗地为二类居住用地 +道路用地,总土地面积46763.51㎡,其中包含有3448㎡的城市道路用地,土地年限为70年。

项目主要规划为商品房住宅,另有商业、教育等配套。
根据规划设计要点显示,项目住宅约20.29万㎡,商业3500㎡,12班幼儿园5700㎡,托育机构600㎡,另外还有文化活动室、社区老年人日间照料中心、物业服务用房等社区配套,机动车停车位2155辆。
价格方面,该宗地与2023年12月出让的龙华观澜A925-1146宗地一样,没有明确写明商品房销售最高限制均价,但意向竞买人,在申请确认竞买资格时竞买申请人需提供《关于普通商品住房销售价格的承诺函》。
而目前地块周边在售的住宅新房有:龙岸花园(龙岸·君粼),均价约8.06万/㎡;溪山君樾均价约7.89万/㎡。
配套方面,目前距离项目最近的地铁站是10号线南坑站、光雅园站,步行距离均在700米左右。
而在项目西侧和西北侧,还有民治体育公园、行知实验小学、深圳市第二儿童医院、深圳市文化馆新馆等市政配套。
声明:本文由入驻焦点开放平台的作者撰写,除焦点官方账号外,观点仅代表作者本人,不代表焦点立场。


