福田东林工业区城市更新单元计划失效,调出更新单元计划
扫描到手机,新闻随时看
扫一扫,用手机看文章
更加方便分享给朋友
日前,福田区住建局公示一则更新计划失效公告。
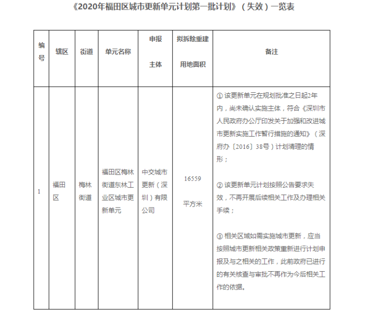
公告称,《2020年福田区城市更新单元计划第一批计划》中福田区梅林街道东林工业区城市更新单元经区政府批准计划清理,调出更新单元计划,计划失效。

据公告,该更新单元在规划批准之日起2年内,尚未确认实施主体,按照公告要求失效,不再开展后续相关工作及办理相关手续;关区域如需实施城市更新,应当按照城市更新相关政策重新进行计划申报及与之相关的工作。
原梅林街道东林工业区城市更新单元位于梅林路、越华路、彩田路围合部分,拟拆除范围16599平方米。

据悉,福田区梅林街道东林工业区城市更新单元于2020年2月纳入《2020年福田区城市更新单元计划第一批计划》,于2020年7月发布规划(草案)公示,同年9月取得城市更新单元规划批复。申报主体为中交城市更新(深圳)有限公司,至今尚未完成更新单元范围内全部权利人的签约谈判工作,未能确认项目实施主体。
更新单元用地面积16754.4㎡,拆除范围用地面积16558.8㎡,其中开发建设用地面积13558.8㎡,移交给政府的独立用地面积3000㎡(其中公园绿地用地924.5㎡;城市道路用地面积2075.5㎡)。
更新单元规划功能为新型产业、教育设施等功能,规划容积135200㎡,规划容积率9.97,其中产业研发用房81620㎡(含创新型产业用房9800㎡),教育用房18600㎡,产业配套用房25610㎡(含商业服务设施7000㎡,宿舍18610㎡),公共配套设施9370㎡(含老年人日间照料中心2000㎡,快递服务用房150㎡,公共厕所100㎡,再生资源回收站100㎡,环卫工人休息室20㎡,社区级公共配套用房7000㎡)。另附设社区体育活动场地面积500㎡。
声明:本文由入驻焦点开放平台的作者撰写,除焦点官方账号外,观点仅代表作者本人,不代表焦点立场。


