深圳一批“不限价”的房子进场了
扫描到手机,新闻随时看
扫一扫,用手机看文章
更加方便分享给朋友
近期,深圳新出让的大运地块、深湾地块,都陆续更名了,前者名为大运玖章花园,后者叫后海沄玺花园。
根据网络消息,这两个项目目前皆已动工,有望在今年年底入市。
此外,深圳去年出让的宅地,除已开盘的鹏宸云筑之外,其余3个地块也有了新的进展,今天我们就来扒一扒这些新地块的最新情况。
看项目名,大家应该就能猜到背后的操盘手。
“玖”系列是中海近年来推出的高端产品线,像之前深圳人熟悉的深超总“深圳玖序”。
可见,中海是有意把大运这块地按“豪宅”标准来打造。
大运玖章花园的前身G01045-0200宗地,是2025年1月16日出让的,当时8家房企参与了竞拍,经过246轮激烈竞价,最终被中海以30.65亿元总价拿下。
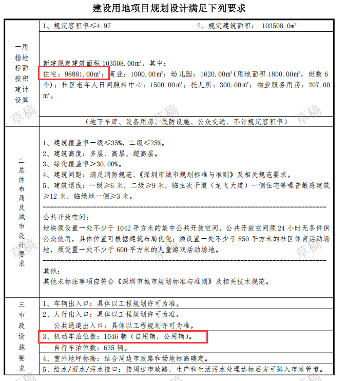
按照规划,项目土地面积2.08万㎡,建筑面积10.35万㎡,包括住宅9.89万㎡,商业1000㎡,6班幼儿园1620㎡等。
项目住宅全部为普通商品住房,未设限价、没有配建,不受“70/90”等户型政策限制。

目前,大运玖章花园正在进行土石方工程,预计最快可能下半年面市,年底开盘,具体以开发商公示为准。
大运玖章花园位于大运体育中心旁,整体的宜居程度很高,配套也相对齐全,像大运公园、大运天地商业等都在步行范围内。
居住环境方面,周边有阳光天健城、佳兆业未来花园等次新小区,成交价在4.47-5.48万/㎡之间。
深湾百亿新“地王”——后海沄玺花园,则是去年12月2日,华润+中海联合体以185.12亿元竞得的,该地块是深圳第9宗百亿地块,楼面地价达到了约70387.83元/㎡。
根据规划项目占地面积约3.9万㎡,总建面约26.3万㎡,其中住宅约17.7万㎡,商务公寓约7万㎡,商业约1万㎡。
早在年初,项目的设计效果图就已曝光,立面外观整体简洁大方,豪宅调性十足。
后海沄玺花园楼面价超7万/㎡,算上建安、财务、装修等成本,业内人士预测,单价或可能去到15万/㎡以上。
由于项目同样没有配建,不受“70/90”等户型政策限制,预测全部为大户型,总价可能两千万起步(以备案为准)。
后海沄玺花园位于登良路和后海滨路交汇处,接驳地铁2号线登良站。
项目今年1月1日就拿到了开工合同,目前正在进行桩基工程,大概率也要年底才能入市。
由于项目位于深圳湾后海总部基地,因此周边多为总部大楼,像东面的中铁南方总部大厦、中建科工大厦;南面则是华强方特大厦;北面有中海油大厦等等。
因此可能在视野方面,会受到遮挡,或只有部分高层才能看海。
项目周边的老牌豪宅社区,如蔚蓝海岸2-3期,此前挂牌均价约10.9-11.9万元/㎡,但因小区楼龄较久,市场行情下滑,目前成交价已跌破了10万/㎡。
保利瑧誉府,前身为宝中的A001-0219宗地,地块于去年9月26日出让,当时吸引了9家房企激烈争夺,最终被保利成功摘得,总地价28.2亿元,楼面价约5.2万/㎡。
据了解,保利瑧誉府规划2栋(44/45F)超高层住宅,户型面积段涵盖114-122-138-143㎡等面积段,房源量约403套,全部为新规户型,网传使用率超100%。
前段时间,住建局发布的二季度潜在入市商品房列表里,保利瑧誉府的身影也在其中。
而目前项目虽然已经在宝中瑞吉酒店开放了临时展厅,但工程进度还处于基坑作业中,二季度能否入市,还真不好说。
保利瑧誉府与大铲湾“企鹅岛”隔海相望,企鹅岛一期已投入使用,是腾讯在前海的新总部。
项目西侧是在建的公园地块,以及去年通过调规调出来的九年一贯制学校用地,不会有高楼,因此项目大部分户型都能看企鹅岛、看海,景观视野极佳。

保利瑧誉府所处的版块,是宝中重点开发片区,版块内住宅新盘除了项目本身外,还有一路之隔的中铁能建阅臻府,以及4月30日即将拍卖的南街坊地块,版块价值很高,配套也在相继补齐。
最后聊聊价格,保利臻誉府的拍地楼面价要比隔壁阅臻府高近1.1万/㎡,所以业内猜测保利的价格恐难低于阅臻府的8.86万/㎡限价,具体以备案为准。
深铁置业2024年10月底价摘得宝安航城“现房”地块,规划将建2500套住宅房源,案名已定为深铁阅海境花园。
深铁阅海境花园位于地铁12号线兴围站地铁口,地块横跨航城街道、福永街道,占地面积约18.2万㎡,建面约29万㎡,容积率1.6,项目计划分四期开发,整体计划将于2027年建成,将提供近2500套房源,规划停⻋位2560辆。

阅海境一期总建面约20.4万㎡,计容建面约12.6万㎡,其中包括住宅约10万㎡,配建18班幼儿园、社区体育活动场地等配套。


配套方面,项目位于12号线兴围地铁口,西靠107国道,东临京港澳高速,被两条交通要道夹和,项目自身体量大,未来生活配套或主要靠自建。目前,周边已有天虹、兴悦广场等商业配套。
截至发稿,天健赤湾K104-0049项目还没有正式发布项目名,还是以地块名来称呼。
项目目前正在施工中,快的话预计三季度可以入市。
项目主体工程施工许可已经公示,项目建设规模约5.9万㎡,预计2027年3月31日竣工。

根据项目规划设计要点,项目土地面积13657.28㎡,建筑面积38155㎡,包括住宅34555㎡,(含物业服务用房100㎡),文化活动室1500㎡,托育机构500㎡,公交首末站1500㎡,邮政所100㎡,机动车停车位380个。
值得注意的是,天健赤湾K104-0049宗项目容积率仅2.8,在目前的新房市场来看也属于非常低容积率的,提升了居住舒适度。

天健赤湾K104-0049项目靠近5号线赤湾站,邻近小南山公园、文天祥纪念公园,旁边就是金众云山海,山海逸居等小区。
整体的居住环境较为宜居,但生活配套目前是短板。项目邻近的开云府小区,带有约4.2万㎡商业(在建中),未来可共享。
声明:本文由入驻焦点开放平台的作者撰写,除焦点官方账号外,观点仅代表作者本人,不代表焦点立场。


