地一线|79.79亿元!华润斩获龙华民治A806-0401宗地
扫描到手机,新闻随时看
扫一扫,用手机看文章
更加方便分享给朋友
8月4日,深圳第二批16宗地集中开拍,16宗地分上下午两场组织现场竞价,现场竞价结束后随即组织现场摇号活动。
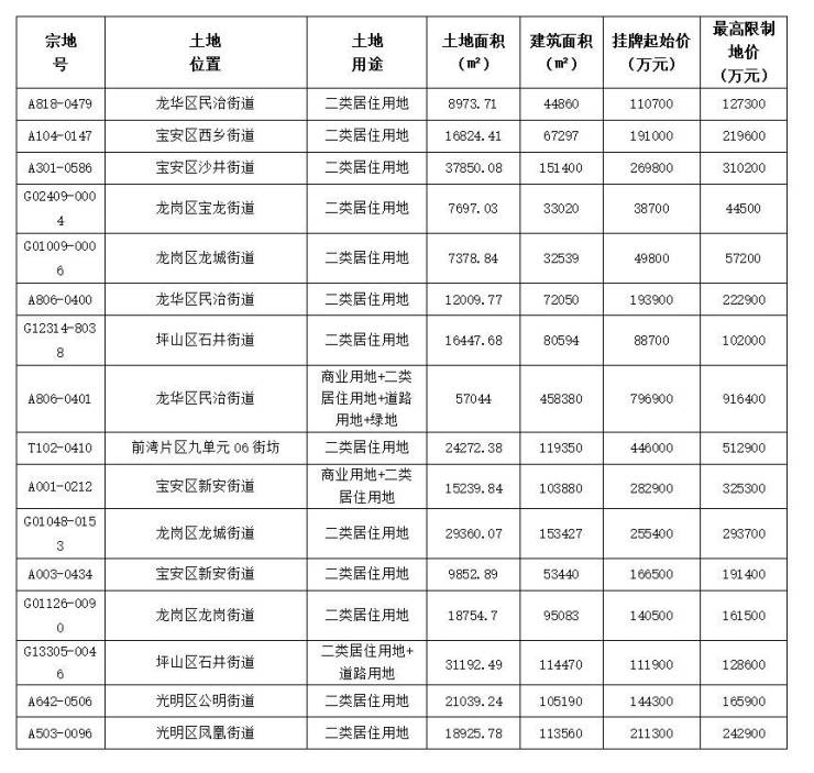
本次挂牌出让地块涉及总用地面积约33.29万平方米,总建筑规模约179.85万平方米,总起始价350亿。
地块位置涵盖前海深港现代服务业合作区(1宗)、宝安区(4宗)、龙华区(3宗)、光明区(2宗)、龙岗区(4宗)、坪山区(2宗)共6区。
其中,龙华民治的A806-0401宗地为华润旗下子公司——深圳昆瑞商务信息有限公司,以79.69亿元底价成交。
龙华民治A806-0401宗地
宗地位置:龙华大道与玉龙路交汇处西南角
宗地面积:57044㎡
计容建面:458380㎡
起拍总价:796900万元
成交价:796900万元
该宗地土地用途为商业用地+二类居住用地+绿地+道路用地,建成后普通商品住房销售均价不得高于72450元/平方米(毛坯)。
A806-0401宗地计入容积率的总建筑面积不超过458380㎡,其中:16-09地块商业134190㎡、办公179290㎡;20-04地块住宅134280㎡、12班幼儿园5700㎡(独立占地3950㎡)、公交首末站3500㎡等。
宗地商业产权归竞得人,不得转让;办公共计179290平方米(其中:105290平方米可分割转让;74000平方米不得转让,建成后按相关职能部门审定的价格移交龙华区政府)。
声明:本文由入驻焦点开放平台的作者撰写,除焦点官方账号外,观点仅代表作者本人,不代表焦点立场。


