宝安较新规划:和前海联手、新安西乡融入中心、学位保障100%
扫描到手机,新闻随时看
扫一扫,用手机看文章
更加方便分享给朋友
今年大热的宝安,又将“添一把火”了。
较新消息,宝安发改局已发布《宝安区重大项目“十四五”规划(征求意见稿)》。
在这份近3万字的征求意见稿中,有句话估计宝安人民看了又会“嗨”起来:
“携手前海共同打造国际化城市新中心”。
敲重点,这个城市新中心,不仅包括宝中,还有新安和西乡。
认真看完这份意见稿,南方楼事较大的感受就是:未来宝安与前海的联系,只会越来越紧密。
大前海再次被强调,宝安中心区、大空港地区、后海、深圳湾整个纳入,联动发展。
如果非要选一个最重要的项目,那必定是腾讯“互联网+未来科技城”,在文件中被提到5次。
从重大项目数量和投资金额看,相比上一个5年,宝安更花血本了。
举个例子,家长们最关心的教育问题,意见稿中就提到:公办学位保障率达到100%。
信息量太大,南方楼事梳理了重点,大家慢慢看。
1,文件重点
这份意见稿较大的亮点,无疑是宝安较新的定位规划。
因为这决定了未来5年,宝安的走向。
具体如何,请看南方楼事梳理出来的“说人话版”重点。
01
宝安未来最值钱的区域,在这新的“双心”里
宝安十四五规划:双心一枢三片四带
(即“双心一枢纽”“三大高新片区”“四大发展廊带”)
宝安十三五规划
定位同样是“两心”,但较新版本已经全面升级。
对比十三五规划,可发现:
宝安中心变成“滨海城市中心”
空港新城变成“西部城市中心”。
围绕宝安中心区、空港新城、空铁枢纽三大发展核心片区,对接国际建设标准,充分发挥重大项目的带动引领作用,完善城市功能,建设“滨海城市新中心”“西部城市中心”“空铁门户枢纽”,着力发展成为带动全区高品质创新发展的引领区。(文件原表述截取)
不管是地理位置还是功能定位,滨海城市中心无疑是重头戏。
按照规划,这是宝安携手前海一同打造的国际化城市新中心。
除了宝中,意见稿还提到了要加快新安和西乡的融入。
可以理解为,这个中心覆盖的区域为:前海、宝中、新安、西乡。
加快推动新安、西乡融入全市都市核心区建设,衔接前海城市新中心规划,联动香港现代服务业资源,共同建设辐射大湾区的国际一流城市新中心。按照中央活力区+中央智力区的功能定位,积极发展总部经济和科技服务。
到2025年底基本建成国际一流“滨海城市新中心”;高标准规划建设滨海文化公园、湾区国际音乐戏剧中心、“湾区之声”、滨海廊桥等地标建筑,打造高级湾区城市新客厅。(文件原表述截取)
而西部城市中心,实际主角还是空港新城,范围涵盖了国际会展城、海洋新城、海上田园城和宝安综合港区“三城一港”。
打造集会展、高端商务、现代商贸、金融服务、总部经济、海洋高科技、现代海洋服务业于一体的TOD新城,促进空港新城建设成为“西部城市中心”。(文件原表述截取)
02,
宝安:名副其实的大前海
宝安的发展,离不开和前海的联动。
来看两个关键词:宝安前海一体化联动、大前海区域联动。
在提及发展机遇时,前海就成了主角之一。
早在2016年,深圳就提出了大前海区域联动发展战略。
这次意见稿又再次被强调,宝中、大空港、后海、深圳湾联合前海共同打造“湾区名城”。
宝安要和前海一体联动释放产业发展新动能,还要成为前海科技产业外溢的排名前列选择。
深圳市委市政府提出大前海区域联动发展战略,把宝安中心区、大空港地区、后海、深圳湾等整个湾区发展规划纳入大前海范畴,叠加深港合作元素,规划建设世界一流的湾区名城,打造辐射带动全省乃至粤港澳大湾区发展的核心引擎。
宝安将打通与前海交通衔接的核心瓶颈,共享城市基础设施和配套服务,成为前海科技产业外溢的排名前列选择。(文件原表述截取)
03
宝安也有国家高新区了,还是三个
意见稿里提到,要以深圳高新区扩容为契机,规划3个国家高新区新扩园区。
尖岗山-石岩南:打造科创转化枢纽(对接西丽湖国际科教城、光明科学城等重大创新载体)
铁仔山:打造高端产业聚集区
新桥东:创建新桥智创城
04
和广珠中莞的合作,就靠“走廊”
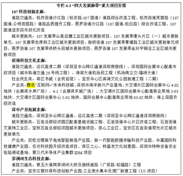
宝安十四五规划的“四大发展廊带”,完全可以看做是和周边城市合作的纽带。
按照规划,未来宝安会加强和广州、东莞、中山、珠海等城市的合作,成为“西协”桥头堡。
107科技创新走廊:充分利用“广深港澳”科技创新走廊建设契机,联动香港、东莞和南山等地的科技创新资源。
滨海科技文化走廊:对接前海和东莞滨海湾新区城市规划,打造集未来产业、会展商贸、文化创意、旅游休闲于一体的科技文化走廊。
深中产业拓展走廊:充分利用深中通道建设,打通深圳中东部-宝安-中山的联系通道,形成珠江东西岸产业要素流通与集聚的“大动脉”。
一句话,要合作,先搞好交通。
05
腾讯“企鹅岛”,是重头戏
未来宝安最重要的项目,腾讯大铲湾项目必须提名。
整份意见稿里,光是腾讯“互联网+未来科技城”这个项目名,就提到了5次。
强化滨海中心区的核心竞争力、打造千亿级数字经济产业集群,都要看它。
按照规划,宝安要培育发展1个万亿级产业集群,2-3个千亿级产业集群,若干个百亿级产业集群。
而腾讯“互联网+未来科技城”,将形成以“互联网+未来科技”为核心的千亿级产值新区、万亿级市值新区,预计每年实现产值3000亿元。
大力发展数字经济产业。加快发展智能终端、人工智能、区域链等产业,推动打造数字经济创新发展试验区,高标准建设腾讯“互联网+”未来科技城,加快推进新国都研发总部基地、嘉联支付研发总部基地等重大项目开工建设,推动数字经济与实体产业相融合,打造数字经济创新发展试验区,到2025年,争取形成千亿级数字经济产业集群。(文件原表述截取)
06
大手笔的投资,超万亿“砸向”重大项目
相比上一个五年,宝安在十四五期间的重大项目,可谓更下“血本”。
来看一组数据,感受一下什么叫“全面大幅增长”。
“十四五”期间共安排重大项目381个,总投资11786.1亿元,较“十三五”增长78.6%;“十四五”期间计划完成投资3961.0亿元,较“十三五”增长50.3%。
内容比较多,南方楼事为大家总结了几个比较贴近生活的重大项目:
交通方面,重大项目安排涉及到市内轨道交通建设、湾区铁路建设、扩展航空枢纽等。
在未来,从宝安坐地铁到光明、宝安和南山,会更加方便。
计划将加快地铁12号线、13号线、20号线(一期)的建设,并推动轨道四期调整12号线二期、13号线北延开工建设。
同时,连接宝安与湾区的各条铁路,如深茂铁路、赣深铁路、深大城际线(33号线)、深港西部快速轨道和第二条广深高铁,也会加快推进。
(仅清单截图,非完整版)
“十四五”确保义务教育阶段公办学位保障率达到100%。
其中,幼儿园预计到2025年,公办园和非营利民办普惠园在园儿童占比达到85%以上。
小学预计新增学位30330个,初中预计新增学位10320个,谋划高中重大项目4个,高中预计新增学位11400个。
(仅清单截图,非完整版)
医疗方面,“十四五”期间,预计床位将比“十三五”期末增长50%。
预计新增床位12730张,争取2025年宝安区千人床位数可达4.3张/千人,并且规划市属医院2家(南方医科大学深圳医院二期工程、沙井片区新建综合医院(中山九院))、区属医院11家。
(仅清单截图,非完整版)
文化方面,未来宝安的公共文体服务,会更加完善。
不仅地标文化项目(如深圳书城湾区城、宝安公共文化艺术中心)要变多,而且各个街道都将拥有自己的文化体育场馆。
(仅清单截图,非完整版)
城市更新方面,未来,宝安旧改释放的土地,使用结构会更多元。
城市更新的土地将用于公共配套、住房保障、产业升级以及历史遗迹活化等方面。
(仅清单截图,非完整版)
注明:以上文件相关信息,均整理自宝安区发展和改革局10月14日发布的《宝安区重大项目“十四五”规划(征求意见稿)》
以上内容由南方楼事撰写编辑,转载请注明来源
2,重大项目一览
(南方楼事)
声明:本文由入驻焦点开放平台的作者撰写,除焦点官方账号外,观点仅代表作者本人,不代表焦点立场。


